Suppr超能文献

肠道黏膜免疫的跨代肥胖调节

Transgenerational Obesity Modulation of Gut Mucosal Immunity.

作者信息

Hung Chen-Ting, Kern Justin, Trsan Tihana, Panda Santosh K, Laury Marie, Jain Umang, Colonna Marco, Stappenbeck Thaddeus S, Liu Ta-Chiang

机构信息

Department of Pathology and Immunology, Washington University, Saint Louis, Missouri, USA.

Department of Genetics, Washington University, Saint Louis, Missouri, USA.

出版信息

FASEB J. 2025 Jun 15;39(11):e70678. doi: 10.1096/fj.202500542R.

Abstract

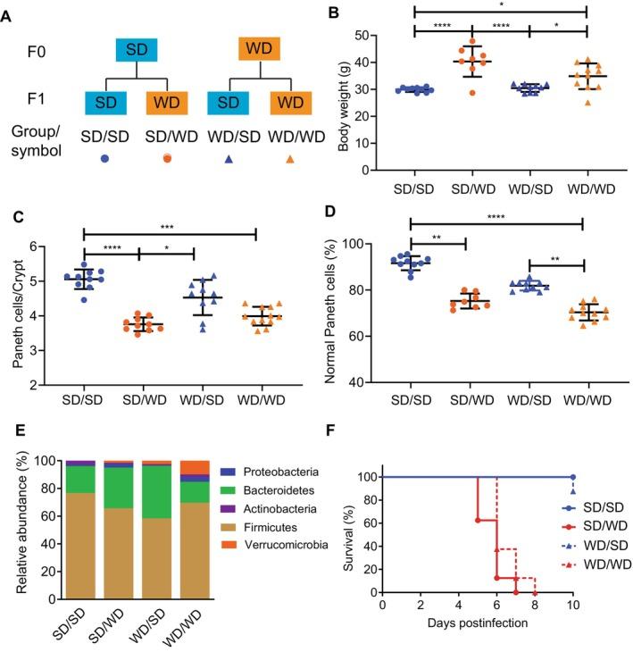
The prevalence of obesity in the United States has continued to increase over the past several decades. A growing concern is that transgenerational effects of obesity negatively impact physiologic functions. We showed that consumption of a high fat, high sugar "Western" diet (WD) decreased the density of both gut innate (Paneth cells) and adaptive immune cells (intraepithelial lymphocytes; IEL). We asked whether consumption of WD impacts gut mucosal immunity in the offspring. WD-mediated Paneth cell loss was reversible, whereas IEL loss was not. However, the overall composition of the fecal microbiome and response to infection were defined by the diet consumed by the progeny. Therefore, offspring from obese dams can prevent gut immunity impairment by consuming a healthy diet.

摘要

在过去几十年中,美国肥胖症的患病率持续上升。一个日益令人担忧的问题是,肥胖症的跨代效应会对生理功能产生负面影响。我们发现,食用高脂肪、高糖的“西方”饮食(WD)会降低肠道固有免疫细胞(潘氏细胞)和适应性免疫细胞(上皮内淋巴细胞;IEL)的密度。我们询问食用WD是否会影响后代的肠道黏膜免疫。WD介导的潘氏细胞损失是可逆的,而IEL损失则不可逆。然而,粪便微生物群的总体组成和对感染的反应是由后代所食用的饮食决定的。因此,肥胖母鼠的后代可以通过食用健康饮食来预防肠道免疫损伤。

https://cdn.ncbi.nlm.nih.gov/pmc/blobs/0a59/12128900/393fc36cf96b/FSB2-39-e70678-g002.jpg

文献AI研究员

20分钟写一篇综述,助力文献阅读效率提升50倍。

立即体验

用中文搜PubMed

大模型驱动的PubMed中文搜索引擎

马上搜索

文档翻译

学术文献翻译模型,支持多种主流文档格式。

立即体验