Suppr超能文献

细胞外囊泡-金纳米棒杂合体在体内靶向递送至转移性黑色素瘤肺肿瘤

In vivo Targeted Delivery of Extracellular Vesicle‒Gold Nanorod Hybrids to Metastatic Melanoma Lung Tumors.

作者信息

Bolaños Karen, León Daniela, Jara-Guajardo Pedro, Contreras Pamela, Silva Ancahuail David, Riveros Ana Luisa, Montano Yanay, Pérez Damián, Araya Eyleen, Kogan Marcelo J, Quest Andrew F G

机构信息

Laboratory of Cellular Communication, Center for Studies on Exercise, Metabolism and Cancer (CEMC), Program of Cell and Molecular Biology, Faculty of Medicine, Institute of Biomedical Sciences (ICBM), University of Chile, Santiago, Chile.

Departamento de Quimica Farmacologica y Toxicologica, Facultad de Ciencias Quimicas y Farmaceuticas, Universidad de Chile, Santiago, Chile.

出版信息

Int J Nanomedicine. 2025 May 30;20:6983-6998. doi: 10.2147/IJN.S513628. eCollection 2025.

Abstract

BACKGROUND

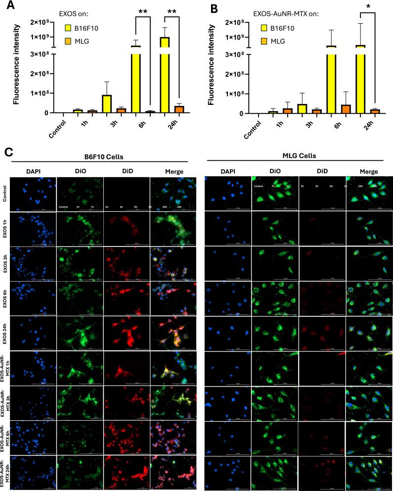
Cutaneous melanoma is an aggressive type of cancer characterized by rapid progression, resistance to chemotherapy, and metastasis to the lung. Conventional chemotherapy and radiotherapy are the principal approaches for treating metastasizing tumors, but the lack of targeting results in severe side effects and low treatment efficacy. Nanoparticles reportedly increase selectivity, given that they can accumulate at specific locations owing to the enhanced permeation and retention (EPR) effect. In this respect, plasmonic nanoparticles, such as gold nanorods (AuNRs), are interesting because of their photothermal and optical properties, making them suitable for biomedical applications, such as drug delivery, tumor ablation, and theranostics. To increase the tumor accumulation of AuNRs, extracellular vesicles (with sizes ranging from 40-150 nm) have attracted attention because of their remarkable biocompatibility and natural cell-accumulation selectivity. To further increase the targeting properties of the nanosystem, we functionalized the AuNRs with methotrexate (MTX), which is known to interact with the overexpressed folate receptors in cancer cells. We combined the inherent homing properties of exosomes from B16F10 cells with the active targeting properties of MTX to increase the accumulation of AuNRs in metastatic lung melanoma tumors.

METHODS

We obtained and exhaustively characterized B16F10 exosomes loaded with MTX-functionalized AuNRs (EXOS-AuNR-MTX). The safety of the complete nanosystem, as well as its specific and time-dependent accumulation in B16F10 cells, was determined using the mitochondrial MTS assay and fluorescence analysis, respectively.

RESULTS

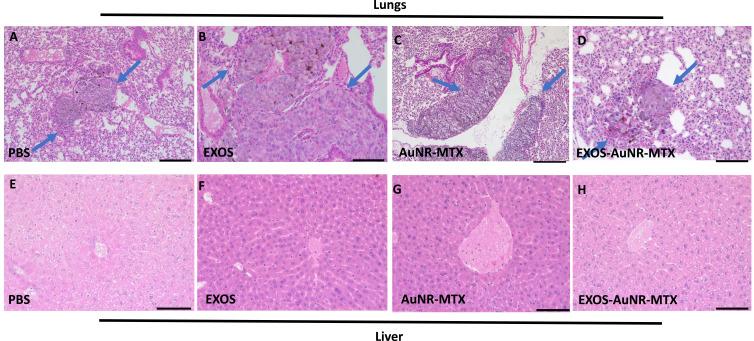
Surface functionalization with MTX in combination with B16F10 EXOS was used to promote the accumulation of AuNRs in metastatic lung nodules, with significantly greater amounts of gold in the tumors following EXOS-AuNR-MTX treatment than following only AuNR-MTX treatment, as was determined in vivo and ex vivo by quantitative gold measurements. Remarkably, 5.5% of the injected dose of the AuNRs was recovered at the tumor sites, whereas only 1% of the injected dose usually accumulated in tumors due to the EPR effect, as reported. We further confirmed the preferential accumulation of AuNRs from EXOS-AuNR-MTX rather than from AuNR-MTX in tumor vessels and tumor nodules rather than healthy tissues by histological analysis.

CONCLUSION

Our approach provides a valuable tool to improve the accumulation of gold nanoparticles in metastatic tumor nodules by combining the natural properties of exosomes to drive the targeting of AuNR-MTX.

摘要

背景

皮肤黑色素瘤是一种侵袭性癌症,其特征为进展迅速、对化疗耐药以及转移至肺部。传统的化疗和放疗是治疗转移性肿瘤的主要方法,但缺乏靶向性导致严重的副作用和较低的治疗效果。据报道,纳米颗粒可提高选择性,因为它们能够由于增强的渗透和滞留(EPR)效应而在特定位置积聚。在这方面,等离子体纳米颗粒,如金纳米棒(AuNRs),因其光热和光学特性而备受关注,使其适用于生物医学应用,如药物递送、肿瘤消融和诊疗。为了增加AuNRs在肿瘤中的积聚,细胞外囊泡(大小范围为40 - 150 nm)因其显著的生物相容性和天然的细胞积聚选择性而受到关注。为了进一步提高纳米系统的靶向特性,我们用甲氨蝶呤(MTX)对AuNRs进行功能化,已知MTX可与癌细胞中过度表达的叶酸受体相互作用。我们将B16F10细胞来源外泌体的固有归巢特性与MTX的主动靶向特性相结合,以增加AuNRs在转移性肺黑色素瘤肿瘤中的积聚。

方法

我们获取并全面表征了负载MTX功能化AuNRs的B16F10外泌体(EXOS - AuNR - MTX)。分别使用线粒体MTS测定法和荧光分析法确定了完整纳米系统的安全性及其在B16F10细胞中的特异性和时间依赖性积聚。

结果

MTX与B16F10外泌体的表面功能化用于促进AuNRs在转移性肺结节中的积聚,通过体内和体外定量金测量确定,EXOS - AuNR - MTX处理后肿瘤中的金含量显著高于仅AuNR - MTX处理后。值得注意的是,在肿瘤部位回收了5.5%的注射剂量的AuNRs,而据报道,由于EPR效应,通常只有1%的注射剂量积聚在肿瘤中。我们通过组织学分析进一步证实了EXOS - AuNR - MTX中的AuNRs优先积聚在肿瘤血管和肿瘤结节而非健康组织中,而不是AuNR - MTX中的AuNRs。

结论

我们的方法通过结合外泌体的天然特性来驱动AuNR - MTX的靶向性,为提高金纳米颗粒在转移性肿瘤结节中的积聚提供了一种有价值的工具。

https://cdn.ncbi.nlm.nih.gov/pmc/blobs/b4ee/12132528/70116d7c07ab/IJN-20-6983-g0001.jpg

文献AI研究员

20分钟写一篇综述,助力文献阅读效率提升50倍。

立即体验

用中文搜PubMed

大模型驱动的PubMed中文搜索引擎

马上搜索

文档翻译

学术文献翻译模型,支持多种主流文档格式。

立即体验