Suppr超能文献

探索人鼻SARS-CoV-2 RBD IgA的标准化检测和采样方法。

Exploring the standardized detection and sampling methods of human nasal SARS-CoV-2 RBD IgA.

作者信息

Zhang Xuanxuan, Jia Jizong, Hu Chaoying, Fu Yulong, Liu Guanxing, Li Yajing, He Qian, Gao Fan, Li Na, Wang Lina, Chu Jianping, Xu Henggang, Fu Zhihao, Zhao Hui, Liang Zhenglun, Li Jingxin, Xu Miao, Mao Qunying

机构信息

State Key Laboratory of Drug Regulatory Science, Evaluation of Biological Products, Key Laboratory of Research on Quality and Standardization of Biotech Products, Institute of Biological Products, National Institutes for Food and Drug Control, Beijing, China.

Research Units of Innovative Vaccine Quality Evaluation and Standardization, Chinese Academy of Medical Sciences, Beijing, China.

出版信息

Front Immunol. 2025 May 20;16:1571418. doi: 10.3389/fimmu.2025.1571418. eCollection 2025.

Abstract

INTRODUCTION

Vaccines capable of effectively inducing mucosal immunity, particularly specific IgA antibodies, represent an ideal strategy for preventing infections and the transmission of pathogens such as SARS-CoV-2 and influenza viruses that rapidly replicate in the upper respiratory tract and cause clinical symptoms. However, a lack of standardized nasal antibody detection and sampling methods has hindered cross-study comparability and vaccine development.

METHODS

This study uses SARS-CoV-2 as a model pathogen to standardize nasal antibody detection methods and sampling methods. Following the scientific guidelines (Q14 and Q2(R2)) for analytical procedure development and validation released by the International Council for Harmonization (ICH), an ELISA for nasal SARS-CoV-2 WT-RBD specific IgA detection was established and validated. To compare the sampling methods, nasal samples were collected from five groups using three commonly used nasal sampling methods (M1: nasopharyngeal swab; M2: nasal swab; M3: expanding sponge method). The total IgA and SARS-CoV-2 WT-RBD IgA in clinical samples were detected.

RESULTS

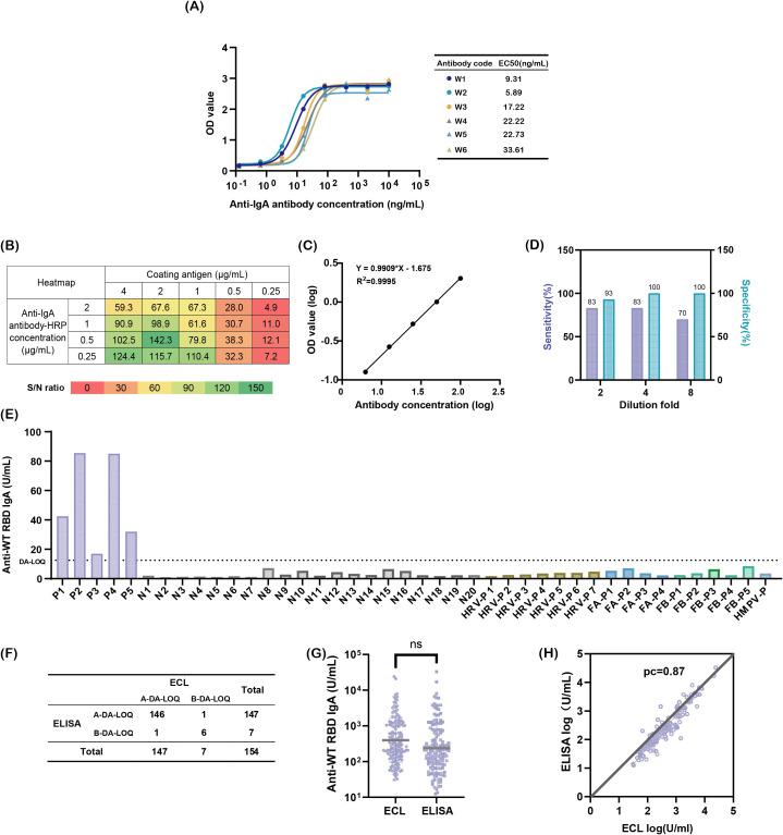
The first validated ELISA for nasal SARS-CoV-2 WT-RBD specific IgA detection was established through analytical target profiling (ATP), risk assessment, and design of experiment optimization. Systematic validation demonstrated exclusive specificity for the target antigen, with intermediate precision of <17% and relative bias of <±4%, meeting ATP requirements. Analysis of 154 clinical samples demonstrated strong concordance between the novel method and electrochemiluminescence assays, with a concordance correlation coefficient of 0.87 for quantitative results and a kappa coefficient of 0.85 for results above and below the dilution-adjusted limit of quantification (LOQ). Applying this novel method, a clinical comparison revealed that M3 achieved superior performance in terms of the single-day detection rate (above dilution-adjusted LOQ 95.5%), 5-day consecutive detection rate (above dilution-adjusted LOQ 88.9%), and median SARS-CoV-2 WT-RBD IgA concentration (171.2 U/mL), significantly outperforming M1 (68.8%; 48.7%; 28.7 U/mL, p<0.0001) and M2 (88.3%; 77.3%; 93.7 U/mL, p<0.05).

CONCLUSION

This study has established the first standardized nasal detection system. The system can be adapted with appropriate modifications for the clinical evaluation of other respiratory mucosal vaccines, thereby advancing the development of mucosal vaccines.

摘要

引言

能够有效诱导黏膜免疫,特别是特异性 IgA 抗体的疫苗,是预防感染以及诸如严重急性呼吸综合征冠状病毒 2(SARS-CoV-2)和流感病毒等病原体传播的理想策略,这些病原体在上呼吸道快速复制并引发临床症状。然而,缺乏标准化的鼻腔抗体检测和采样方法阻碍了跨研究的可比性以及疫苗的研发。

方法

本研究以 SARS-CoV-2 作为模型病原体来标准化鼻腔抗体检测方法和采样方法。遵循国际协调理事会(ICH)发布的分析程序开发和验证的科学指南(Q14 和 Q2(R2)),建立并验证了一种用于检测鼻腔 SARS-CoV-2 野生型受体结合域(WT-RBD)特异性 IgA 的酶联免疫吸附测定(ELISA)。为比较采样方法,使用三种常用的鼻腔采样方法(M1:鼻咽拭子;M2:鼻拭子;M3:膨胀海绵法)从五组中采集鼻腔样本。检测临床样本中的总 IgA 和 SARS-CoV-2 WT-RBD IgA。

结果

通过分析目标轮廓(ATP)、风险评估和实验设计优化,建立了首个经过验证的用于检测鼻腔 SARS-CoV-2 WT-RBD 特异性 IgA 的 ELISA。系统验证表明对目标抗原具有排他性特异性,中间精密度<17%,相对偏差<±4%,符合 ATP 要求。对 154 份临床样本的分析表明,该新方法与电化学发光测定法之间具有高度一致性,定量结果的一致性相关系数为 0.87,高于和低于稀释调整定量限(LOQ)的结果的kappa 系数为 0.85。应用这种新方法进行临床比较发现,M3 在单日检测率(高于稀释调整 LOQ 为 95.5%)、连续 5 天检测率(高于稀释调整 LOQ 为 88.9%)和 SARS-CoV-2 WT-RBD IgA 浓度中位数(171.2 U/mL)方面表现更优,显著优于 M1(68.8%;48.7%;28.

https://cdn.ncbi.nlm.nih.gov/pmc/blobs/8aa1/12129971/abbf1b2272a5/fimmu-16-1571418-g001.jpg

文献AI研究员

20分钟写一篇综述,助力文献阅读效率提升50倍。

立即体验

用中文搜PubMed

大模型驱动的PubMed中文搜索引擎

马上搜索

文档翻译

学术文献翻译模型,支持多种主流文档格式。

立即体验