Suppr超能文献

一种抗生素反应性调节因子调控铜绿假单胞菌从慢性毒力到急性毒力的转变。

An antibiotic-responsive regulator orchestrates chronic-to-acute virulence switch in Pseudomonas aeruginosa.

作者信息

Wang Xinbo, Li Guizhen, Zou Yuzheng, Cao Huiluo, Liao Lisheng, Zhou Xiaofan, Zhang Lian-Hui, Xu Zeling

机构信息

Guangdong Province Key Laboratory of Microbial Signals and Disease Control, Integrative Microbiology Research Centre, College of Plant Protection, South China Agricultural University, Guangzhou, 510642, China.

Department of Microbiology, Li Ka Shing Faculty of Medicine, The University of Hong Kong, Hong Kong SAR, 999077, China.

出版信息

Nucleic Acids Res. 2025 May 22;53(10). doi: 10.1093/nar/gkaf471.

Abstract

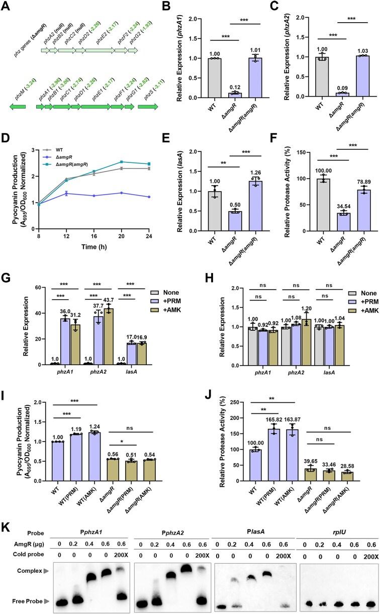
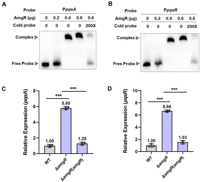
Misuse and overuse of antibiotics have led to the rapid emergence of antibiotic-resistant superbugs. In addition, evidence is emerging that antibiotic exposure could impose substantial influence on bacterial virulence, but the underlying mechanisms remain poorly understood. Here, we discovered a highly conserved aminoglycoside-responsive regulator, AmgR, that inversely modulates the production of destructive toxins [pyocyanin (PYO) and protease] and the inter-bacterial competition weapon [type VI secretion system (H1-T6SS)], which are the signature virulence factors involved in acute and chronic infections, respectively, in Pseudomonas aeruginosa. We demonstrated that AmgR positively regulates PYO and protease productions by directly activating the transcription of their biosynthetic genes and negatively regulates H1-T6SS indirectly through the quorum sensing regulator PqsR. Importantly, we showed that AmgR can be induced by sub-inhibitory concentrations of aminoglycoside antibiotics to trigger the bacterial chronic-to-acute virulence switch, by promoting P.aeruginosa to withdraw from production of the chronic infection-associated virulence factor H1-T6SS to gear up for generation of acute infection related toxins PYO and protease. This study highlights the risks of improper antibiotic usage not only in elevating antibiotic resistance but also in reprogramming bacterial virulence to exacerbate disease dissemination and acute lethality, providing critical insights for the optimization of antibiotic therapies.

摘要

抗生素的滥用和过度使用导致了抗生素耐药性超级细菌的迅速出现。此外,越来越多的证据表明,接触抗生素可能会对细菌毒力产生重大影响,但其潜在机制仍知之甚少。在此,我们发现了一种高度保守的氨基糖苷类反应调节因子AmgR,它反向调节破坏性毒素(绿脓菌素和蛋白酶)的产生以及细菌间竞争武器(VI型分泌系统,即H1-T6SS),这两种分别是铜绿假单胞菌急性和慢性感染中标志性的毒力因子。我们证明,AmgR通过直接激活其生物合成基因的转录来正向调节绿脓菌素和蛋白酶的产生,并通过群体感应调节因子PqsR间接负向调节H1-T6SS。重要的是,我们发现亚抑制浓度的氨基糖苷类抗生素可诱导AmgR,从而触发细菌从慢性毒力向急性毒力的转变,促使铜绿假单胞菌停止产生与慢性感染相关的毒力因子H1-T6SS,转而大量产生与急性感染相关的毒素绿脓菌素和蛋白酶。这项研究强调了不当使用抗生素不仅会增加抗生素耐药性,还会重新编程细菌毒力,加剧疾病传播和急性致死性的风险,为优化抗生素治疗提供了关键见解。

https://cdn.ncbi.nlm.nih.gov/pmc/blobs/d11b/12135177/84f9e2d43088/gkaf471figgra1.jpg

文献AI研究员

20分钟写一篇综述,助力文献阅读效率提升50倍。

立即体验

用中文搜PubMed

大模型驱动的PubMed中文搜索引擎

马上搜索

文档翻译

学术文献翻译模型,支持多种主流文档格式。

立即体验