Suppr超能文献

实验性急性心肌梗死中巨噬细胞甘露糖受体CD206靶向正电子发射断层显像

Macrophage mannose receptor CD206-targeted PET imaging in experimental acute myocardial infarction.

作者信息

Andriana Putri, Palani Senthil, Liljenbäck Heidi, Iqbal Imran, Oikonen Vesa, Virta Jenni, Makrypidi Konstantina, Rajander Johan, Atencio Herre Erika, Suni Aino, Jalkanen Sirpa, Knuuti Juhani, Martinez-Pomares Luisa, Pirmettis Ioannis, Li Xiang-Guo, Saraste Antti, Roivainen Anne

机构信息

Turku PET Centre, University of Turku, Turku, Finland.

Turku Center of Disease Modeling, University of Turku, Turku, Finland.

出版信息

EJNMMI Res. 2025 Jun 4;15(1):66. doi: 10.1186/s13550-025-01254-2.

Abstract

BACKGROUND

The macrophage mannose receptor (CD206) is expressed predominantly on the surface of M2-type macrophages, which play a role in resolution of inflammation after myocardial injury. The purpose of this study was to evaluate the utility of CD206-targeted PET tracer Al[F]F-NOTA-D10CM, a fluorinated mannosylated dextran derivative, for imaging immune responses after experimental acute myocardial infarction (MI).

RESULTS

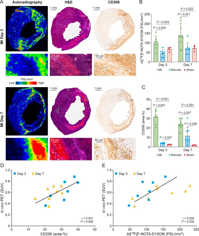
Flow cytometry revealed selective binding of Alexa-488-NOTA-D10CM to human M2-polarized macrophages derived from blood monocytes compared to M1 macrophages. The binding affinity of Al[F]F-NOTA-DCM for CD206-positive Chinese hamster ovary cells was 1.83 ± 0.68 nM. In vivo PET and ex vivo autoradiography experiments in Sprague-Dawley rats studied at 3 and 7 days after permanent ligation of the left coronary artery or a sham-operation, showed significantly higher uptake of Al[F]F-NOTA-DCM in the MI area than in remote areas, or the myocardium of sham-operated rats. However, there was no difference in uptake in the MI area between day 3 and day 7. Uptake of Al[F]F-NOTA-DCM in the MI area correlated positively with the area-% of CD206-positive staining of the left ventricular myocardium (r = 0.481, P = 0.006). In vitro competition studies on tissue cryosections using a molar excess of unlabeled D10CM revealed a reduction of approximately 85%, confirming specific tracer binding.

CONCLUSION

Al[F]F-NOTA-D10CM PET detects overexpression of CD206 after ischemic myocardial injury, and may be a suitable biomarker for detecting M2-type macrophages associated with the inflammatory process post-MI.

摘要

背景

巨噬细胞甘露糖受体(CD206)主要在M2型巨噬细胞表面表达,M2型巨噬细胞在心肌损伤后的炎症消退中起作用。本研究的目的是评估靶向CD206的PET示踪剂Al[F]F-NOTA-D10CM(一种氟化甘露糖化葡聚糖衍生物)在实验性急性心肌梗死(MI)后免疫反应成像中的应用。

结果

流式细胞术显示,与M1巨噬细胞相比,Alexa-488-NOTA-D10CM与人血单核细胞来源的M2极化巨噬细胞有选择性结合。Al[F]F-NOTA-DCM对CD206阳性中国仓鼠卵巢细胞的结合亲和力为1.83±0.68 nM。在左冠状动脉永久性结扎或假手术后3天和7天对Sprague-Dawley大鼠进行的体内PET和体外放射自显影实验表明,MI区域中Al[F]F-NOTA-DCM的摄取明显高于偏远区域或假手术大鼠的心肌。然而,第3天和第7天MI区域的摄取没有差异。MI区域中Al[F]F-NOTA-DCM的摄取与左心室心肌CD206阳性染色的面积百分比呈正相关(r = 0.481,P = 0.006)。使用摩尔过量的未标记D10CM对组织冷冻切片进行的体外竞争研究显示减少了约85%,证实了示踪剂的特异性结合。

结论

Al[F]F-NOTA-D10CM PET可检测缺血性心肌损伤后CD206的过表达,可能是检测与MI后炎症过程相关的M2型巨噬细胞的合适生物标志物。

https://cdn.ncbi.nlm.nih.gov/pmc/blobs/5388/12137864/9241068f0a16/13550_2025_1254_Fig1_HTML.jpg

文献AI研究员

20分钟写一篇综述,助力文献阅读效率提升50倍。

立即体验

用中文搜PubMed

大模型驱动的PubMed中文搜索引擎

马上搜索

文档翻译

学术文献翻译模型,支持多种主流文档格式。

立即体验