Suppr超能文献

基质γ-羧基谷氨酸蛋白介导CD8 T细胞耗竭以促进肝内胆管癌的免疫逃逸。

Matrix gla protein mediates CD8 T-cell exhaustion to facilitate immune evasion in intrahepatic cholangiocarcinoma.

作者信息

Cao Xiaohan, Lang Shiqian, Xie Yuchi, Zheng Kai, Liu Jun

机构信息

Department of Liver Transplantation and Hepatobiliary Surgery, Shandong Provincial Hospital Affiliated to Shandong First Medical University, Jinan, China.

出版信息

Cytojournal. 2025 Apr 1;22:41. doi: 10.25259/Cytojournal_232_2024. eCollection 2025.

Abstract

OBJECTIVE

Matrix Gla protein (MGP) has been found to be strongly associated with cancer progression. However, its role in intrahepatic cholangiocarcinoma (ICC) remains unclear, particularly within the tumor immune microenvironment. MGP may promote immune evasion by activating the nuclear factor-kappa-light-chain-enha ncer of activated B-cells (NF-κB) signaling pathway, which increases the expression of programmed death-ligand 1 (PD-L1) and contributes to CD8 T-cell exhaustion. This research mainly aims to examine the regulatory role of MGP in immune evasion in ICC.

MATERIAL AND METHODS

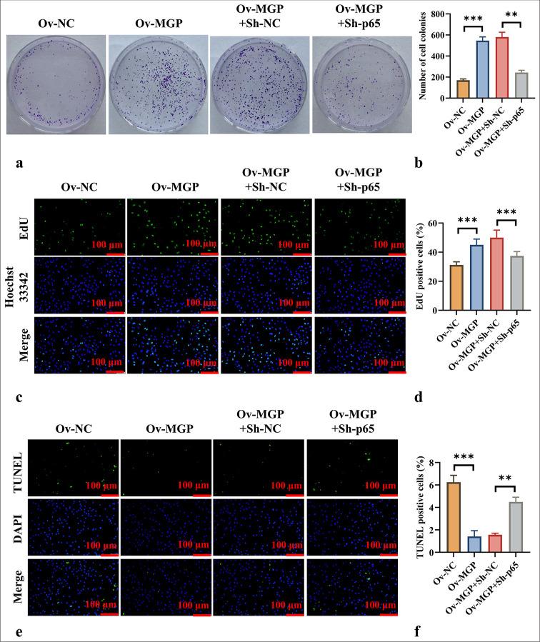
ICC xenograft mouse models and human ICC cell line (HuCCT1) cell models were established to evaluate MGP expression patterns. MGP knockdown or overexpression in HuCCT1 cells was co-incubated with antigen-specific CD8 T cells, and flow cytometry was used to detect markers of CD8 T-cell exhaustion. The effects of MGP modulation on PD-L1 expression were assessed by immunohistochemistry and immunofluorescence. Western blotting was employed to analyze the impact on NF-κB signaling. In addition, MGP overexpression and p65 knockdown in HuCCT1 cells were co-transfected to study their combined effects on PD-L1 expression and CD8 T-cell exhaustion markers. Cell proliferation and apoptosis were evaluated through colony formation assays and flow cytometry.

RESULTS

Compared to adjacent tissues and human intrahepatic cholangiocellular epithelial cells, MGP was significantly overexpressed in ICC tumor tissues and HuCCT1 cells ( < 0.001). MGP overexpression led to NF-κB signaling phosphorylation ( < 0.001), elevated PD-L1 expression ( < 0.001), and heightened levels of CD8 T-cell exhaustion markers ( < 0.001). Conversely, p65 knockdown mitigated the effects of MGP overexpression on HuCCT1 cell proliferation ( < 0.01) and CD8 T-cell exhaustion ( < 0.01 and < 0.001), while also significantly reducing PD-L1 expression ( < 0.01).

CONCLUSIONS

MGP promotes CD8 T-cell exhaustion and facilitates immune evasion in ICC through NF-κB pathway activation.

摘要

目的

已发现基质γ-羧基谷氨酸蛋白(MGP)与癌症进展密切相关。然而,其在肝内胆管癌(ICC)中的作用仍不清楚,尤其是在肿瘤免疫微环境中的作用。MGP可能通过激活活化B细胞的核因子κB(NF-κB)信号通路促进免疫逃逸,该通路会增加程序性死亡配体1(PD-L1)的表达并导致CD8 T细胞耗竭。本研究主要旨在探讨MGP在ICC免疫逃逸中的调节作用。

材料与方法

建立ICC异种移植小鼠模型和人ICC细胞系(HuCCT1)细胞模型以评估MGP表达模式。将HuCCT1细胞中MGP的敲低或过表达与抗原特异性CD8 T细胞共同孵育,并用流式细胞术检测CD8 T细胞耗竭标志物。通过免疫组织化学和免疫荧光评估MGP调节对PD-L1表达的影响。采用蛋白质免疫印迹法分析对NF-κB信号的影响。此外,将HuCCT1细胞中MGP过表达和p65敲低进行共转染,以研究它们对PD-L1表达和CD8 T细胞耗竭标志物产生的联合作用。通过集落形成试验和流式细胞术评估细胞增殖和凋亡。

结果

与癌旁组织和人肝内胆管上皮细胞相比,MGP在ICC肿瘤组织和HuCCT1细胞中显著过表达(<0.001)。MGP过表达导致NF-κB信号磷酸化(<0.001)、PD-L1表达升高(<0.001)以及CD8 T细胞耗竭标志物水平升高(<0.001)。相反,p65敲低减轻了MGP过表达对HuCCT1细胞增殖(<0.01)和CD8 T细胞耗竭(<0.01和<0.001)的影响,同时也显著降低了PD-L1表达(<0.01)。

结论

MGP通过激活NF-κB通路促进ICC中CD8 T细胞耗竭并促进免疫逃逸。

https://cdn.ncbi.nlm.nih.gov/pmc/blobs/f515/12134819/7408e0eecb7e/Cytojournal-22-41-g001.jpg

文献AI研究员

20分钟写一篇综述,助力文献阅读效率提升50倍。

立即体验

用中文搜PubMed

大模型驱动的PubMed中文搜索引擎

马上搜索

文档翻译

学术文献翻译模型,支持多种主流文档格式。

立即体验