Suppr超能文献

PER2 与 HSP90 的结合通过抑制 IKK/NF-κB 通路和 PD-L1 表达增强了口腔鳞状细胞癌的免疫反应。

PER2 binding to HSP90 enhances immune response against oral squamous cell carcinoma by inhibiting IKK/NF-κB pathway and PD-L1 expression.

机构信息

Department of Oral and Maxillofacial Surgery, The First Affiliated Hospital of Chongqing Medical University, Chongqing, China.

Department of Otolaryngology Head and Neck Surgery, University-Town Hospital of Chongqing Medical University, Chongqing, China.

出版信息

J Immunother Cancer. 2023 Nov;11(11). doi: 10.1136/jitc-2023-007627.

Abstract

BACKGROUND

Programmed death-ligand 1 (PD-L1) contributes to the immune escape of tumor cells and is a critical target for antitumor immunotherapy. However, the molecular mechanisms regulating PD-L1 expression remain unclear, hindering the development of effective therapies. Here we investigate the role and molecular mechanism of the core clock gene Period2 (PER2) in regulating PD-L1 expression and its role in the combination therapy of oral squamous cell carcinoma (OSCC).

METHODS

Quantitative real-time PCR, western blotting or immunohistochemistry to detect expression of PER2 and PD-L1 in OSCC tissues and cells. Overexpression and knockdown of PER2 detects the function of PER2. Bioinformatics, immunoprecipitation, GST pull-down, CHX chase assay and western blot and strip to detect the mechanism of PER2 regulation for PD-L1. A humanized immune reconstitution subcutaneous xenograft mouse model was established to investigate the combination therapy efficacy.

RESULTS

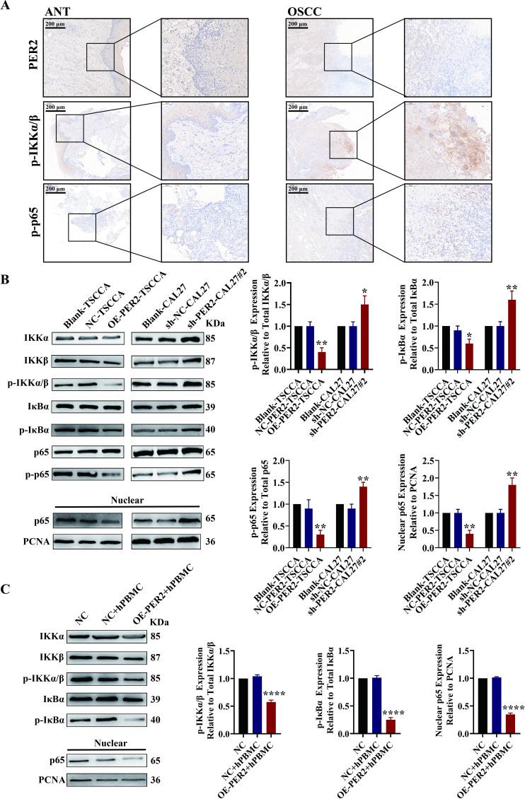
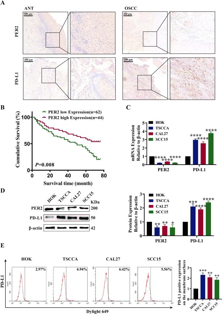
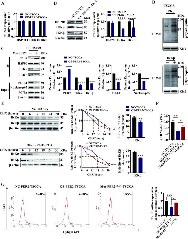
In OSCC tissues and cells, PER2 expression was reduced and PD-L1 expression was increased, the expression of PER2 was significantly negatively correlated with PD-L1. In vitro and in vivo experiments demonstrated that PER2 inhibited PD-L1 expression and enhanced T-cell-mediated OSCC cell killing by suppressing the IKK/NF-κB pathway. Mechanistically, PER2 binds to heat shock protein 90 (HSP90) through the PAS1 domain and reduces the interaction of HSP90 with inhibitors of kappa B kinase (IKKs), promoting the ubiquitination of IKKα/β and p65 nuclear translocation to inhibit IKK/NF-κB pathway, thereby suppressing PD-L1 expression. In humanized immune reconstitution subcutaneous xenograft mouse model, it was demonstrated that PER2 targeting combined with anti-PD-L1 treatment improved the inhibition of OSCC growth by promoting CD8 T-cell infiltration into the tumor.

CONCLUSIONS

Our findings reveal the role and mechanism of PD-L1 regulation by PER2 and support the potential clinical application of PER2 targeting in combination with anti-PD-L1 in OSCC immunotherapy.

摘要

背景

程序性死亡配体 1(PD-L1)有助于肿瘤细胞的免疫逃逸,是抗肿瘤免疫治疗的关键靶点。然而,调节 PD-L1 表达的分子机制尚不清楚,这阻碍了有效治疗方法的发展。在这里,我们研究了核心时钟基因 Period2(PER2)在调节 PD-L1 表达中的作用及其在口腔鳞状细胞癌(OSCC)联合治疗中的作用。

方法

通过定量实时 PCR、western blot 或免疫组织化学检测 PER2 和 PD-L1 在 OSCC 组织和细胞中的表达。过表达和敲低 PER2 检测 PER2 的功能。生物信息学、免疫沉淀、GST 下拉、CHX 追踪实验和 western blot 条带检测 PER2 调节 PD-L1 的机制。建立人源化免疫重建皮下异种移植小鼠模型,以研究联合治疗的疗效。

结果

在 OSCC 组织和细胞中,PER2 的表达减少,PD-L1 的表达增加,PER2 的表达与 PD-L1 的表达呈显著负相关。体外和体内实验表明,PER2 通过抑制 IKK/NF-κB 通路抑制 PD-L1 表达并增强 T 细胞介导的 OSCC 细胞杀伤。在机制上,PER2 通过 PAS1 结构域与热休克蛋白 90(HSP90)结合,并减少 HSP90 与 IκB 激酶(IKKs)抑制剂的相互作用,促进 IKKα/β的泛素化和 p65 核易位,从而抑制 IKK/NF-κB 通路,从而抑制 PD-L1 的表达。在人源化免疫重建皮下异种移植小鼠模型中,PER2 靶向联合抗 PD-L1 治疗通过促进 CD8 T 细胞浸润肿瘤,改善了对 OSCC 生长的抑制作用。

结论

我们的研究结果揭示了 PER2 调节 PD-L1 的作用和机制,并支持 PER2 靶向联合抗 PD-L1 在 OSCC 免疫治疗中的潜在临床应用。

https://cdn.ncbi.nlm.nih.gov/pmc/blobs/6f03/10626827/c7bdb8422e98/jitc-2023-007627f01.jpg

文献AI研究员

20分钟写一篇综述,助力文献阅读效率提升50倍。

立即体验

用中文搜PubMed

大模型驱动的PubMed中文搜索引擎

马上搜索

文档翻译

学术文献翻译模型,支持多种主流文档格式。

立即体验