Suppr超能文献

肺鳞状细胞癌发生过程中支气管上皮的实时进化景观及相应的动态免疫细胞改变

Real-Time Evolutionary Landscape of the Bronchial Epithelium and Corresponding Dynamic Immune Cell Alterations in Lung Squamous Cell Carcinogenesis.

作者信息

Luo Baohong, Luo Yuting, Chen Sicheng, Yang Tiantian, Liu Bixia, Liao Xiting, Zheng Xiaoke, Tian Tian, Liu Jinxu, Zhan Qinru, Situ Xiaohua, Xie Zhongpeng, Wang Yanxia, Chen Zhe-Sheng, Chen Honglei, Yang Zheng, Ke Zunfu

机构信息

Department of Pathology, The First Affiliated Hospital, Sun Yat-sen University, Guangzhou, Guangdong, 510000, P. R. China.

Molecular Diagnosis and Gene Test Center, The First Affiliated Hospital, Sun Yat-Sen University, Guangzhou, Guangdong, 510000, P. R. China.

出版信息

Adv Sci (Weinh). 2025 Aug;12(31):e13256. doi: 10.1002/advs.202413256. Epub 2025 Jun 5.

Abstract

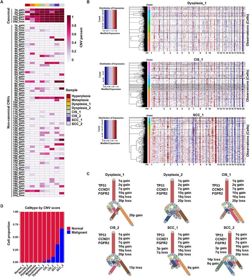
The molecular mechanism by which tumor cells and their microenvironment evolve during lung squamous cell carcinoma (LUSC) carcinogenesis remains unclear, greatly limiting its early diagnosis and treatment effectiveness in patients. To replicate pathogenic processes and identify the determinants of cell evolution, a rat model is established using tobacco-derived carcinogens. Here, a series of single-cell transcriptome profiles of normal lung epithelium, hyperplasia, metaplasia, dysplasia, and squamous cell carcinoma in situ (CIS) to invasive squamous cell carcinoma (SCC) is presented. A large proportion of canonical copy number variations (CNVs) are detected in the hyperplasia/metaplasia stages, with their frequency increasing as the lesion progressed. Although bronchial epithelial cells exhibit substantial heterogeneity, three distinct cellular states are identified during their evolution into malignant cells. Immune sensing occurs at the earliest stages of cellular transformation. However, persistent exposure to carcinogens induces microenvironmental remodeling, which is characterized by monocyte-derived macrophage infiltration, plasmacytoid dendritic cell expansion, and progressive T-cell exhaustion. These findings depict the evolutionary trajectory of cancer and the immune microenvironment, emphasizing the need for CNV evaluation in early screening and immune-based therapy for lesions at a high risk of progression to LUSC.

摘要

肺鳞状细胞癌(LUSC)发生过程中肿瘤细胞及其微环境演变的分子机制仍不清楚,这极大地限制了其在患者中的早期诊断和治疗效果。为了复制致病过程并确定细胞进化的决定因素,使用烟草衍生的致癌物建立了大鼠模型。在此,展示了从正常肺上皮、增生、化生、发育异常到原位鳞状细胞癌(CIS)再到浸润性鳞状细胞癌(SCC)的一系列单细胞转录组图谱。在增生/化生阶段检测到很大比例的典型拷贝数变异(CNV),其频率随着病变进展而增加。尽管支气管上皮细胞表现出显著的异质性,但在其向恶性细胞进化过程中可识别出三种不同的细胞状态。免疫感知发生在细胞转化的最早阶段。然而,持续接触致癌物会诱导微环境重塑,其特征是单核细胞衍生的巨噬细胞浸润、浆细胞样树突状细胞扩增和渐进性T细胞耗竭。这些发现描绘了癌症和免疫微环境的进化轨迹,强调了在早期筛查中进行CNV评估以及对有进展为LUSC高风险病变进行免疫治疗的必要性。

https://cdn.ncbi.nlm.nih.gov/pmc/blobs/a083/12376527/6500d73a5d27/ADVS-12-e13256-g007.jpg

文献AI研究员

20分钟写一篇综述,助力文献阅读效率提升50倍。

立即体验

用中文搜PubMed

大模型驱动的PubMed中文搜索引擎

马上搜索

文档翻译

学术文献翻译模型,支持多种主流文档格式。

立即体验