Suppr超能文献

合并2型糖尿病的COVID-19患者自然杀伤细胞亚群和表型的失调

Dysregulation of NK cell subsets and phenotypes in COVID-19 patients with comorbid type 2 diabetes.

作者信息

Lei Kang, Fan Wenqi, Zhong Ting, Li Xinyu, Tang Rong, Zhao Bin, Li Xia

机构信息

Department of Endocrinology, The Second Affiliated Hospital, University of South China, Hengyang, Hunan , 421001, China.

National Clinical Research Center for Metabolic Diseases, Key Laboratory of Diabetes immunology, Ministry of Education, and Department of Metabolism and Endocrinology, The Second Xiangya Hospital of Central South University, Changsha, Hunan, China.

出版信息

Clin Sci (Lond). 2025 Jun 23;139(12):683-702. doi: 10.1042/CS20243133.

Abstract

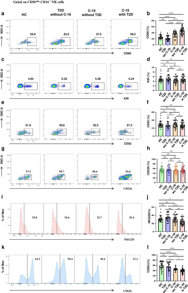
Recent studies have linked natural killer (NK) cells to COVID-19. However, the role of NK cells in COVID-19 patients complicated with type 2 diabetes (T2D) remains unexplored. Our findings indicate no significant differences in the frequency or immunophenotype of total NK cells and the CD56bright CD16- subset among COVID-19 patients, T2D patients, and healthy individuals. Patients with severe COVID-19 had a greater prevalence of CD56dim CD16- cells subset and a lower prevalence of CD56dim CD16+ cells subset, with these trends being even more pronounced in those with comorbid T2D. The proportion of CD56dim CD16+ cell subset exhibited a significant negative correlation with both interleukin-6 levels and the duration of hospital stay. Furthermore, when COVID-19 patients were compared with patients with T2D or control subjects, a trend was noted toward increased expression of CD69, KIR, and CD52 and decreased expression of CD226, NKG2D, and CD62L. These immunophenotypic changes were particularly accentuated in COVID-19 patients with comorbid T2D. Importantly, the CD56dim CD16+ cells subset emerges as a substantial predictor of COVID-19 severity. Together, COVID-19 patients exhibit alterations in NK cell subsets, with aggravated dysregulation in individuals with T2D, and the CD56dim CD16+ cells subset may serve as an indicator of COVID-19 severity.

摘要

最近的研究将自然杀伤(NK)细胞与2019冠状病毒病(COVID-19)联系起来。然而,NK细胞在合并2型糖尿病(T2D)的COVID-19患者中的作用仍未得到探索。我们的研究结果表明,COVID-19患者、T2D患者和健康个体之间,总NK细胞以及CD56bright CD16-亚群的频率或免疫表型没有显著差异。重症COVID-19患者中CD56dim CD16-细胞亚群的患病率更高,而CD56dim CD16+细胞亚群的患病率更低,这些趋势在合并T2D的患者中更为明显。CD56dim CD16+细胞亚群的比例与白细胞介素-6水平和住院时间均呈显著负相关。此外,将COVID-19患者与T2D患者或对照受试者进行比较时,发现CD69、杀伤细胞免疫球蛋白样受体(KIR)和CD52的表达有增加趋势,而CD226、自然杀伤细胞2族成员D(NKG2D)和CD62L的表达有降低趋势。这些免疫表型变化在合并T2D的COVID-19患者中尤为明显。重要的是,CD56dim CD16+细胞亚群是COVID-19严重程度的一个重要预测指标。总之,COVID-19患者的NK细胞亚群出现改变,在合并T2D的个体中失调加剧,并且CD56dim CD16+细胞亚群可能作为COVID-19严重程度的一个指标。

https://cdn.ncbi.nlm.nih.gov/pmc/blobs/8f9e/12238817/a5e38d84f666/cs-139-12-CS20243133.01.jpg

文献AI研究员

20分钟写一篇综述,助力文献阅读效率提升50倍。

立即体验

用中文搜PubMed

大模型驱动的PubMed中文搜索引擎

马上搜索

文档翻译

学术文献翻译模型,支持多种主流文档格式。

立即体验