Suppr超能文献

SARM1激活会引发可逆性线粒体功能障碍,而在人类神经元中,反义寡核苷酸可预防这种情况。

SARM1 activation induces reversible mitochondrial dysfunction and can be prevented in human neurons by antisense oligonucleotides.

作者信息

Loreto Andrea, Cramb Kaitlyn M L, McDermott Lucy A, Antoniou Christina, Cirilli Ilenia, Caiazza Maria Claudia, Merlini Elisa, Arthur-Farraj Peter, du Preez W Daniel, Mock Elliot D, Zhao Hien T, Bennett David L, Orsomando Giuseppe, Coleman Michael P, Wade-Martins Richard

机构信息

Neuroscience, School of Medical Sciences, Faculty of Medicine and Health, University of Sydney, Sydney, Australia; Save Sight Institute, Faculty of Medicine and Health, University of Sydney, Sydney, Australia; Charles Perkins Centre, Faculty of Medicine and Health, University of Sydney, Sydney, Australia; Oxford Parkinson's Disease Centre and Department of Physiology, Anatomy & Genetics, Kavli Institute for Nanoscience Discovery, University of Oxford, Dorothy Crowfoot Hodgkin Building, South Parks Road, Oxford OX1 3QU, UK; John van Geest Centre for Brain Repair, Department of Clinical Neurosciences, University of Cambridge, Forvie Site, Robinson Way, CB2 0PY Cambridge, UK.

Oxford Parkinson's Disease Centre and Department of Physiology, Anatomy & Genetics, Kavli Institute for Nanoscience Discovery, University of Oxford, Dorothy Crowfoot Hodgkin Building, South Parks Road, Oxford OX1 3QU, UK.

出版信息

Neurobiol Dis. 2025 Sep;213:106986. doi: 10.1016/j.nbd.2025.106986. Epub 2025 Jun 3.

Abstract

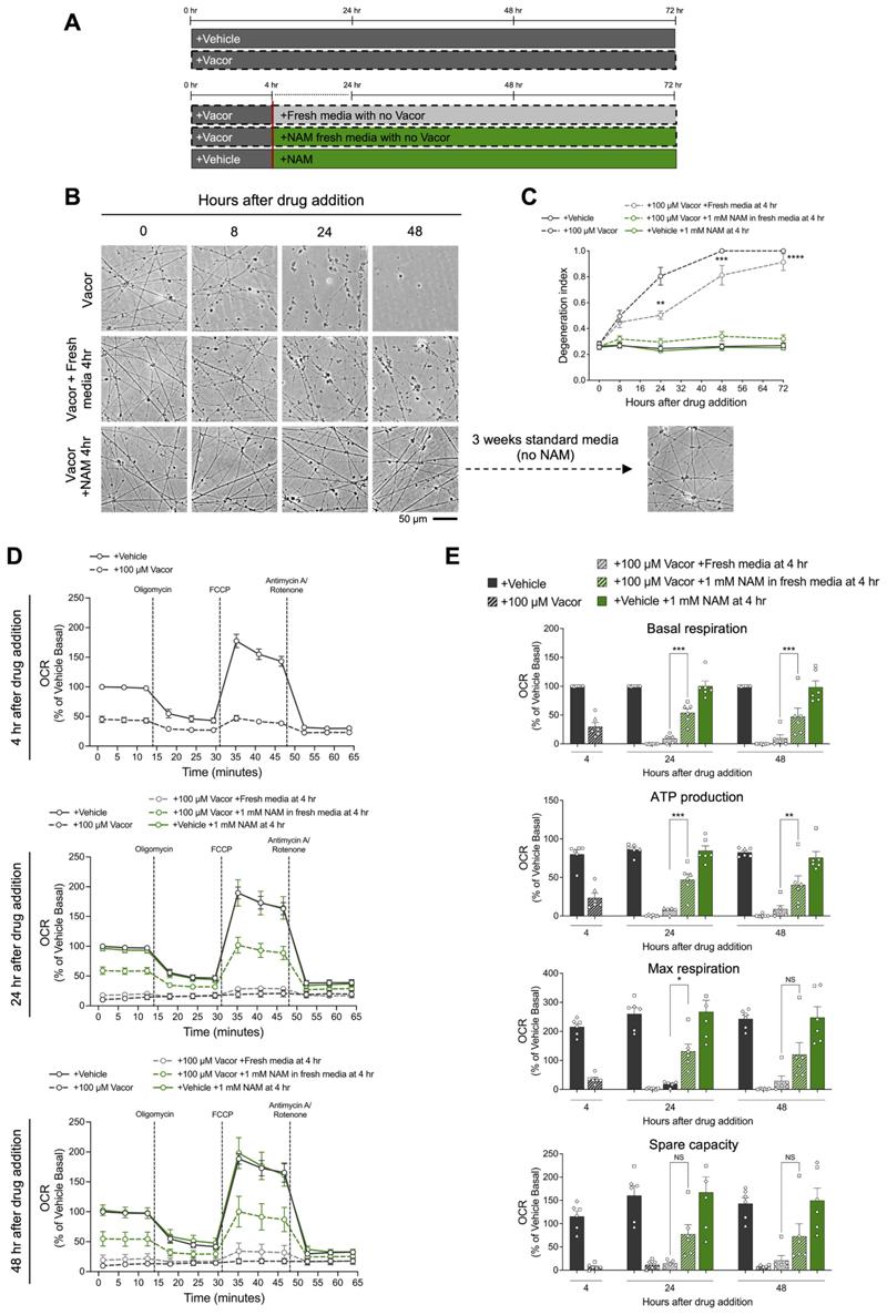
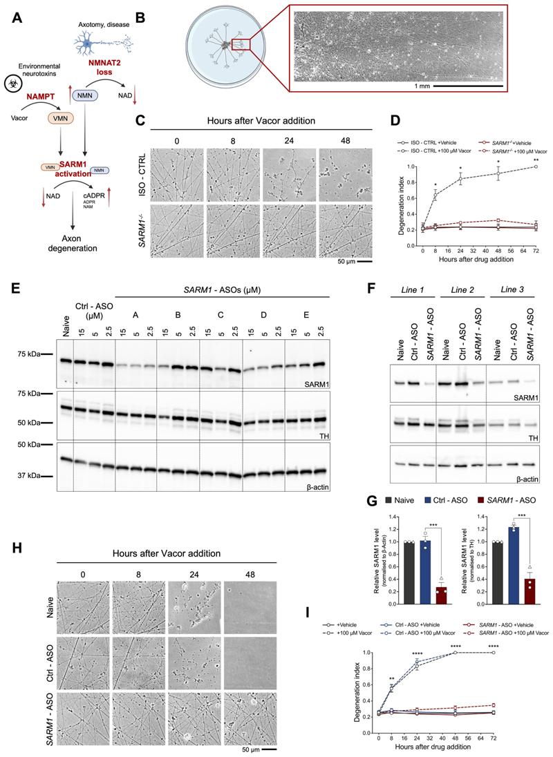
SARM1 is a key regulator of a conserved program of axon degeneration increasingly linked to human neurodegenerative diseases. Pathological SARM1 activation causes rapid NAD consumption, disrupting cellular homeostasis and leading to axon degeneration. In this study, we develop antisense oligonucleotides (ASOs) targeting human SARM1, demonstrating robust neuroprotection against morphological, metabolic, and mitochondrial impairment in human iPSC-derived dopamine neurons induced by the lethal neurotoxin vacor, a potent SARM1 activator. Furthermore, our findings reveal that axon fragmentation can be prevented, and mitochondrial dysfunction reversed using the NAD precursor nicotinamide, a form of vitamin B, even after SARM1 activation has occurred, when neurons are already unhealthy. This research identifies ASOs as a promising therapeutic strategy to block SARM1, and provides an extensive characterisation and further mechanistic insights that demonstrate the reversibility of SARM1 toxicity in human neurons. It also identifies the SARM1 activator vacor as a specific and reversible neuroablative agent in human neurons.

摘要

SARM1是轴突退化保守程序的关键调节因子,该程序与人类神经退行性疾病的关联日益紧密。病理性SARM1激活会导致NAD快速消耗,破坏细胞内稳态并导致轴突退化。在本研究中,我们开发了靶向人类SARM1的反义寡核苷酸(ASO),证明其对由强效SARM1激活剂——致命神经毒素灭鼠优诱导的人类诱导多能干细胞衍生的多巴胺神经元的形态、代谢和线粒体损伤具有强大的神经保护作用。此外,我们的研究结果表明,即使在SARM1激活已经发生且神经元已经不健康的情况下,使用NAD前体烟酰胺(一种维生素B形式)仍可防止轴突断裂并逆转线粒体功能障碍。这项研究确定ASO是一种有前景的阻断SARM1的治疗策略,并提供了广泛的特征描述和进一步的机制见解,证明了SARM1毒性在人类神经元中的可逆性。它还确定SARM1激活剂灭鼠优是人类神经元中一种特异性且可逆的神经消融剂。

https://cdn.ncbi.nlm.nih.gov/pmc/blobs/0b06/7617922/1e2533bf7ac9/EMS207275-f001.jpg

文献AI研究员

20分钟写一篇综述,助力文献阅读效率提升50倍。

立即体验

用中文搜PubMed

大模型驱动的PubMed中文搜索引擎

马上搜索

文档翻译

学术文献翻译模型,支持多种主流文档格式。

立即体验