Suppr超能文献

玛扎鲁肽,一种靶向胰高血糖素样肽-1受体(GLP-1R)和胰高血糖素受体(GCGR)的双重激动剂,可减轻糖尿病相关的认知功能障碍:多组学分析的机制见解

Mazdutide, a dual agonist targeting GLP-1R and GCGR, mitigates diabetes-associated cognitive dysfunction: mechanistic insights from multi-omics analysis.

作者信息

Dong Wanqing, Bai Jie, Yuan Qibin, Zhang Yingyu, Zhang Yongjiang, Zhang Ziyue, Yang Maoxing, Li Hanxiao, Zhao Ziyue, Jiang Hongwei

机构信息

The First Affiliated Hospital, and College of Clinical Medicine of Henan University of Science and Technology, Luoyang, 471003, China; Luoyang Key Laboratory of Clinical Multiomics and Translational Medicine, Luoyang, 471003, China; Key Laboratory of Hereditary Rare Diseases of Health Commission of Henan Province, Luoyang, 471003, China; Henan Key Laboratory of Rare Diseases, Luoyang, 471003, China; Endocrinology and Metabolism Center, Luoyang, 471003, China.

State Key Laboratory of Medicinal Chemical Biology, Nankai University, Tianjin, 300000, China; Frontiers Science Center for Cell Responses, Nankai University, Tianjin, 300000, China; College of Pharmacy, Nankai University, Tianjin, 300000, China.

出版信息

EBioMedicine. 2025 Jun 5;117:105791. doi: 10.1016/j.ebiom.2025.105791.

Abstract

BACKGROUND

Cognitive impairment and dementia are highly associated with obesity and type 2 diabetes mellitus (T2DM). Recent studies have demonstrated that GLP-1 receptor agonists can improve cognitive function through brain activation in patients with T2DM, compared to other oral glucose-lowering drugs. Mazdutide, a dual agonist of the glucagon-like peptide-1 receptor (GLP-1R) and the glucagon receptor (GCGR), has been shown to simultaneously reduce body weight, blood glucose levels, and other comorbidities associated with obesity in patients with T2DM. While its insulinotropic and glucose-lowering effects through the GLP-1 pathway are well-established, mazdutide may also enhance energy expenditure via activation of the GCGR pathway. However, its potential impact on cognitive function remains to be elucidated.

METHODS

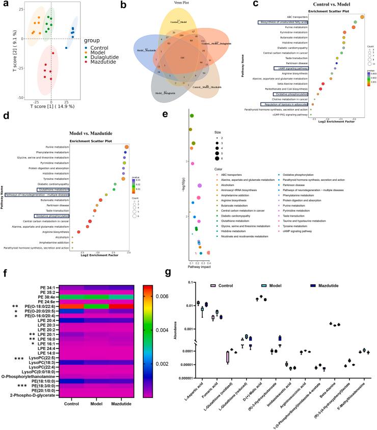
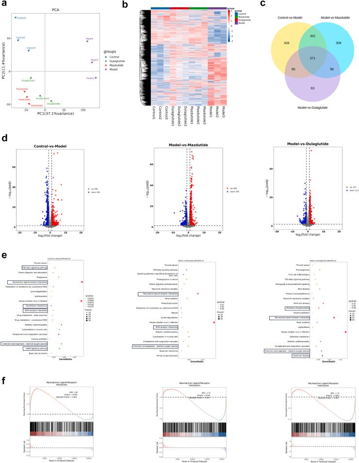
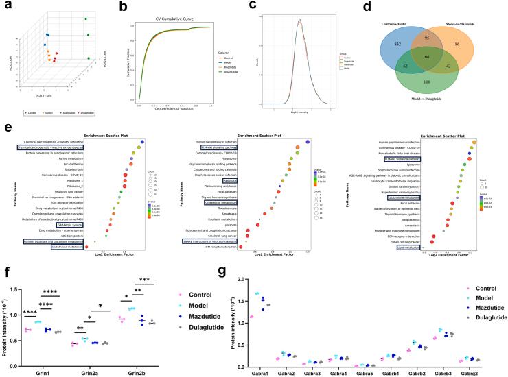
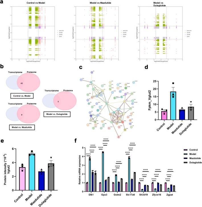
This study aimed to investigate the effects of mazdutide on cognitive behaviour and cerebral pathology in male db/db mice, a model of T2DM, in comparison to dulaglutide, a GLP-1 receptor agonist. All animal findings are applicable to male mice only. Behavioural tests were conducted to evaluate cognitive function, and pathological analyses were performed to assess neurodegenerative markers in the brain. Furthermore, transcriptomic, proteomic, and metabolomics analyses were employed to explore the underlying molecular mechanisms of mazdutide's effects.

FINDINGS

Compared to dulaglutide, mazdutide significantly improved cognitive performance in db/db mice, as evidenced by comprehensive behavioural tests. Pathological assessments revealed improvements in neuronal structure and brain tissue integrity in the mazdutide-treated group. Multi-omics analyses further identified distinct molecular pathways involved in neuroprotection, energy metabolism, and synaptic plasticity, suggesting that dual GLP-1/GCGR activation contributes to enhanced cognitive resilience.

INTERPRETATION

Our findings indicate that mazdutide, via its dual GLP-1/GCGR activation effects, exerts multifactorial improvements in cognitive function in the context of obesity and T2DM. These results suggest that mazdutide is a promising therapeutic option for mitigating cognitive deficits associated with metabolic disorders.

FUNDING

Medical Science and Technology Research and Development Plan Major Project Jointly Constructed by the Henan Province and Ministerial Departments in China (No. SBGJ202301010).

摘要

背景

认知障碍和痴呆与肥胖及2型糖尿病(T2DM)高度相关。最近的研究表明,与其他口服降糖药相比,胰高血糖素样肽-1受体激动剂(GLP-1受体激动剂)可通过激活大脑改善T2DM患者的认知功能。司马鲁肽是一种胰高血糖素样肽-1受体(GLP-1R)和胰高血糖素受体(GCGR)的双重激动剂,已被证明可同时降低T2DM患者的体重、血糖水平以及与肥胖相关的其他合并症。虽然其通过GLP-1途径的促胰岛素分泌和降糖作用已得到充分证实,但司马鲁肽也可能通过激活GCGR途径增加能量消耗。然而,其对认知功能的潜在影响仍有待阐明。

方法

本研究旨在比较司马鲁肽与GLP-1受体激动剂度拉糖肽对T2DM模型雄性db/db小鼠认知行为和脑病理学的影响。所有动物研究结果仅适用于雄性小鼠。进行行为测试以评估认知功能,并进行病理分析以评估脑中的神经退行性标记物。此外,采用转录组学、蛋白质组学和代谢组学分析来探索司马鲁肽作用的潜在分子机制。

研究结果

综合行为测试表明,与度拉糖肽相比,司马鲁肽显著改善了db/db小鼠的认知表现。病理评估显示,司马鲁肽治疗组的神经元结构和脑组织完整性有所改善。多组学分析进一步确定了参与神经保护、能量代谢和突触可塑性的不同分子途径,表明GLP-1/GCGR双重激活有助于增强认知恢复力。

解读

我们的研究结果表明,司马鲁肽通过其GLP-1/GCGR双重激活作用,在肥胖和T2DM背景下对认知功能产生多因素改善作用。这些结果表明,司马鲁肽是减轻与代谢紊乱相关认知缺陷的一种有前景的治疗选择。

资金支持

中国河南省与部委联合建设的医学科技研发计划重大项目(编号:SBGJ202301010)。

https://cdn.ncbi.nlm.nih.gov/pmc/blobs/0fd9/12205698/0be5667ed0d2/gr1.jpg

文献AI研究员

20分钟写一篇综述,助力文献阅读效率提升50倍。

立即体验

用中文搜PubMed

大模型驱动的PubMed中文搜索引擎

马上搜索

文档翻译

学术文献翻译模型,支持多种主流文档格式。

立即体验