Suppr超能文献

多囊卵巢综合征中铜死亡和m6A靶基因特征对诊断意义及免疫微环境特征的综合分析

Comprehensive analysis of cuproptosis and m6A-Target gene signatures for diagnostic significance and immune microenvironment characterization in polycystic ovary syndrome.

作者信息

Liu Yang, Gengxiao Yujie, Wu Yanzhi, Li Yan, Hu Xi, Bie Jia

机构信息

Department of Reproductive Medicine, The Second Affiliated Hospital of Kunming Medical University, Kunming, 650101, China.

出版信息

Sci Rep. 2025 Jun 6;15(1):19996. doi: 10.1038/s41598-025-03396-8.

Abstract

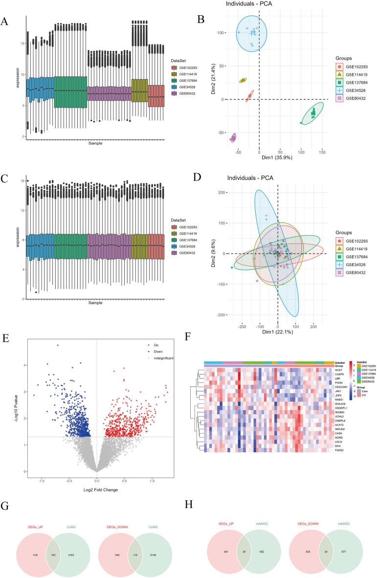
Polycystic Ovary Syndrome (PCOS) lacks specific biomarkers for early diagnosis. Recent evidence implicates cuproptosis, a copper-induced regulated cell death pathway, and N6-methyladenosine (m6A) RNA modifications in metabolic and inflammatory processes central to PCOS pathogenesis. This study aimed to construct integrated diagnostic signatures based on cuproptosis- and m6A-related gene expression. Transcriptome data from GEO datasets (GSE95728, GSE106724, GSE114419) comprising 28 PCOS and 22 control granulosa cell samples were merged and batch-corrected. Differentially expressed genes (DEGs) overlapping with curated cuproptosis-related and m6A-target gene sets were identified. LASSO regression was applied to generate diagnostic models based on selected DEGs: CASK, AGMAT, NEDD4, and PTGES3 (cuproptosis); CLDN1, ACLY, and DDX3X (m6A). The combined model achieved excellent diagnostic accuracy (AUC up to 0.960), validated in an independent dataset (GSE168404). ssGSEA analysis revealed immune dysregulation involving dendritic cells, T cell subsets, and myeloid-derived suppressor cells, which correlated with risk scores. Drug-gene association analysis via CellMiner indicated therapeutic relevance of targets such as ACLY and CLDN1 (Vinblastine), as well as CASK and CLDN1 (XAV-939). qRT-PCR validation in granulosa cells from 5 PCOS patients and 5 controls confirmed gene expression trends. These findings suggest cuproptosis- and m6A-based signatures may enable accurate PCOS diagnosis and guide individualized immunomodulatory strategies.

摘要

多囊卵巢综合征(PCOS)缺乏用于早期诊断的特异性生物标志物。最近的证据表明,铜死亡是一种铜诱导的调节性细胞死亡途径,N6-甲基腺苷(m6A)RNA修饰参与了PCOS发病机制核心的代谢和炎症过程。本研究旨在基于铜死亡和m6A相关基因表达构建综合诊断特征。来自GEO数据集(GSE95728、GSE106724、GSE114419)的转录组数据,包括28个PCOS颗粒细胞样本和22个对照颗粒细胞样本,进行了合并和批次校正。确定了与精心策划的铜死亡相关基因集和m6A靶基因集重叠的差异表达基因(DEG)。应用LASSO回归基于选定的DEG生成诊断模型:CASK、AGMAT、NEDD4和PTGES3(铜死亡);CLDN1、ACLY和DDX3X(m6A)。联合模型具有出色的诊断准确性(AUC高达0.960),并在独立数据集(GSE168404)中得到验证。单样本基因集富集分析(ssGSEA)显示免疫失调涉及树突状细胞、T细胞亚群和骨髓来源的抑制细胞,这与风险评分相关。通过CellMiner进行的药物-基因关联分析表明,ACLY和CLDN1(长春碱)以及CASK和CLDN1(XAV-939)等靶点具有治疗相关性。对5例PCOS患者和5例对照的颗粒细胞进行qRT-PCR验证,证实了基因表达趋势。这些发现表明,基于铜死亡和m6A的特征可能有助于准确诊断PCOS并指导个体化免疫调节策略。

https://cdn.ncbi.nlm.nih.gov/pmc/blobs/2530/12144264/a81d2657d3a2/41598_2025_3396_Fig1_HTML.jpg

文献AI研究员

20分钟写一篇综述,助力文献阅读效率提升50倍。

立即体验

用中文搜PubMed

大模型驱动的PubMed中文搜索引擎

马上搜索

文档翻译

学术文献翻译模型,支持多种主流文档格式。

立即体验