Suppr超能文献

鉴定和验证与多囊卵巢综合征免疫微环境相关的新基因。

Identification and validation of novel genes related to immune microenvironment in polycystic ovary syndrome.

机构信息

Acupuncture and Moxibustion Department, Bao'an District Hospital of Traditional Chinese Medicine, Shenzhen, Guangdong Province, People's Republic of China.

Acupuncture and Tuina School, Chengdu University of Traditional Chinese Medicine, Chengdu, Sichuan Province, People's Republic of China.

出版信息

Medicine (Baltimore). 2024 Oct 25;103(43):e40229. doi: 10.1097/MD.0000000000040229.

Abstract

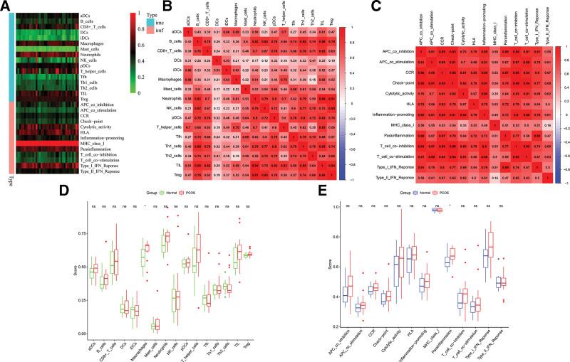
Polycystic ovary syndrome (PCOS) is one of the most complicated chronic inflammatory diseases in women of reproductive age and is one of the primary factors responsible for infertility. There is substantial dispute relating to the pathophysiology of PCOS. Consequently, there is a critical need for further research to identify the factors underlying the pathophysiology of PCOS. Three transcriptome profiles of granulosa cells from patients with PCOS and normal controls were obtained from the gene expression integration database. We also obtained relevant microarrays of granulocytes prepared from PCOS patients and normal controls from the gene expression integration database. Then, we used the R package to perform correlations and identify differences between PCOS and normal controls with regard to immune infiltrating cells and functionality. Subsequently, intersecting genes were identified and risk models were constructed. Finally, the results were validated by enzyme linked immunosorbent assay and real-time PCR. We identified 8 genes related to cuproptosis (SLC31A1, PDHB, PDHA1, DLST, DLD, DLAT, DBT, and ATP7A) and 5 genes related to m7G (SNUPN, NUDT16, GEMIN5, DCPS, and EIF4E3) that were associated with immune infiltration. Furthermore, the expression levels of DLAT (P = .049) and NUDT16 (P = .024) differed significantly between the PCOS patients and normal controls, as revealed by multifactorial analysis. Both DLAT and NUDT16 were negatively correlated with immune cell expression and function and expression levels were significantly lower in the PCOS group. Finally, real-time PCR and enzyme linked immunosorbent assay demonstrated that the expression levels of DLAT and NUDT16 were significantly reduced in the granulosa cells of PCOS patients. In conclusion, our findings shed fresh light on the roles of immune infiltration, cuproptosis, and m7G alternations in PCOS. We also provide a reliable biomarker for the pathological classification of PCOS patients.

摘要

多囊卵巢综合征(PCOS)是育龄妇女中最复杂的慢性炎症性疾病之一,也是导致不孕的主要因素之一。关于 PCOS 的病理生理学存在大量争议。因此,迫切需要进一步的研究来确定 PCOS 病理生理学的基础。我们从基因表达整合数据库中获得了来自 PCOS 患者和正常对照组的颗粒细胞的三个转录组图谱。我们还从基因表达整合数据库中获得了来自 PCOS 患者和正常对照组的颗粒细胞的相关微阵列。然后,我们使用 R 包来进行相关性分析,并确定 PCOS 与正常对照组之间免疫浸润细胞和功能的差异。随后,鉴定交集基因并构建风险模型。最后,通过酶联免疫吸附试验和实时 PCR 进行验证。我们鉴定了与铜死亡(SLC31A1、PDHB、PDHA1、DLST、DLD、DLAT、DBT 和 ATP7A)相关的 8 个基因和与 m7G(SNUPN、NUDT16、GEMIN5、DCPS 和 EIF4E3)相关的 5 个基因与免疫浸润相关。此外,多因素分析显示,DLAT(P=0.049)和 NUDT16(P=0.024)在 PCOS 患者和正常对照组之间的表达水平差异显著。DLAT 和 NUDT16 均与免疫细胞表达和功能呈负相关,且 PCOS 组表达水平明显降低。最后,实时 PCR 和酶联免疫吸附试验表明,PCOS 患者颗粒细胞中 DLAT 和 NUDT16 的表达水平明显降低。总之,我们的研究结果为免疫浸润、铜死亡和 m7G 改变在 PCOS 中的作用提供了新的见解。我们还为 PCOS 患者的病理分类提供了可靠的生物标志物。

https://cdn.ncbi.nlm.nih.gov/pmc/blobs/956c/11521087/2018f2f02fa3/medi-103-e40229-g001.jpg

文献AI研究员

20分钟写一篇综述,助力文献阅读效率提升50倍。

立即体验

用中文搜PubMed

大模型驱动的PubMed中文搜索引擎

马上搜索

文档翻译

学术文献翻译模型,支持多种主流文档格式。

立即体验