Suppr超能文献

设计了受短杆菌肽启发的稳定化肽基疗法,以增强针对侵袭性肾癌的免疫疗法。

Designed gramicidin-inspired stabilized peptide-based therapeutics to potentiate immunotherapy against aggressive kidney cancer.

作者信息

Mallick Argha Mario, Chatterjee Ananya, Gurung Arun Bahadur, Uttarasili Prithviraj, Tripathi Archana, Hembram Monjuri, Srivastava Anand, Sinha Roy Rituparna

机构信息

Department of Biological Sciences, Indian Institute of Science Education and Research Kolkata, Mohanpur-741246, India.

Molecular Biophysics Unit, Indian Institute of Science, Bangalore, Karnataka 560012, India.

出版信息

Biomater Sci. 2025 Jun 9. doi: 10.1039/d5bm00109a.

Abstract

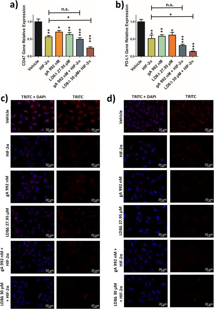
This study reports engineered protease-stable, gramicidin-inspired, peptide-based proton transporter LD8Δ, with alternating L- and D-amino acid residues, to treat the highly chemoresistant, radioresistant, immunosuppressive metastatic renal cell carcinoma (RCC) cell line SK-RC-45. Exploiting the potential of the LD8Δ proton transporter, this study proposes mechanistically rational combination therapy with high translational potential. Current treatment methods involve multi-targeted tyrosine kinase inhibitors, which are accompanied by serious side-effects and exhibit an alarmingly low median overall survival. Computational and experimental data suggested that LD8Δ induced considerable membrane deformation, which supported the destabilization of the intracellular pH regulating mechanism observed in LD8Δ-treated RCC. This mechanistically rational combination therapy using LD8Δ and HIF-2α silencing siRNA induced mitochondrial depolarization, cell cycle arrest, apoptosis, reduction in angiogenesis and disruption of the major oncogenic signalling pathways in SK-RC-45 cells. The designed therapy upregulated the VHL tumour suppressor protein and downregulated HIF-2α protein expression, thus decreasing the activity of the HIF transcriptional factor, which is the master regulator causing clear cell RCC. Additionally, it upregulated DAB2IP and facilitated radiosensitization in the radioresistant SK-RC-45 cells. To the best of our knowledge, this is the first study demonstrating that a designed biocompatible proton transporter can potentiate immunotherapy against RCC by inducing the downregulation of the dual checkpoint proteins CD47, PD-L1 and ganglioside GM2, resulting in enhanced phagocytosis and preventing T cell inactivation and T cell apoptosis.

摘要

本研究报告了一种经过工程改造的蛋白酶稳定型、受短杆菌肽启发的基于肽的质子转运体LD8Δ,其具有交替的L-和D-氨基酸残基,用于治疗高度化疗耐药、放疗抵抗、免疫抑制的转移性肾细胞癌(RCC)细胞系SK-RC-45。利用LD8Δ质子转运体的潜力,本研究提出了具有高转化潜力的机制合理的联合治疗方案。目前的治疗方法包括多靶点酪氨酸激酶抑制剂,其伴随着严重的副作用,且总体中位生存期低得惊人。计算和实验数据表明,LD8Δ诱导了相当大的膜变形,这支持了在经LD8Δ处理的RCC中观察到的细胞内pH调节机制的不稳定。这种使用LD8Δ和HIF-2α沉默siRNA的机制合理的联合治疗诱导了SK-RC-45细胞中的线粒体去极化、细胞周期停滞、凋亡、血管生成减少以及主要致癌信号通路的破坏。设计的治疗上调了VHL肿瘤抑制蛋白并下调了HIF-2α蛋白表达,从而降低了HIF转录因子的活性,HIF转录因子是导致透明细胞RCC的主要调节因子。此外,它上调了DAB2IP并促进了放疗抵抗的SK-RC-45细胞的放射增敏作用。据我们所知,这是第一项证明设计的生物相容性质子转运体可通过诱导双检查点蛋白CD47、PD-L1和神经节苷脂GM2的下调来增强针对RCC的免疫治疗,从而导致吞噬作用增强并防止T细胞失活和T细胞凋亡的研究。

https://cdn.ncbi.nlm.nih.gov/pmc/blobs/6d5a/12146981/716052d4c42a/d5bm00109a-f1.jpg

文献AI研究员

20分钟写一篇综述,助力文献阅读效率提升50倍。

立即体验

用中文搜PubMed

大模型驱动的PubMed中文搜索引擎

马上搜索

文档翻译

学术文献翻译模型,支持多种主流文档格式。

立即体验