Suppr超能文献

整合网络药理学、转录组学和代谢组学策略以揭示柴黄清腑丸治疗脓毒症诱导肝损伤的机制

Integration of Network Pharmacology, Transcriptomics, and Metabolomics Strategies to Uncover the Mechanism of Chaihuang Qingfu Pill in Treating Sepsis-Induced Liver Injury.

作者信息

Zhang Chenbin, Chen Fang, Jiang Yu, Deng Jun, Yan Xiao, Yin Xin, Su Bowu, Liu Wen

机构信息

Department of Pharmacy, The First Hospital Affiliated with Hunan Normal University (Hunan Provincial People's Hospital), Changsha, 410005, People's Republic of China.

Institute of Emergency Medicine, Department of Emergency, Hunan Provincial Key Laboratory of Emergency and Critical Care Metabonomics, Hunan Provincial People's Hospital (The First Affiliated Hospital of Hunan Normal University), Changsha, Hunan, People's Republic of China.

出版信息

Drug Des Devel Ther. 2025 Jun 2;19:4665-4688. doi: 10.2147/DDDT.S521626. eCollection 2025.

Abstract

BACKGROUND

Sepsis is a critical condition triggered by infection and characterized by systemic inflammation and subsequent multiorgan failure. Chaihuang Qingfu Pill (CHQF), an in-hospital formulation developed by Hunan Provincial People's Hospital, is derived from the traditional Chinese medicine compound Qingyi Decoction through optimized herbal compatibility. It possesses pharmacological activities including heat-clearing and purgation, choleretic and anti-jaundice effects, as well as Qi-regulation and mass-resolving properties. Clinically, CHQF is primarily used in the treatment of cholecystitis, pancreatitis, and hepatitis, and has shown potential therapeutic effects in alleviating sepsis-associated liver injury. However, the precise molecular mechanisms and omics-based investigations of CHQF in the context of sepsis remain poorly understood. The NF-κB signaling pathway serves as a central regulatory hub of the inflammatory response. Its activation leads to the excessive expression of pro-inflammatory mediators and cytokines, thereby exacerbating tissue damage and promoting the progression of inflammatory diseases. Consequently, targeting the NF-κB pathway may represent an effective therapeutic strategy for the treatment of sepsis. This study aims to systematically investigate the molecular basis of CHQF in the mitigation of sepsis-associated liver damage.

PURPOSE

To explore the mechanism of CHQF for the treatment of sepsis-induced liver injury.

METHODS

A sepsis mouse model was established via cecal ligation and puncture (CLP). The pharmacological mechanisms of CHQF were explored using network pharmacology, transcriptomics, and metabolomics, which enabled the identification of potential therapeutic targets and pathways, as further validated by in vivo and in vitro experiments.

RESULTS

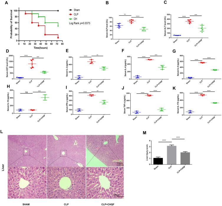
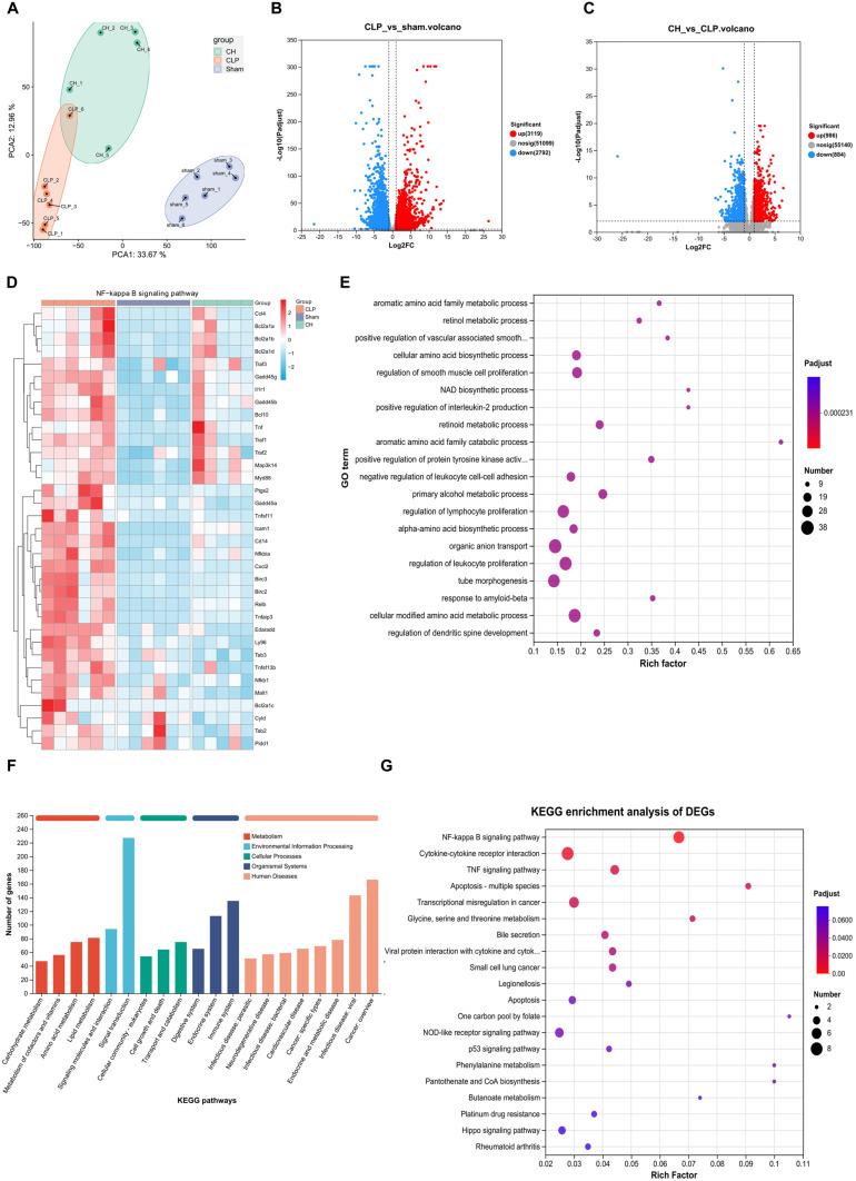
CHQF administration significantly improved the survival rates, reduced systemic inflammation, and restored liver function in CLP-induced sepsis mice, while also mitigating liver tissue injury. Network pharmacological analysis revealed paeoniflorin, quercetin, hyperforin, and wogonin as the core bioactive compounds of CHQF. Transcriptomic profiling identified key targets, including CD14, CXCL2, CCL2, BIRC5, and CXCL8, and demonstrated a significant downregulation of inflammatory cytokines such as TNF-α, IL-6, IL-1β, IL-17, CCL2, CCL3, CCL4, CXCL2, CXCL3, and CXCL5, alongside NF-κB signaling pathway inhibition. Metabolomic analysis indicated that CHQF treatment reduced the levels of sepsis-related metabolites, including lysophosphatidylcholine (22:6), lysophosphatidylcholine (18:1), 1-LGPC, and C17-sphinganine.

CONCLUSION

Collectively, these findings suggest that CHQF alleviates sepsis-induced liver injury by modulating the inflammatory response via NF-κB signaling pathway inhibition. This study provides novel insights into the complex molecular mechanisms underlying the therapeutic effects of CHQF in sepsis and enhances the understanding of the pharmacological actions of traditional Chinese medicine in managing sepsis.

摘要

背景

脓毒症是一种由感染引发的危急病症,其特征为全身炎症反应及随后的多器官功能衰竭。柴黄清腑丸(CHQF)是湖南省人民医院研发的院内制剂,由传统中药复方清胰汤经优化药材配伍而成。它具有清热泻火、利胆退黄以及理气消积等药理活性。临床上,CHQF主要用于治疗胆囊炎、胰腺炎和肝炎,并且在减轻脓毒症相关肝损伤方面已显示出潜在的治疗效果。然而,在脓毒症背景下CHQF的确切分子机制以及基于组学的研究仍知之甚少。核因子κB(NF-κB)信号通路是炎症反应的核心调节枢纽。其激活会导致促炎介质和细胞因子的过度表达,从而加剧组织损伤并促进炎症性疾病的进展。因此,靶向NF-κB通路可能是治疗脓毒症的一种有效治疗策略。本研究旨在系统地探究CHQF减轻脓毒症相关肝损伤的分子基础。

目的

探讨CHQF治疗脓毒症诱导的肝损伤的机制。

方法

通过盲肠结扎和穿刺(CLP)建立脓毒症小鼠模型。利用网络药理学、转录组学和代谢组学探究CHQF的药理机制,从而确定潜在的治疗靶点和通路,并通过体内和体外实验进一步验证。

结果

给予CHQF可显著提高CLP诱导的脓毒症小鼠的存活率,减轻全身炎症反应,恢复肝功能,同时减轻肝组织损伤。网络药理学分析显示芍药苷、槲皮素、金丝桃素和汉黄芩素是CHQF的核心生物活性成分。转录组分析确定了关键靶点,包括CD14、CXCL₂、CCL₂、BIRC5和CXCL8,并显示肿瘤坏死因子-α(TNF-α)、白细胞介素-6(IL-6)、白细胞介素-1β(IL-1β)、白细胞介素-17(IL-17)、CCL₂、CCL₃、CCL₄、CXCL₂、CXCL₃和CXCL5等炎性细胞因子显著下调,同时NF-κB信号通路受到抑制。代谢组学分析表明,CHQF治疗降低了脓毒症相关代谢物的水平,包括溶血磷脂酰胆碱(22:6)、溶血磷脂酰胆碱(18:1)、1-LGPC和C17-鞘氨醇。

结论

总体而言,这些发现表明CHQF通过抑制NF-κB信号通路调节炎症反应来减轻脓毒症诱导的肝损伤。本研究为CHQF治疗脓毒症的复杂分子机制提供了新的见解,并增进了对中药治疗脓毒症药理作用的理解。

https://cdn.ncbi.nlm.nih.gov/pmc/blobs/8a31/12144316/14ab2206c6ab/DDDT-19-4665-g0001.jpg

文献AI研究员

20分钟写一篇综述,助力文献阅读效率提升50倍。

立即体验

用中文搜PubMed

大模型驱动的PubMed中文搜索引擎

马上搜索

文档翻译

学术文献翻译模型,支持多种主流文档格式。

立即体验