Suppr超能文献

TrxR1和XIAP的双重抑制剂可诱导黑色素瘤发生焦亡。

A dual inhibitor of TrxR1 and XIAP induces pyroptosis in melanoma.

作者信息

Wang Yuan, Li Xiangmei, Dong Xinyue, Yuan Haokun, Fang Ruiqin, Zhang Ran, Wang Wei-Jia

机构信息

The School of Medicine, University of Electronic Science and Technology of China, Chengdu, China.

The Key Laboratory for Human Disease Gene Study of Sichuan Province and the Department of Laboratory Medicine, Sichuan Provincial People's Hospital, School of Medicine, University of Electronic Science and Technology of China, Chengdu, China.

出版信息

Front Cell Dev Biol. 2025 May 23;13:1542356. doi: 10.3389/fcell.2025.1542356. eCollection 2025.

Abstract

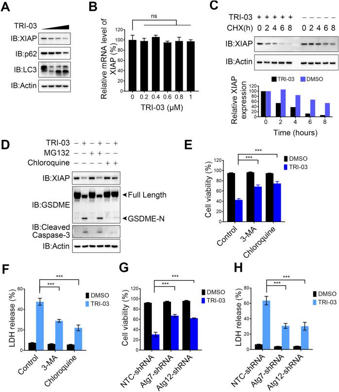
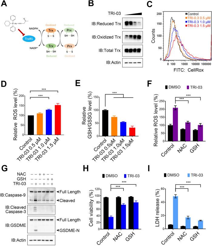
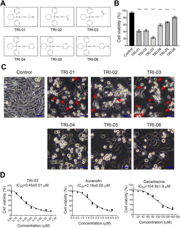
Malignant melanoma ranks among the most aggressive forms of cancer, with high rates of metastasis and recurrence, as well as a poor prognosis. Consequently, an urgent need is to develop novel precision therapeutic strategies and corresponding drugs. Previous studies have shown that both X-linked inhibitor of apoptosis (XIAP) and thioredoxin reductase 1 (TrxR1) participate in the resistance of melanoma to chemotherapy-induced cell death. In this study, we designed and synthesized a series of derivatives of natural compounds derived from to simultaneously inhibit TrxR1 activity and destabilize the XIAP protein. The new dual-target inhibitor TRI-03 has significant antiproliferative effects on melanoma cells. Mechanistically, TRI-03 not only increases intracellular reactive oxygen species (ROS) levels by inhibiting TrxR1 activity but also decreases XIAP expression, leading to the activation of the caspase-9/caspase-3/GSDME axis and irreversible GSDME-mediated pyroptosis in melanoma cells. Our animal study confirmed that TRI-03 effectively inhibits melanoma proliferation and metastasis without severe side effects. Therefore, our study identified TRI-03 as a potential antitumor candidate for future development to address melanoma.

摘要

恶性黑色素瘤是最具侵袭性的癌症形式之一,具有高转移率和复发率,预后较差。因此,迫切需要开发新的精准治疗策略和相应药物。先前的研究表明,X连锁凋亡抑制蛋白(XIAP)和硫氧还蛋白还原酶1(TrxR1)均参与黑色素瘤对化疗诱导的细胞死亡的抗性。在本研究中,我们设计并合成了一系列源自天然化合物的衍生物,以同时抑制TrxR1活性并使XIAP蛋白不稳定。新型双靶点抑制剂TRI-03对黑色素瘤细胞具有显著的抗增殖作用。从机制上讲,TRI-03不仅通过抑制TrxR1活性增加细胞内活性氧(ROS)水平,还降低XIAP表达,导致黑色素瘤细胞中caspase-9/caspase-3/GSDME轴的激活以及不可逆的GSDME介导的细胞焦亡。我们的动物研究证实,TRI-03有效抑制黑色素瘤的增殖和转移,且无严重副作用。因此,我们的研究确定TRI-03为未来开发用于治疗黑色素瘤的潜在抗肿瘤候选药物。

https://cdn.ncbi.nlm.nih.gov/pmc/blobs/eb33/12141336/e8f260a63fe4/fcell-13-1542356-g001.jpg

文献AI研究员

20分钟写一篇综述,助力文献阅读效率提升50倍。

立即体验

用中文搜PubMed

大模型驱动的PubMed中文搜索引擎

马上搜索

文档翻译

学术文献翻译模型,支持多种主流文档格式。

立即体验