Suppr超能文献

通过将庆大霉素共包封在脂质纳米颗粒中实现内体破坏,以实现高效的siRNA递送和癌症治疗。

Endosomal disruption by co-encapsulating gentamicin in lipid nanoparticles for efficient siRNA delivery and cancer therapy.

作者信息

Yang Ning, Sun Qi, Wang Yaoqi, Mei Dong, Wang Xiaoling, Zhang Jie, Liu Danni, Huo Ran, Tian Yang, Su Yan, Zhang Shuang, Cui Chunying

机构信息

School of Pharmaceutical Sciences, Capital Medical University, Beijing 100069, China.

Beijing Area Major Laboratory of Peptide and Small Molecular Drugs, Engineering Research Center of Endogenous Prophylactic of Ministry of Education of China, Beijing Laboratory of Biomedical Materials, Beijing 100069, China.

出版信息

Asian J Pharm Sci. 2025 Jun;20(3):101011. doi: 10.1016/j.ajps.2024.101011. Epub 2024 Dec 16.

Abstract

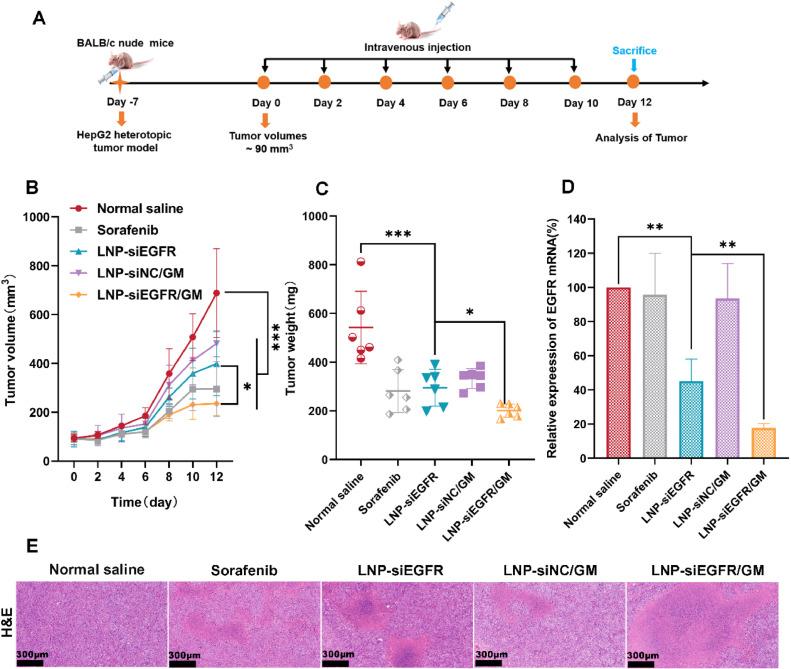
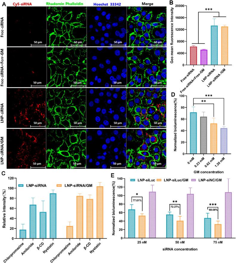
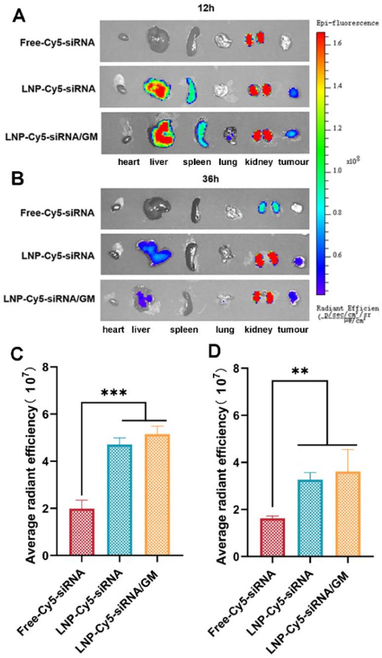
Efficient siRNA delivery is highly desirable for disease treatment. However, the application of conventional nanoparticles is limited by the inability to escape from endo-lysosomes. Herein, we report a strategy using small-molecule drugs to enhance siRNA endo-lysosomal release,addressing this challenge. We encapsulated gentamicin(GM) into the marketed Onpattro® formulation to establish LNP-siRNA/GM nanoparticles that promote siRNA endo-lysosomal escape through endosomal disruption, mechanistically exhibiting unique functionality and synergistic effects of LNP-siRNA/GM to improve cancer therapy. Besides, GM induced reactive oxygen species (ROS) and phospholipids accumulation in endo-lysosomes, as well as the physical characteristics of lipid nanoparticles (LNPs) were preserved. We also revealed that GM causes endo-lysosomal swelling and disrupts the endosomal membrane to enable siRNA release, as confirmed by Galectin 3 recruitment and acridine orange release. This approach achieved ∼81% mRNA-EGFR silencing, which is more than LNP-siEGFR (∼56.23%) by enhancing siRNA endo-lysosomal escape efficiency. Meanwhile, LNP-siEGFR/GM exhibited significant biological activities in HepG2 cells, driven by the synergistic effects of siEGFR and GM with the VEGF and CXCL12 downregulation of, and ROS and phospholipids upregulation. Furthermore, tumor growth was notably suppressed after intravenous injection of LNP-siEGFR/GM in tumor-bearing nude mice. The combination of EGFR-siRNA and GM could also greatly inhibit angiogenesis, be antiproliferative, and induce tumor cells apoptosis. Therefore, this GM and siRNA co-delivery system would provide an efficient strategy for siRNA endosomal escape, significantly improving knockdown in various LNPs based siRNA delivery systems and efficiently enhancing cancer therapy.

摘要

高效的小干扰RNA(siRNA)递送对于疾病治疗非常重要。然而,传统纳米颗粒的应用受到无法从内吞溶酶体逃逸的限制。在此,我们报道了一种使用小分子药物来增强siRNA内吞溶酶体释放的策略,以应对这一挑战。我们将庆大霉素(GM)封装到市售的Onpattro®制剂中,以建立LNP-siRNA/GM纳米颗粒,该纳米颗粒通过破坏内体促进siRNA从内吞溶酶体逃逸,从机制上展现出LNP-siRNA/GM独特的功能和协同效应,从而改善癌症治疗。此外,GM诱导内吞溶酶体中活性氧(ROS)和磷脂积累,同时脂质纳米颗粒(LNPs)的物理特性得以保留。我们还发现,GM导致内吞溶酶体肿胀并破坏内体膜以使siRNA释放,这通过半乳糖凝集素3募集和吖啶橙释放得到证实。通过提高siRNA内吞溶酶体逃逸效率,这种方法实现了约81%的mRNA-表皮生长因子受体(EGFR)沉默,高于LNP-siEGFR(约56.23%)。同时,LNP-siEGFR/GM在肝癌细胞系(HepG2)中表现出显著的生物学活性,这是由siEGFR和GM的协同效应驱动的,伴随着血管内皮生长因子(VEGF)和CXC趋化因子配体12(CXCL12)的下调以及ROS和磷脂的上调。此外,在荷瘤裸鼠静脉注射LNP-siEGFR/GM后,肿瘤生长受到显著抑制。表皮生长因子受体(EGFR)-siRNA与GM的组合还可极大地抑制血管生成、具有抗增殖作用并诱导肿瘤细胞凋亡。因此,这种GM和siRNA共递送系统将为siRNA内体逃逸提供一种有效的策略,显著改善各种基于LNPs的siRNA递送系统中的基因敲低效果,并有效增强癌症治疗效果。

https://cdn.ncbi.nlm.nih.gov/pmc/blobs/c089/12143824/ef9e6eecab40/ga1.jpg

文献AI研究员

20分钟写一篇综述,助力文献阅读效率提升50倍。

立即体验

用中文搜PubMed

大模型驱动的PubMed中文搜索引擎

马上搜索

文档翻译

学术文献翻译模型,支持多种主流文档格式。

立即体验