Suppr超能文献

溃疡性结肠炎而非葡聚糖硫酸钠诱导的结肠炎相关微生物群促进白细胞介素-10基因敲除小鼠结肠炎的早期生物标志物形成。

Ulcerative Colitis but Not Dextran Sodium Sulfate-Induced Colitis-Associated Microbiota Promotes Early Biomarkers of Colitis in Interleukin-10 -/- Mice.

作者信息

Roy Kayla, Moncada Edward, Reddivari Lavanya

机构信息

Department of Food Science, Purdue University, West Lafayette, Indiana.

出版信息

Gastro Hep Adv. 2025 Feb 4;4(6):100636. doi: 10.1016/j.gastha.2025.100636. eCollection 2025.

Abstract

BACKGROUND AND AIMS

Inflammatory bowel diseases, including Crohn's disease and ulcerative colitis (UC), are inflammatory gastrointestinal conditions in which the pathogenesis is influenced by immune dysfunction, genetics, and environmental factors. Of the 2 conditions, UC is more prevalent, and there is a positive correlation between bacterial dysbiosis and colitis severity and incidence. Therefore, we hypothesize that mice that are genetically predisposed to colitis when colonized with colitic associated bacteria will exhibit an early onset of colitis biomarkers.

METHODS

Four sets of germ-free interleukin-10 -/- mice were gavaged orally with pooled fecal samples from 2 healthy individuals or an individual with severe colitis or healthy mice or dextran sodium sulfate (DSS)-induced colitis mice. The disease activity index was used to rank colitis severity weekly in transplanted mice for eight weeks.

RESULTS

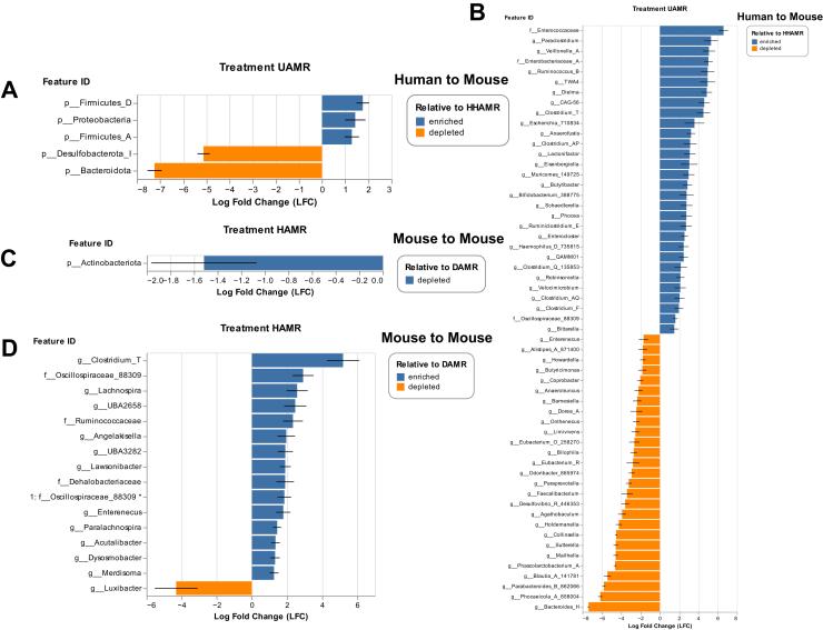
There were significant differences in alpha (Shannon Index) and beta diversity (Bray-Curtis) between healthy and colitic-associated microbiota recipients, indicating dysbiosis (human fecal microbial transplantation = 8.09∗10, = .001); (Mice fecal microbiota transplant = .0197, = .025). Despite the lack of colitis development, UC-associated microbiota recipients had reduced mucus thickness and increased expression of proinflammatory cytokines in the distal colon compared to healthy-associated microbiota recipients. However, DSS-induced colitis associated microbiota recipients did not show an increase in colitis biomarkers compared to healthy associated microbiota recipients.

CONCLUSION

This study demonstrates that UC-associated bacterial dysbiosis induces colonic inflammation and mucus thinning, biomarkers of early colitis onset, in interleukin-10 -/- mice compared to mice with healthy human associated bacteria.Colitis induction depends on bacterial community stability as DSS-induced colitis associated microbiota recipients did not show an increase in colitis or colitis biomarkers in the absence of DSS.

摘要

背景与目的

炎症性肠病,包括克罗恩病和溃疡性结肠炎(UC),是炎症性胃肠道疾病,其发病机制受免疫功能障碍、遗传和环境因素影响。在这两种疾病中,UC更为常见,且肠道菌群失调与结肠炎严重程度和发病率之间存在正相关。因此,我们推测,当用与结肠炎相关的细菌定殖时,具有结肠炎遗传易感性的小鼠将表现出结肠炎生物标志物的早期出现。

方法

四组无菌白细胞介素-10基因敲除小鼠分别经口灌胃来自2名健康个体、1名重症结肠炎患者的混合粪便样本,或健康小鼠或葡聚糖硫酸钠(DSS)诱导的结肠炎小鼠的粪便样本。疾病活动指数用于对移植小鼠的结肠炎严重程度进行每周一次的排名,持续八周。

结果

健康和与结肠炎相关的微生物群受体之间的α(香农指数)和β多样性(布雷-柯蒂斯)存在显著差异,表明存在菌群失调(人类粪便微生物移植=8.09∗10,P=.001);(小鼠粪便微生物群移植=0.0197,P=.025)。尽管没有发生结肠炎,但与健康相关微生物群受体相比,UC相关微生物群受体的远端结肠黏液厚度降低,促炎细胞因子表达增加。然而,与健康相关微生物群受体相比,DSS诱导的结肠炎相关微生物群受体的结肠炎生物标志物并未增加。

结论

本研究表明,与具有健康人类相关细菌的小鼠相比,UC相关的肠道菌群失调在白细胞介素-10基因敲除小鼠中诱导结肠炎症和黏液变薄,这是早期结肠炎发作的生物标志物。结肠炎的诱导取决于细菌群落的稳定性,因为在没有DSS的情况下,DSS诱导的结肠炎相关微生物群受体的结肠炎或结肠炎生物标志物并未增加。

https://cdn.ncbi.nlm.nih.gov/pmc/blobs/33d1/12138896/0331e1e9e499/gr1.jpg

文献AI研究员

20分钟写一篇综述,助力文献阅读效率提升50倍。

立即体验

用中文搜PubMed

大模型驱动的PubMed中文搜索引擎

马上搜索

文档翻译

学术文献翻译模型,支持多种主流文档格式。

立即体验