Suppr超能文献

NLRP3与AIM2炎性小体在脂多糖和钛离子激活巨噬细胞过程中的相互作用

Cross-talk between NLRP3 and AIM2 inflammasomes in macrophage activation by LPS and titanium ions.

作者信息

Carrillo-Gálvez Ana Belén, Guerra-Valverde José Antonio, Padial-Molina Miguel, Martínez-Cuevas Andrea, Abril-García Darío, Olaechea Allinson, Martín-Morales Natividad, O'Valle Francisco, Galindo-Moreno Pablo, Zurita Federico

机构信息

Department of Oral Surgery and Implant Dentistry, School of Dentistry, University of Granada, Granada, Spain.

Instituto de Investigación Biosanitaria (ibs) de Granada, Granada, Spain.

出版信息

Mol Med. 2025 Jun 9;31(1):223. doi: 10.1186/s10020-025-01290-7.

Abstract

BACKGROUND

Periodontitis and peri-implantitis are chronic inflammatory diseases that contribute to tissue destruction and bone loss. Periodontitis is triggered by pathogenic bacteria, while peri-implantitis also involves metallic particles, which increase the inflammatory response. Both conditions are linked to the activation of inflammasomes, such as NLRP3 and AIM2, which facilitate the release of pro-inflammatory cytokines like IL-1β and IL-18 and induce pyroptosis. This study aims to investigate the activation of NLRP3 and AIM2 inflammasomes in macrophages exposed to bacterial and metallic components, as well as to explore the potential interplay between these two signaling pathways.

METHODS

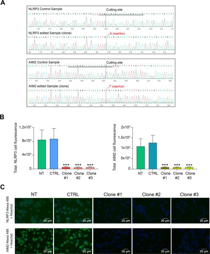
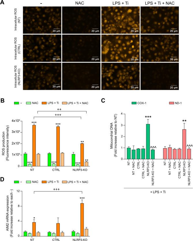
Human THP-1-derived macrophages were treated with bacterial lipopolysaccharide (LPS) and titanium ions to evaluate inflammasome activation. IL-1β secretion, ROS production, mitochondrial DNA release and pyroptosis were assessed. Additionally, macrophages deficient in NLRP3 and AIM2 were used to examine the roles of these inflammasomes in inflammatory responses.

RESULTS

LPS and titanium ions synergistically activated NLRP3, resulting in increased IL-1β secretion, ROS production, and pyroptosis. Under these conditions, AIM2 was indirectly activated, as indicated by elevated mitochondrial DNA release. Notably, AIM2 expression was reduced in wild-type macrophages treated with LPS and titanium ions compared to LPS alone, however, in NLRP3-deficient cells, AIM2 expression was increased following LPS and titanium ions treatment. This upregulation of AIM2 in NLRP3-deficient cells was further reduced by ROS inhibition, which decreased mitochondrial DNA release. Additionally, NLRP3 knockout had a more pronounced effect on reducing IL-1β secretion and pyroptosis compared to AIM2 knockout, indicating a greater role of NLRP3 in these inflammatory responses.

CONCLUSIONS

This study demonstrates that bacterial and metallic components drive the activation of both NLRP3 and AIM2 inflammasomes in macrophages, highlighting their roles in the inflammatory responses associated with periodontitis and peri-implantitis. The findings reveal a regulatory relationship between NLRP3 and AIM2, where the absence of one inflammasome can enhance the activity of the other. These results provide new insights into the mechanisms underlying inflammasome-mediated inflammation and suggest potential therapeutic targets for managing inflammatory diseases.

摘要

背景

牙周炎和种植体周围炎是导致组织破坏和骨质流失的慢性炎症性疾病。牙周炎由病原菌引发,而种植体周围炎还涉及金属颗粒,这会增强炎症反应。这两种病症均与炎性小体的激活有关,如NLRP3和AIM2,它们促进促炎细胞因子如IL-1β和IL-18的释放并诱导细胞焦亡。本研究旨在探究暴露于细菌和金属成分的巨噬细胞中NLRP3和AIM2炎性小体的激活情况,并探索这两条信号通路之间的潜在相互作用。

方法

用人THP-1来源的巨噬细胞与细菌脂多糖(LPS)和钛离子处理,以评估炎性小体的激活。评估IL-1β分泌、活性氧(ROS)产生、线粒体DNA释放和细胞焦亡情况。此外,使用缺乏NLRP3和AIM2的巨噬细胞来研究这些炎性小体在炎症反应中的作用。

结果

LPS和钛离子协同激活NLRP3,导致IL-1β分泌增加、ROS产生增加和细胞焦亡。在这些条件下,AIM2被间接激活,线粒体DNA释放增加表明了这一点。值得注意的是,与单独使用LPS相比,用LPS和钛离子处理的野生型巨噬细胞中AIM2表达降低,然而,在NLRP3缺陷细胞中,LPS和钛离子处理后AIM2表达增加。ROS抑制可进一步降低NLRP3缺陷细胞中AIM2的这种上调,这减少了线粒体DNA释放。此外,与AIM2敲除相比,NLRP3敲除对减少IL-1β分泌和细胞焦亡的作用更显著,表明NLRP3在这些炎症反应中起更大作用。

结论

本研究表明,细菌和金属成分可驱动巨噬细胞中NLRP3和AIM2炎性小体的激活,突出了它们在与牙周炎和种植体周围炎相关的炎症反应中的作用。研究结果揭示了NLRP3和AIM2之间的调节关系,即一种炎性小体的缺失可增强另一种的活性。这些结果为炎性小体介导的炎症的潜在机制提供了新见解,并为管理炎症性疾病提出了潜在的治疗靶点。

https://cdn.ncbi.nlm.nih.gov/pmc/blobs/4813/12147294/0df91f39de36/10020_2025_1290_Fig1_HTML.jpg

文献AI研究员

20分钟写一篇综述,助力文献阅读效率提升50倍。

立即体验

用中文搜PubMed

大模型驱动的PubMed中文搜索引擎

马上搜索

文档翻译

学术文献翻译模型,支持多种主流文档格式。

立即体验