Suppr超能文献

肠道缺血再灌注损伤中自噬相关基因的鉴定及其在免疫浸润中的作用。

Identification of autophagy-related genes in intestinal ischemia-reperfusion injury and their role in immune infiltration.

作者信息

Hu Yichen, Zou Qinghua, Sun Yanbo, Li Weiming, Yin Zhaochuan, Zhao Yuanpei, Shi Kaiwen, Liu Hongyuan, Wang Jiahui

机构信息

Department of Gastrointestinal Surgery, Second Affiliated Hospital of Kunming Medical University, Kunming, Yunnan, China.

Department of Phase I Clinical Trial Ward, Yunnan Cancer Hospital, The Third Affiliated Hospital of Kunming Medical University, Kunming, Yunnan, China.

出版信息

Front Physiol. 2025 May 26;16:1601968. doi: 10.3389/fphys.2025.1601968. eCollection 2025.

Abstract

BACKGROUND

Intestinal ischemia-reperfusion (II/R) injury is a serious condition characterized by high morbidity and mortality rates. Research has shown that II/R injury is closely linked to autophagy and immune dysregulation. This study aims to investigate the potential correlations between autophagy-related genes and infiltrating immune cells in II/R injury.

METHODS

GSE96733, GSE37013, and autophagy-related genes were obtained from the Gene Expression Omnibus (GEO) and the Human Autophagy Database, respectively. Subsequently, the biological functions of the differentially expressed genes (DEGs) were explored through DEGs analysis, Kyoto Encyclopedia of Genes and Genomes (KEGG) analysis, and Gene Ontology (GO) analysis. Using R software, human autophagy-related genes were converted to their mouse homologous autophagy-related genes (ARGs). The DEGs were then intersected with ARGs to obtain differentially expressed autophagy-related genes (DEARGs). To identify hub genes, protein-protein interaction (PPI) network analysis, Lasso regression, and random forest methods were employed. A nomogram model was constructed to assess its diagnostic value. Following this, immune infiltration analysis was performed to evaluate the potential correlation between Hub genes and immune cell infiltration. Additionally, a hub gene-related network was constructed, and potential drugs targeting hub genes for the treatment of II/R injury were predicted. Finally, the expression levels of hub genes in a mouse model of II/R injury were validated through dataset verification and quantitative real-time polymerase chain reaction (qRT-PCR).

RESULTS

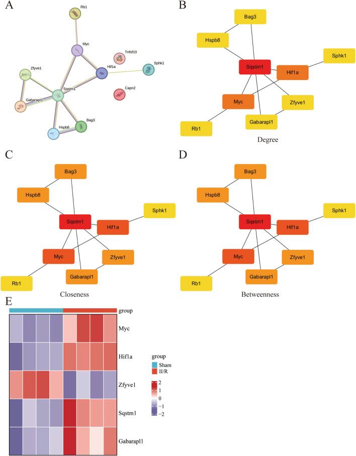
Our analysis identified 11 DEARGs. Among these, 5 DEARGs (Myc, Hif1a, Zfyve1, Sqstm1, and Gabarapl1) were identified as hub genes. The nomogram model demonstrated excellent diagnostic value. Immune cell infiltration analysis indicated that these 5 hub genes are closely associated with dendritic cells and M2.Macrophage. Furthermore, the regulatory network illustrated a complex relationship between microRNAs (miRNAs) and the hub genes. Additionally, trigonelline and niacinamide were predicted as potential therapeutic agents for II/R injury. In both dataset validation and qRT-PCR validation, the four hub genes (Myc, Hif1a, Sqstm1, and Gabarapl1) showed consistency with the results of the bioinformatics analysis.

CONCLUSION

Myc, Hif1a, Sqstm1, and Gabarapl1 have been identified as ARGs closely associated with immune infiltration in II/R injury. These hub genes may represent potential therapeutic targets for II/R injury.

摘要

背景

肠道缺血再灌注(II/R)损伤是一种严重疾病,具有高发病率和死亡率。研究表明,II/R损伤与自噬和免疫失调密切相关。本研究旨在探讨II/R损伤中自噬相关基因与浸润免疫细胞之间的潜在相关性。

方法

分别从基因表达综合数据库(GEO)和人类自噬数据库获取GSE96733、GSE37013和自噬相关基因。随后,通过差异表达基因(DEG)分析、京都基因与基因组百科全书(KEGG)分析和基因本体论(GO)分析探索差异表达基因的生物学功能。使用R软件将人类自噬相关基因转换为其小鼠同源自噬相关基因(ARG)。然后将DEG与ARG进行交集运算,以获得差异表达的自噬相关基因(DEARG)。为了鉴定枢纽基因,采用了蛋白质-蛋白质相互作用(PPI)网络分析、套索回归和随机森林方法。构建列线图模型以评估其诊断价值。在此之后,进行免疫浸润分析以评估枢纽基因与免疫细胞浸润之间的潜在相关性。此外,构建了枢纽基因相关网络,并预测了靶向枢纽基因治疗II/R损伤的潜在药物。最后,通过数据集验证和定量实时聚合酶链反应(qRT-PCR)验证II/R损伤小鼠模型中枢纽基因的表达水平。

结果

我们的分析鉴定出11个DEARG。其中,5个DEARG(Myc、Hif1a、Zfyve1、Sqstm1和Gabarapl1)被鉴定为枢纽基因。列线图模型显示出优异的诊断价值。免疫细胞浸润分析表明,这5个枢纽基因与树突状细胞和M2巨噬细胞密切相关。此外,调控网络阐明了微小RNA(miRNA)与枢纽基因之间的复杂关系。此外,胡芦巴碱和烟酰胺被预测为II/R损伤的潜在治疗药物。在数据集验证和qRT-PCR验证中,4个枢纽基因(Myc, Hif-1α, Sqstm1和Gabarapl1)的结果与生物信息学分析结果一致。

结论

Myc、Hif1a、Sqstm1和Gabarapl1已被鉴定为与II/R损伤中免疫浸润密切相关的自噬相关基因。这些枢纽基因可能代表II/R损伤的潜在治疗靶点。

https://cdn.ncbi.nlm.nih.gov/pmc/blobs/26f3/12146356/0c19b9bcc42c/fphys-16-1601968-g001.jpg

文献AI研究员

20分钟写一篇综述,助力文献阅读效率提升50倍。

立即体验

用中文搜PubMed

大模型驱动的PubMed中文搜索引擎

马上搜索

文档翻译

学术文献翻译模型,支持多种主流文档格式。

立即体验