Suppr超能文献

用于以细胞分辨率整合多巴胺释放的SPLICEIT荧光传感器。

SPLICEIT Fluorescent Sensor for Integrating Dopamine Release with Cellular Resolution.

作者信息

Havens Steven M, Georgis Brian, Weng Jian, Rodriguez Jessi, Rivett Hannah, Alrawi Shadan, Li Peng, Wang Wenjing

机构信息

Life Sciences Institute, University of Michigan, 210 Washtenaw Ave, Ann Arbor, MI, 48109, USA.

Department of Chemistry, University of Michigan, 930 N University Ave, Ann Arbor, MI, 48109, USA.

出版信息

Angew Chem Int Ed Engl. 2025 Aug 11;64(33):e202511186. doi: 10.1002/anie.202511186. Epub 2025 Jun 18.

Abstract

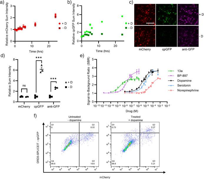
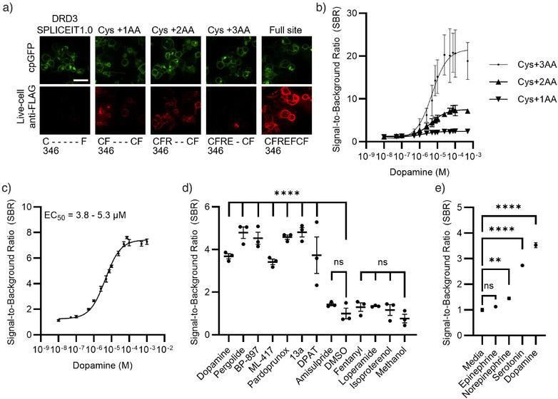
Dopamine is a neurotransmitter essential for motor control, reward processing, and motivation through G-protein coupled receptor (GPCR) signaling. Recent GPCR-based real-time sensors allow for optical monitoring of dopamine release in behaving animals. However, there is still a need for high resolution mapping of dopamine release across large mouse brain volume for systemic studies. To fill this need, we have developed a new chimeric GPCR-based sensor to detect dopamine with a permanent green fluorescent mark through a combination of computational modeling and rational design. This new sensor, named "Single-chain Protein-based Ligand Indication through a Chimerically-Engineered Integrator Tool" (SPLICEIT), detects dopamine at cellular-resolution with high specificity and a fourfold signal-to-background ratio. We also developed a version of SPLICEIT whose signal can be normalized for varying sensor expression in cell culture and in vivo. This paves the way for further studies into dopamine release across the brain and enables the possibility of whole-brain dopamine mapping.

摘要

多巴胺是一种神经递质,通过G蛋白偶联受体(GPCR)信号传导,对运动控制、奖赏处理和动机形成至关重要。最近基于GPCR的实时传感器能够对行为动物体内的多巴胺释放进行光学监测。然而,对于系统性研究而言,仍需要在较大的小鼠脑体积范围内对多巴胺释放进行高分辨率映射。为满足这一需求,我们通过计算建模和合理设计相结合,开发了一种新的基于嵌合GPCR的传感器,以通过永久绿色荧光标记来检测多巴胺。这种名为“通过嵌合工程化整合工具进行单链蛋白基配体指示”(SPLICEIT)的新型传感器,能够以细胞分辨率高特异性地检测多巴胺,信号与背景比为四倍。我们还开发了一个SPLICEIT版本,其信号可针对细胞培养和体内不同的传感器表达进行归一化。这为进一步研究全脑多巴胺释放铺平了道路,并使全脑多巴胺映射成为可能。

https://cdn.ncbi.nlm.nih.gov/pmc/blobs/1ac3/12338402/60d17cdeff9c/ANIE-64-e202511186-g006.jpg

文献AI研究员

20分钟写一篇综述,助力文献阅读效率提升50倍。

立即体验

用中文搜PubMed

大模型驱动的PubMed中文搜索引擎

马上搜索

文档翻译

学术文献翻译模型,支持多种主流文档格式。

立即体验