Suppr超能文献

一个根据生理特征预测人类生物年龄的数学模型,识别出了影响衰老的环境和遗传因素。

A mathematical model that predicts human biological age from physiological traits identifies environmental and genetic factors that influence aging.

作者信息

Libert Sergiy, Chekholko Alex, Kenyon Cynthia

机构信息

Calico Life Sciences, South San Francisco, United States.

出版信息

Elife. 2025 Jun 11;13:RP92092. doi: 10.7554/eLife.92092.

Abstract

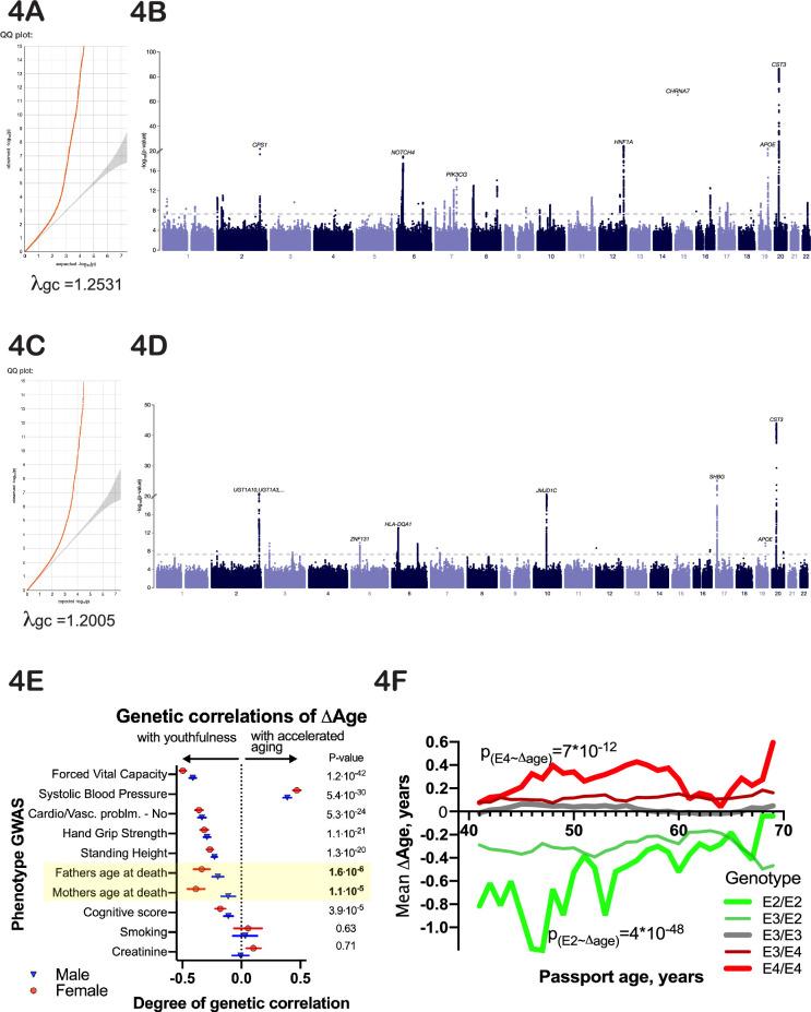
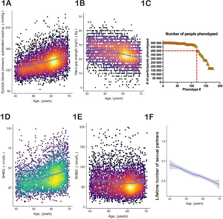
Why people age at different rates is a fundamental, unsolved problem in biology. We created a model that predicts an individual's age from physiological traits that change with age in the large UK Biobank dataset, such as blood pressure, lung function, strength, and stimulus-reaction time. The model predicted a person's age with best accuracy when it heavily weighted traits that together query multiple organ systems, arguing that most or all physiological systems (lung, heart, brain, etc.) contribute to the global phenotype of chronological age. Differences between calculated 'biological' age and chronological age (∆Age) appear to reflect an individual's relative youthfulness, as people predicted to be young for their age had a lower subsequent mortality rate and a higher parental age at death, even though no mortality data were used to calculate ∆Age. Remarkably, the effect of each year of physiological ∆Age on Gompertz mortality risk was equivalent to that of one chronological year. A genome-wide association study (GWAS) of ∆Age and analysis of environmental factors associated with ∆Age identified known as well as new factors that may influence human aging, including genes involved in synapse biology and a tendency to play computer games. We identify a small number of readily measured physiological traits that together assess a person's biological age and may be used clinically to evaluate therapeutics designed to slow aging and extend healthy life.

摘要

为何人们衰老速度不同是生物学中一个基本的、尚未解决的问题。我们创建了一个模型,该模型可根据英国生物银行大型数据集中随年龄变化的生理特征(如血压、肺功能、力量和刺激反应时间)来预测个体的年龄。当该模型对共同涉及多个器官系统的特征给予高度加权时,其预测一个人年龄的准确性最高,这表明大多数或所有生理系统(肺、心脏、大脑等)都对实足年龄的整体表型有贡献。计算出的“生物学”年龄与实足年龄之间的差异(∆年龄)似乎反映了个体的相对年轻程度,因为那些被预测相对于其年龄显得年轻的人随后的死亡率较低,且其父母的死亡年龄较高,尽管在计算∆年龄时并未使用死亡率数据。值得注意的是,生理∆年龄每增加一岁对冈珀茨死亡率风险的影响与实足年龄增加一岁的影响相当。一项关于∆年龄的全基因组关联研究(GWAS)以及对与∆年龄相关的环境因素的分析确定了一些已知和新的可能影响人类衰老的因素,包括参与突触生物学的基因以及玩电脑游戏的倾向。我们确定了一小部分易于测量的生理特征,这些特征共同评估一个人的生物学年龄,并可在临床上用于评估旨在延缓衰老和延长健康寿命的疗法。

https://cdn.ncbi.nlm.nih.gov/pmc/blobs/8351/12158426/b2499ceccb3a/elife-92092-fig1.jpg

文献AI研究员

20分钟写一篇综述,助力文献阅读效率提升50倍。

立即体验

用中文搜PubMed

大模型驱动的PubMed中文搜索引擎

马上搜索

文档翻译

学术文献翻译模型,支持多种主流文档格式。

立即体验