Suppr超能文献

该突变体为端粒Cdc13-Stn1-Ten1功能障碍对细胞周期进程的影响提供了新见解。

The - Mutant Provides New Insight into the Impacts of Telomeric Cdc13-Stn1-Ten1 Dysfunction on Cell Cycle Progression.

作者信息

Grandin Nathalie, Charbonneau Michel

机构信息

GReD Institute, CNRS UMR6293, INSERM U1103, Faculty of Medicine, University Clermont-Auvergne, 28 Place Henri Dunant, BP 38, 63001 Clermont-Ferrand Cedex, France.

出版信息

Cells. 2025 May 26;14(11):784. doi: 10.3390/cells14110784.

Abstract

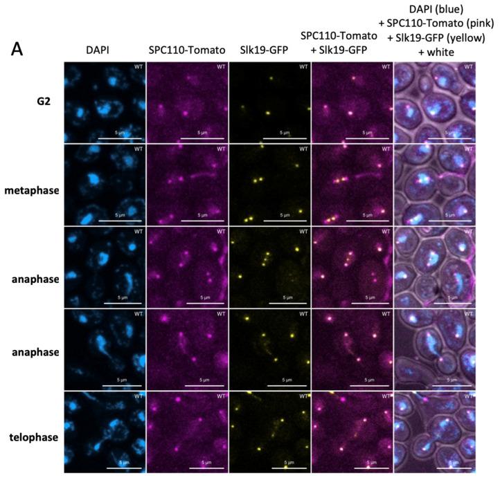
The conserved and essential Cdc13/CTC1-Stn1-Ten1 telomeric complex (CST) ensures chromosome stability by protecting telomere ends and regulating telomerase accessibility. In a recent study, we uncovered mutants of the . CST, in which damage was sensed by the two major G2/M spindle checkpoints (one is Bub2-dependent and the other one Mad2-dependent), as well as the major G2/M DNA damage checkpoint (Mec1-dependent). In this study, we found, by fluorescence microscopy, that the stability of the mitotic tubulin spindle was profoundly affected in the best-studied of these mutants, -. Additional data from genetic analyses suggested the potential involvement of Stu1 and Stu2, as well as Slk19, in these defects. Throughout this study, we compared the phenotypes of - with those of -, the best-studied CST mutant, which also serves as a prototype of telomere-damage-characterized CST mutants. We propose that - represents the prototype of mutants characterized by tubulin spindle damage. These newly described phenotypes potentially represent the basis for identifying new functions of the CST telomeric complex. These functions might consist of ensuring correct chromosome segregation through the stabilization of the mitotic spindle.

摘要

保守且必需的Cdc13/CTC1-Stn1-Ten1端粒复合体(CST)通过保护端粒末端和调节端粒酶可及性来确保染色体稳定性。在最近的一项研究中,我们发现了CST的突变体,其中损伤由两个主要的G2/M纺锤体检查点(一个是依赖Bub2的,另一个是依赖Mad2的)以及主要的G2/M DNA损伤检查点(依赖Mec1的)感知。在本研究中,我们通过荧光显微镜发现,在这些突变体中研究得最深入的突变体中,有丝分裂微管纺锤体的稳定性受到了深远影响。来自遗传分析的其他数据表明,Stu1和Stu2以及Slk19可能参与了这些缺陷。在整个研究过程中,我们将该突变体的表型与研究得最深入的CST突变体的表型进行了比较,该突变体也作为端粒损伤特征化的CST突变体的原型。我们提出,该突变体代表了以微管纺锤体损伤为特征的突变体的原型。这些新描述的表型可能代表了识别CST端粒复合体新功能的基础。这些功能可能包括通过稳定有丝分裂纺锤体来确保正确的染色体分离。

https://cdn.ncbi.nlm.nih.gov/pmc/blobs/af43/12153855/88c96e589c23/cells-14-00784-g001.jpg

文献AI研究员

20分钟写一篇综述,助力文献阅读效率提升50倍。

立即体验

用中文搜PubMed

大模型驱动的PubMed中文搜索引擎

马上搜索

文档翻译

学术文献翻译模型,支持多种主流文档格式。

立即体验