Suppr超能文献

利用Circle-Seq和RNA-Seq分析对猪肉品质性状的染色体外环状DNA候选物进行初步筛选

Initial Screening of Extrachromosomal Circular DNA Candidates for Pork Meat Quality Traits Using Circle-Seq and RNA-Seq Analysis.

作者信息

Bai Liyao, Wu Jiahao, Dou Tengfei, Chu Donghui, Li Xinjian, Han Xuelei, Qiao Ruimin, Wang Kejun, Yang Feng, Li Xiuling

机构信息

College of Animal Science and Technology, Henan Agricultural University, Zhengzhou 450046, China.

Henan Xunxian Pig Science and Technology Backyard, Hebi 456250, China.

出版信息

Animals (Basel). 2025 May 29;15(11):1590. doi: 10.3390/ani15111590.

Abstract

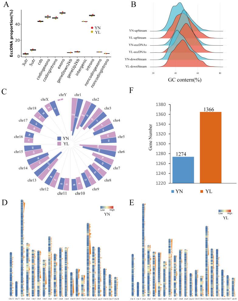
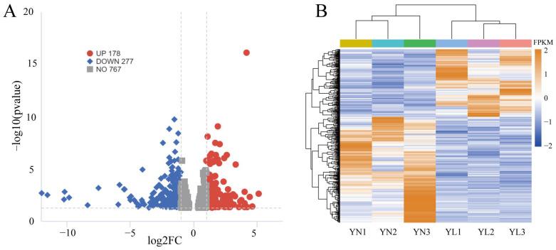
Yunong Black (YN) pigs and Yunong Black × Landrace (YL) hybrid pigs exhibit significant differences in meat quality characteristics. Studies have suggested that extrachromosomal circular DNA (eccDNA) may play a regulatory role in muscle development. In order to study the differences in eccDNA between two groups with different meat quality traits and their potential biological significance, this study used the Circle-seq method to detect eccDNA in the longest dorsal muscle (LDM) of Yunong Black pigs (YN) ( = 3) and Yunong Black × Landrace hybrid pigs (YL) ( = 3). EccDNA-related differentially expressed genes (eccDEGs) were then analyzed in combination with RNA-seq to explore the mechanisms by which eccDNA affects meat quality. The results showed that 1325 and 1304 differentially expressed eccDNAs were identified in the YN and YL groups, varying in size and distributed across multiple genomic functional regions. These eccDNAs were also annotated according to several protein-coding genes. Combined analysis with RNA-seq results revealed 19 and 27 eccDEGs in the YN and YL groups. The Kyoto Encyclopedia of Genes and Genomes (KEGG) and Gene Ontology (GO) analysis enriched many lipid-related pathways, such as chemokine signals and ADP metabolic processes. By constructing a regulatory network, several potential regulatory networks that might be related to pork quality, for example, ecc_sus_8665/ssc-miR-212/ADAMTS16, were identified. In summary, we identified several potential eccDNAs that may regulate pig muscle, offering insights into the regulation of pig muscle traits for breeding.

摘要

豫南黑猪(YN)和豫南黑猪×长白猪(YL)杂交猪在肉质特性上表现出显著差异。研究表明,染色体外环状DNA(eccDNA)可能在肌肉发育中起调节作用。为了研究具有不同肉质性状的两组猪之间eccDNA的差异及其潜在的生物学意义,本研究采用Circle-seq方法检测豫南黑猪(YN)(n = 3)和豫南黑猪×长白猪杂交猪(YL)(n = 3)最长背最长肌(LDM)中的eccDNA。然后结合RNA-seq分析与eccDNA相关的差异表达基因(eccDEGs),以探索eccDNA影响肉质的机制。结果表明,在YN组和YL组中分别鉴定出1325个和1304个差异表达的eccDNA,其大小各异,分布在多个基因组功能区域。这些eccDNA也根据几个蛋白质编码基因进行了注释。与RNA-seq结果的联合分析在YN组和YL组中分别揭示了19个和27个eccDEGs。京都基因与基因组百科全书(KEGG)和基因本体论(GO)分析富集了许多与脂质相关的途径,如趋化因子信号和ADP代谢过程。通过构建调控网络,确定了几个可能与猪肉品质相关的潜在调控网络,例如ecc_sus_8665/ssc-miR-212/ADAMTS16。总之,我们鉴定出了几个可能调控猪肌肉的潜在eccDNA,为猪肌肉性状的育种调控提供了见解。

https://cdn.ncbi.nlm.nih.gov/pmc/blobs/e737/12153846/255c85f8159e/animals-15-01590-g001.jpg

文献AI研究员

20分钟写一篇综述,助力文献阅读效率提升50倍。

立即体验

用中文搜PubMed

大模型驱动的PubMed中文搜索引擎

马上搜索

文档翻译

学术文献翻译模型,支持多种主流文档格式。

立即体验