Suppr超能文献

胃癌中外源环状 DNA 的全基因组特征及其在致癌和癌症进展中的潜在作用。

Genome-wide characterization of extrachromosomal circular DNA in gastric cancer and its potential role in carcinogenesis and cancer progression.

机构信息

Scientific Research Center, The Seventh Affiliated Hospital, Sun Yat-Sen University, Shenzhen, 518107, Guangdong, China.

Department of Biology, University of Copenhagen, 2200, Copenhagen, Denmark.

出版信息

Cell Mol Life Sci. 2023 Jun 27;80(7):191. doi: 10.1007/s00018-023-04838-0.

Abstract

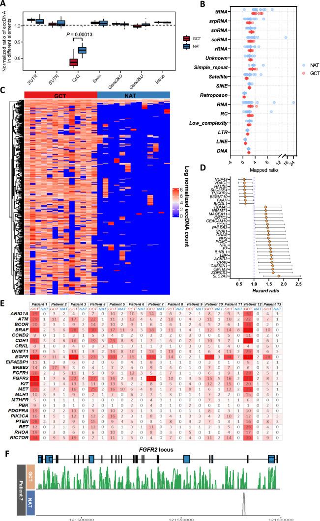
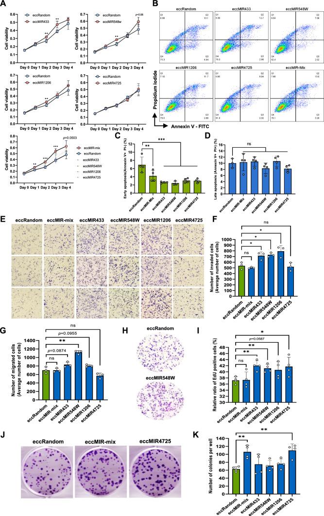
Extrachromosomal circular DNAs (eccDNAs) carrying random genomic segments are broadly found across different cancer types, but their molecular functions and impact in gastric cancer (GC) are rarely known. In this study, we aimed to investigate the potential role of eccDNA in GC. Using the Circle-seq strategy, we observed the eccDNA abundance in gastric cancer tissues (GCT) was aberrantly higher than that of normal adjacent tissues (NAT). The high abundance of eccDNAs carrying oncogene-segments in GCT may represent the DNA damage products of amplified oncogenes. Analysis of GCT over-represented eccDNA carrying enhancer (eccEnhancer) based on data from FANTOM5 project combined with TCGA database suggested the GC over-represented eccEnhancers may contribute to development of GC. GC over-represented eccDNAs carrying pre-miRNA (eccMIR) were enriched to multiple cancer-relevant signal pathways by KEGG analysis. We then synthesized the top six GC over-represented eccMIRs and found four of them enabled high expression of miRNAs and down-regulation of miRNA-target genes in MGC803 cells. Furthermore, we observed the inheritance of GC over-represented eccMIRs benefited host cell proliferation and promoted the aggressive features of host cells. Altogether, this study revealed the GC over-represented eccDNAs carrying functional genomic segments were related to the carcinogenesis of GC and presented the capability to facilitate cancer progression, suggesting the cancerous eccDNAs may serve as a dynamic reservoir for genome plasticity and rapid adaptive evolution of cancer. Therefore, blocking the pathways for eccDNAs generation may provide a novel therapeutic strategy for the treatment of gastric cancer.

摘要

携带随机基因组片段的染色体外环状 DNA(eccDNA)广泛存在于不同的癌症类型中,但它们在胃癌(GC)中的分子功能和影响却知之甚少。在这项研究中,我们旨在研究 eccDNA 在 GC 中的潜在作用。使用 Circle-seq 策略,我们观察到胃癌组织(GCT)中的 eccDNA 丰度异常升高,高于正常相邻组织(NAT)。GCT 中携带癌基因片段的 eccDNA 高丰度可能代表扩增癌基因的 DNA 损伤产物。基于 FANTOM5 项目的数据和 TCGA 数据库对 GCT 中过表达的携带增强子的 eccDNA(eccEnhancer)进行分析表明,GC 过表达的 eccEnhancers 可能有助于 GC 的发展。GC 过表达的携带前体 miRNA(eccMIR)的 eccDNA 通过 KEGG 分析富集到多个与癌症相关的信号通路中。然后,我们合成了前六个 GC 过表达的 eccMIR,并发现其中四个在 MGC803 细胞中能够高表达 miRNA 并下调 miRNA 靶基因。此外,我们观察到 GC 过表达的 eccMIR 的遗传有利于宿主细胞的增殖,并促进宿主细胞的侵袭特征。总之,这项研究揭示了携带功能基因组片段的 GC 过表达的 eccDNA 与 GC 的癌变有关,并表现出促进癌症进展的能力,这表明癌变的 eccDNA 可能作为基因组可塑性和癌症快速适应进化的动态储库。因此,阻断 eccDNA 产生的途径可能为胃癌的治疗提供一种新的治疗策略。

https://cdn.ncbi.nlm.nih.gov/pmc/blobs/6cab/11072323/18e9c9866318/18_2023_4838_Fig1_HTML.jpg

文献AI研究员

20分钟写一篇综述,助力文献阅读效率提升50倍。

立即体验

用中文搜PubMed

大模型驱动的PubMed中文搜索引擎

马上搜索

文档翻译

学术文献翻译模型,支持多种主流文档格式。

立即体验