Suppr超能文献

黄连来源的细胞外囊泡样纳米颗粒递送miRNA-5106通过恢复锌稳态抑制中性粒细胞胞外诱捕网形成以减轻结肠炎。

Coptis chinensis-derived extracellular vesicle-like nanoparticles delivered miRNA-5106 suppresses NETs by restoring zinc homeostasis to alleviate colitis.

作者信息

Yang Yi, Yang Lanmengxi, Deng Haiyi, Liu Yuheng, Wu Junwei, Yang Yilin, Su Jin, Su Shiyu, Xu Junhao, Wei Jie, Deng Xiaoyan, Wu Yujin, Liao Yao, Wang Lifu

机构信息

KingMed School of Laboratory Medicine, The Affiliated Traditional Chinese Medicine Hospital, Guangzhou Medical University, Guangzhou, 511436, China.

Engineering Technology Research Center of Intelligent Diagnosis for Infectious Diseases in Guangdong Province, Guangzhou, 511436, China.

出版信息

J Nanobiotechnology. 2025 Jun 14;23(1):444. doi: 10.1186/s12951-025-03466-z.

Abstract

BACKGROUND

Inflammatory bowel disease (IBD) is a chronic disorder marked by persistent inflammation and damage to the intestinal mucosa. Despite significant advances in treatment, there remains an unmet need for more effective and safer therapeutic strategies.

RESULTS

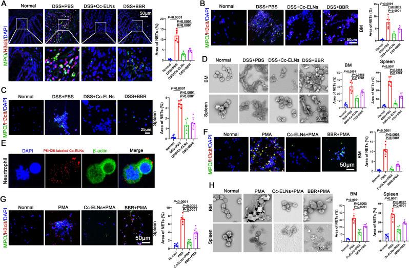
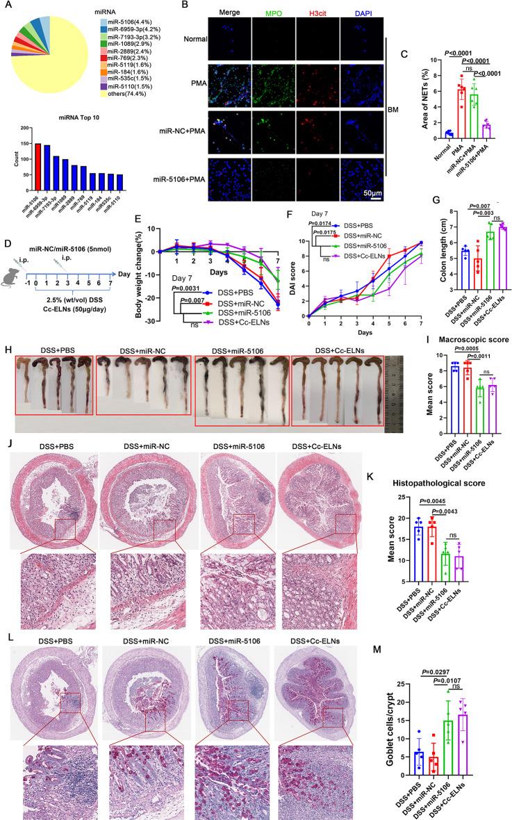
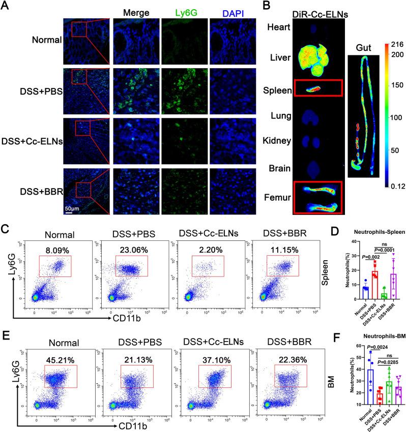
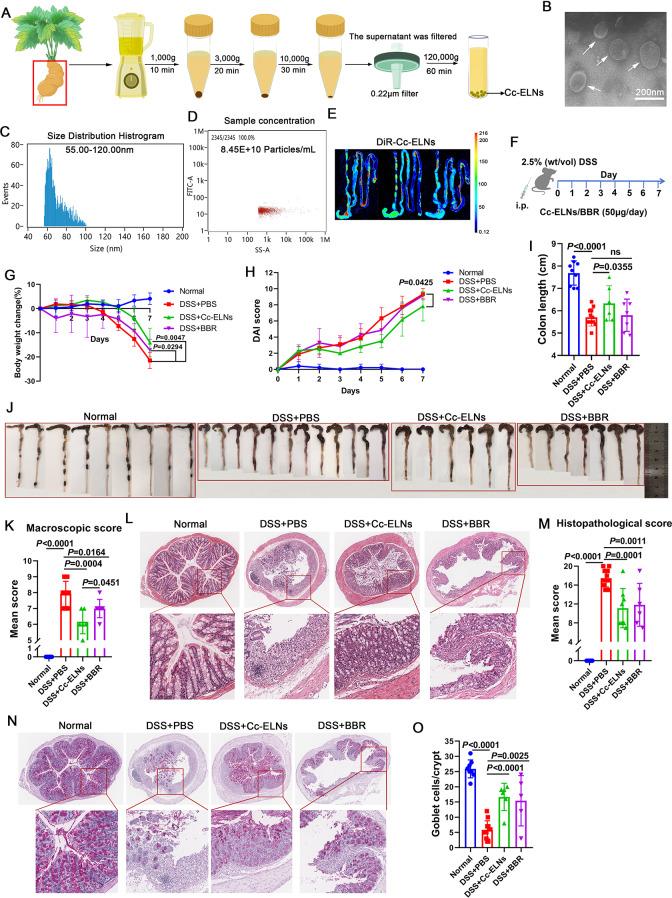
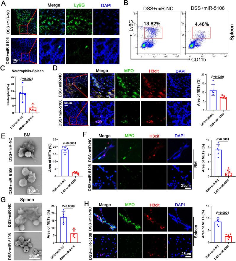
In this study, we isolated and characterized extracellular vesicle-like nanoparticles (ELNs) derived from Coptis chinensis (Cc-ELNs) and evaluated their therapeutic potential in IBD. Intraperitoneal administration of Cc-ELNs in dextran sulfate sodium (DSS)-induced colitis mice demonstrated selective targeting of inflamed intestinal regions. Cc-ELNs significantly alleviated colitis by reducing neutrophil recruitment and inhibiting the formation of neutrophil extracellular traps (NETs). Furthermore, by suppressing NET formation, Cc-ELNs mitigated pyroptosis in intestinal epithelial cells (IECs) and promoted the proliferation of both IECs and intestinal stem cells (ISCs). Mechanistically, Cc-ELNs delivered miR-5106, which downregulated Slc39a2 expression, thereby restoring zinc homeostasis in neutrophils and reducing NET formation.

CONCLUSIONS

These findings establish Cc-ELNs as a novel, natural, and effective therapeutic candidate for IBD, highlighting the potential of plant-derived nanoparticle-based therapies.

摘要

背景

炎症性肠病(IBD)是一种以肠道黏膜持续炎症和损伤为特征的慢性疾病。尽管在治疗方面取得了重大进展,但对于更有效、更安全的治疗策略仍有未满足的需求。

结果

在本研究中,我们分离并鉴定了源自黄连的细胞外囊泡样纳米颗粒(Cc-ELNs),并评估了它们在IBD中的治疗潜力。在葡聚糖硫酸钠(DSS)诱导的结肠炎小鼠中腹腔注射Cc-ELNs显示其对炎症肠道区域具有选择性靶向作用。Cc-ELNs通过减少中性粒细胞募集和抑制中性粒细胞胞外诱捕网(NETs)的形成,显著减轻了结肠炎。此外,通过抑制NET形成,Cc-ELNs减轻了肠道上皮细胞(IECs)的焦亡,并促进了IECs和肠道干细胞(ISCs)的增殖。机制上,Cc-ELNs递送了miR-5106,其下调了Slc39a2的表达,从而恢复了中性粒细胞中的锌稳态并减少了NET形成。

结论

这些发现确立了Cc-ELNs作为IBD的一种新型、天然且有效的治疗候选物,突出了基于植物来源纳米颗粒疗法的潜力。

https://cdn.ncbi.nlm.nih.gov/pmc/blobs/cacc/12166623/2ed66013ba7b/12951_2025_3466_Fig1_HTML.jpg

文献AI研究员

20分钟写一篇综述,助力文献阅读效率提升50倍。

立即体验

用中文搜PubMed

大模型驱动的PubMed中文搜索引擎

马上搜索

文档翻译

学术文献翻译模型,支持多种主流文档格式。

立即体验