Suppr超能文献

靶向巨噬细胞的甘露糖基化中性粒细胞囊泡通过递送CRISPR/Cas9核糖核蛋白减轻肝脏炎症。

Mannosylated neutrophil vesicles targeting macrophages alleviate liver inflammation by delivering CRISPR/Cas9 RNPs.

作者信息

Wu Dongqing, Shu Hang, Zhang Mengmeng, Wei Xiaoli, Ji Jingjing, Shen Haiyuan, Zhang Hejiao, Xie Linxi, Zhou Liangliang, Yang Lei, Jiang Jiali, Chen Chen, Tian Shanfei, Zhang Xinru, Long Xu, He Xiaoyan, Wang Hua

机构信息

Department of Oncology, the First Affiliated Hospital of Anhui Medical University, Hefei 230000, Anhui, China.

School of Pharmaceutical Sciences, Anhui Medical University, Hefei 230032, China.

出版信息

Theranostics. 2025 May 8;15(13):6221-6235. doi: 10.7150/thno.107791. eCollection 2025.

Abstract

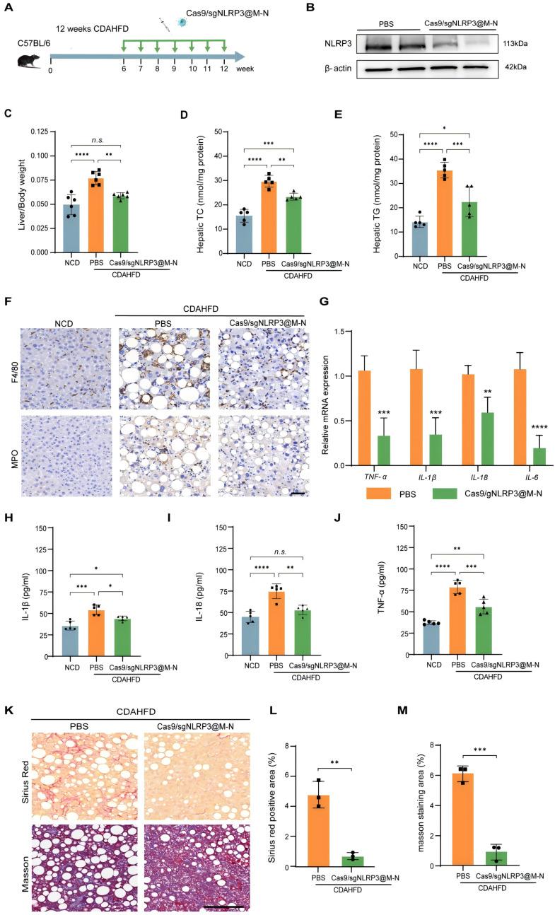
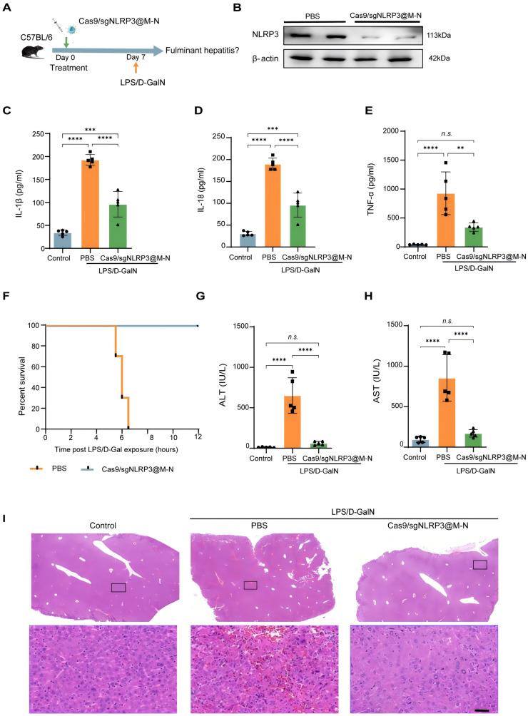
Inflammation is a key driver of various liver diseases. NLRP3 inflammasome in hepatic macrophages is a key mediator of inflammation and has emerged as a promising target. Genome editing presents a powerful approach to modulate inflammation by directly disrupting genes such as NLRP3 directly. However, efficient and cell-specific delivery of CRISPR/Cas9 ribonucleoproteins (RNPs) remains challenging. We developed a novel delivery system by encapsulating CRISPR/Cas9 RNPs within mannosylated neutrophil membranes vesicles (Cas9/gNLRP3@M-N) to enhance targeting hepatic macrophages. Cas9/gNLRP3@M-N selectively accumulated in hepatic macrophages, effectively disrupted the NLRP3 gene, attenuated inflammation in acute fulminant hepatitis, and improved disease outcomes in chronic steatohepatitis model. Cas9/gNLRP3@M-N represents a promising targeted gene-editing approach for the treatment of inflammatory liver diseases.

摘要

炎症是多种肝脏疾病的关键驱动因素。肝巨噬细胞中的NLRP3炎性小体是炎症的关键介质,已成为一个有前景的治疗靶点。基因组编辑是一种通过直接破坏如NLRP3等基因来调节炎症的强大方法。然而,CRISPR/Cas9核糖核蛋白(RNPs)的高效且细胞特异性递送仍然具有挑战性。我们通过将CRISPR/Cas9 RNPs封装在甘露糖基化中性粒细胞膜囊泡(Cas9/gNLRP3@M-N)中开发了一种新型递送系统,以增强对肝巨噬细胞的靶向性。Cas9/gNLRP3@M-N选择性地在肝巨噬细胞中积累,有效破坏NLRP3基因,减轻急性暴发性肝炎中的炎症,并改善慢性脂肪性肝炎模型中的疾病结局。Cas9/gNLRP3@M-N代表了一种用于治疗炎症性肝病的有前景的靶向基因编辑方法。

https://cdn.ncbi.nlm.nih.gov/pmc/blobs/80b1/12159820/df6ff690679e/thnov15p6221g001.jpg

文献AI研究员

20分钟写一篇综述,助力文献阅读效率提升50倍。

立即体验

用中文搜PubMed

大模型驱动的PubMed中文搜索引擎

马上搜索

文档翻译

学术文献翻译模型,支持多种主流文档格式。

立即体验