Suppr超能文献

通过肺泡上皮细胞靶向脂质纳米颗粒递送实现呼吸机诱导性肺损伤的精准治疗。

Precision treatment of ventilator-induced lung injury through alveolar epithelial cell targeted lipid nanoparticle delivery.

作者信息

Ding Ning, Xiao Hui, Li Huiqing, Zhang Zengzhen, Ge Junke

机构信息

Hainan Women and Children's Medical Center, Hainan Medical University, Hainan Academy of Medical Sciences, Haikou, China.

Shandong Provincial Key Medical and Health Laboratory of Intensive Care Rehabilitation, Jinan, China.

出版信息

Theranostics. 2025 May 25;15(13):6534-6552. doi: 10.7150/thno.111200. eCollection 2025.

Abstract

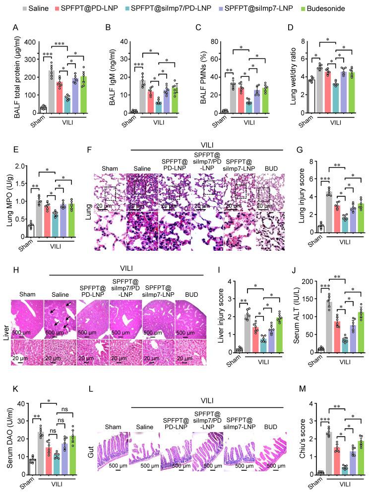
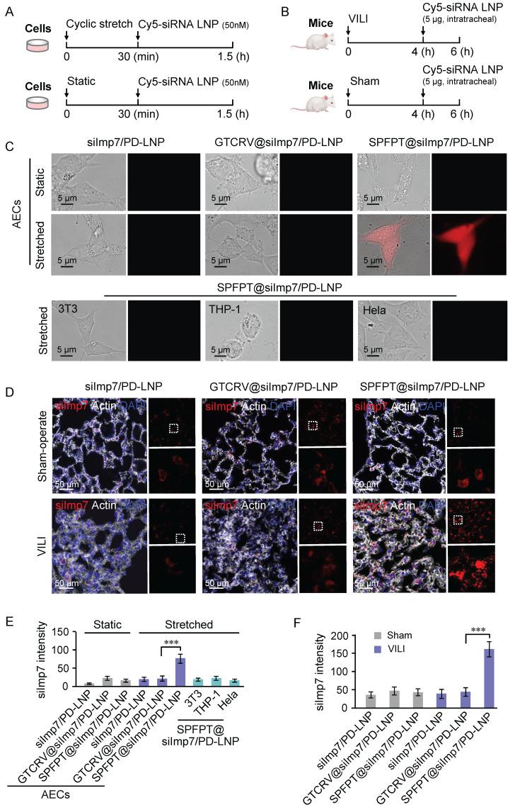
Biotrauma characterized by the release of inflammatory cytokines is a key pathological basis of ventilator-induced lung injury (VILI). Small interfering RNA (siRNA) can effectively reduce the release of inflammatory cytokines by inhibiting corresponding inflammatory pathways but may also affect innate immune responses. Therefore, it is promising to target ventilation-induced cytokine production without impairing lung innate immunity. We developed a novel approach to identify peptide targeting activated alveolar epithelial cells (AECs) in VILI mice by incorporating phage display, high-throughput sequencing, and bioinformatics analysis, and identified a pentapeptide (SPFPT) with high affinity for activated AECs. The SPFPT peptide was then conjugated into lipid nanoparticles (LNPs) to co-deliver importin-7 siRNA (siImp7) and polydatin (PD). The delivery efficiency and biological activity of SPFPT@siImp7/PD-LNP were assessed by and experiments. SPFPT@siImp7/PD-LNP demonstrated significant enhancement in targeting mechanical stretch-activated AECs both and . Intratracheal administration of SPFPT@siImp7/PD-LNP effectively inhibited the release of inflammatory cytokines and ameliorated VILI and associated distal organ injury by simultaneously suppressing p38 and NF-κB pathways. Importantly, SPFPT@siImp7/PD-LNP did not interfere with lung innate immunity. The results suggest that the nanocomplex of SPFPT@siImp7/PD-LNP is promising to be highly effective in the precise treatment of VILI.

摘要

以炎性细胞因子释放为特征的生物创伤是呼吸机诱导性肺损伤(VILI)的关键病理基础。小干扰RNA(siRNA)可通过抑制相应的炎症途径有效减少炎性细胞因子的释放,但也可能影响固有免疫反应。因此,在不损害肺固有免疫的情况下靶向通气诱导的细胞因子产生具有广阔前景。我们开发了一种新方法,通过整合噬菌体展示、高通量测序和生物信息学分析来鉴定靶向VILI小鼠中活化肺泡上皮细胞(AEC)的肽,并鉴定出一种对活化AEC具有高亲和力的五肽(SPFPT)。然后将SPFPT肽偶联到脂质纳米颗粒(LNP)中,以共同递送输入蛋白-7 siRNA(siImp7)和虎杖苷(PD)。通过[具体实验1]和[具体实验2]实验评估了SPFPT@siImp7/PD-LNP的递送效率和生物学活性。在[具体实验1]和[具体实验2]中,SPFPT@siImp7/PD-LNP在靶向机械拉伸激活的AEC方面均表现出显著增强。气管内给予SPFPT@siImp7/PD-LNP可有效抑制炎性细胞因子的释放,并通过同时抑制p38和NF-κB途径改善VILI及相关的远端器官损伤。重要的是,SPFPT@siImp7/PD-LNP不干扰肺固有免疫。结果表明,SPFPT@siImp7/PD-LNP纳米复合物有望在VILI的精准治疗中高效发挥作用。

https://cdn.ncbi.nlm.nih.gov/pmc/blobs/4b11/12160035/385c515d97c9/thnov15p6534g001.jpg

文献AI研究员

20分钟写一篇综述,助力文献阅读效率提升50倍。

立即体验

用中文搜PubMed

大模型驱动的PubMed中文搜索引擎

马上搜索

文档翻译

学术文献翻译模型,支持多种主流文档格式。

立即体验