Suppr超能文献

针对射血分数保留的心力衰竭的支链氨基酸分解代谢靶向治疗。

BCAA catabolism targeted therapy for heart failure with preserved ejection fraction.

作者信息

Wang Meng, Liu Zhao, Ren Shuxun, Zhu Jinyun, Morisawa Norihiko, Chua Geok Lin, Zhang Xuewen, Wong Yun Ka, Su Liping, Wong Ming Xiang, Yang Jieping, Jens Marc Titze, Li Zhaoping, Sun Haipeng, Wang Yibin, Raul Christoph D, Shah Sanjiv J, Gao Chen, Liu Yunxia

机构信息

Signature Research Programme in Cardiovascular and Metabolic Disorders, DukeNUS Medical School, Singapore.

National Heart Center of Singapore, Singapore.

出版信息

Theranostics. 2025 May 24;15(13):6257-6273. doi: 10.7150/thno.105894. eCollection 2025.

Abstract

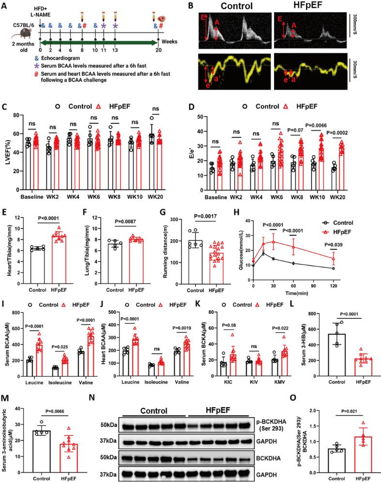
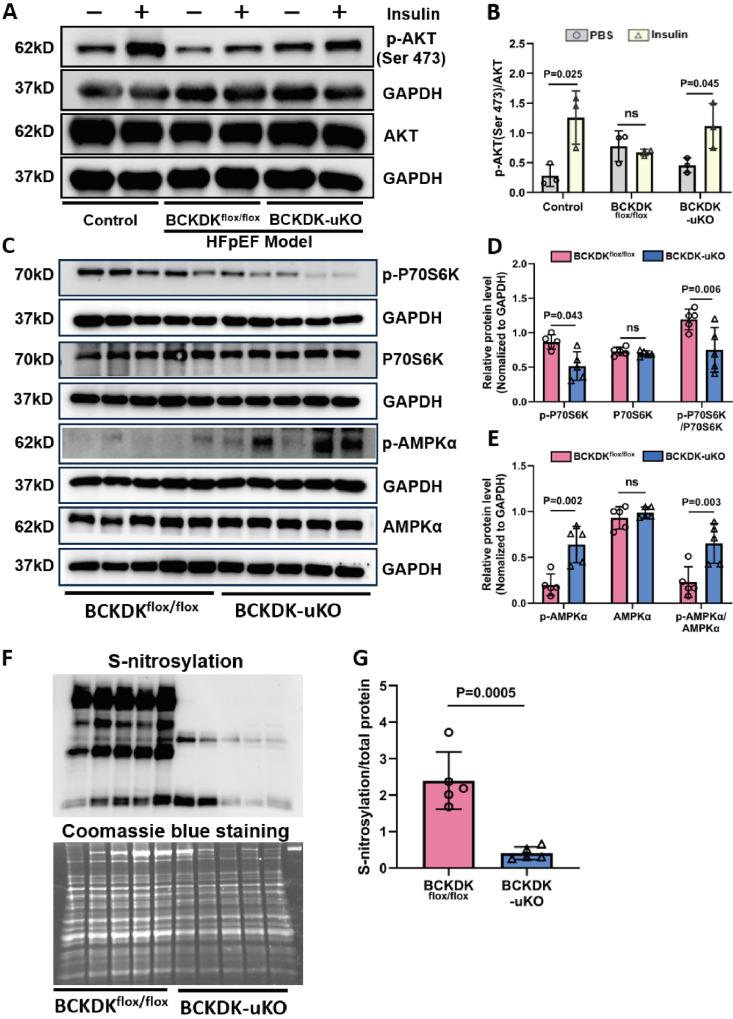
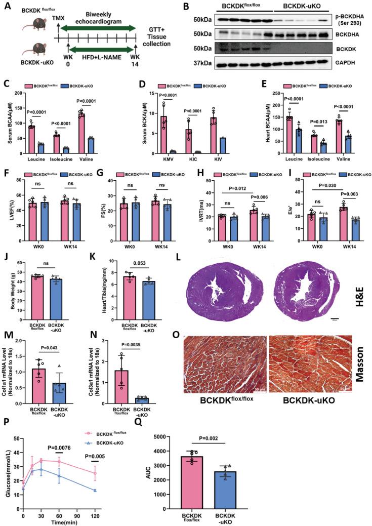
Heart failure with preserved ejection fraction (HFpEF) is a major unmet medical need with limited effective treatments. A significant contributing factor to HFpEF, a multifactorial disease, is underlying metabolic dysfunction. While much of the prior research has been on glucose and fatty acid metabolic defects in the pathogenesis of HFpEF, other metabolic activities remain under investigated. System-based metabolomics and targeted mass spectrometry were employed to analyze serum and tissue samples from a deep-phenotyped human HFpEF cohort. A preclinical mouse model of HFpEF was developed by combined administration of a high-fat diet (HFD) and the nitric oxide (NO) synthase inhibitor N[w]-nitro-l-arginine methyl ester (L-NAME). The branched-chain amino acid (BCAA) catabolic activities were enhanced by genetic inactivation of branched-chain ketoacid-dehydrogenase kinase (BCKDK) or treatment with BT2 (3,6-dichlorobenzo[b]thiophene-2-carboxylic acid), a highly selective inhibitor of BCKDK. Cardiac function, myocardial remodeling and insulin signaling in the left ventricle were assessed across all experimental cohorts. The systems-based metabolomics analysis of the deep-phenotyped HFpEF and non-HFpEF patients revealed that abnormal circulating BCAA levels were significantly associated with adverse outcomes. In the rodent model of HFpEF, significant impairment of BCAA catabolic activities in the heart and abnormal circulating BCAA levels were also observed. In adult mice, inducible knockout of BCKDK, the rate-limiting negative regulator of BCAA catabolic flux, markedly augmented BCAA catabolic activities. Compared with the controls, BCKDK inactivation blunted diastolic dysfunction, cardiac hypertrophy and myocardial remodeling in response to chronic treatment with HFD/L-NAME. This functional amelioration was associated with improved insulin signaling in the myocardium and reduced S-nitrosylation of cardiac proteins, without any impact on systemic blood pressure. Finally, pharmacological inhibition of BCKDK in HFpEF mice significantly reversed the diastolic dysfunction and cardiac hypertrophy associated with HFpEF. Our study provides the first proof-of-concept evidence that global catabolic impairment of BCAAs is an important pathogenic contributor and metabolic signature of HFpEF and restoring BCAA catabolic flux could be an efficacious therapeutic strategy for HFpEF.

摘要

射血分数保留的心力衰竭(HFpEF)是一项尚未得到满足的重大医疗需求,有效治疗手段有限。HFpEF是一种多因素疾病,其一个重要的促成因素是潜在的代谢功能障碍。虽然先前的许多研究都集中在HFpEF发病机制中的葡萄糖和脂肪酸代谢缺陷上,但其他代谢活动仍有待研究。我们采用基于系统的代谢组学和靶向质谱分析法,对一个经过深度表型分析的人类HFpEF队列的血清和组织样本进行分析。通过联合给予高脂饮食(HFD)和一氧化氮(NO)合酶抑制剂N[ω]-硝基-L-精氨酸甲酯(L-NAME),建立了HFpEF的临床前小鼠模型。通过对支链酮酸脱氢酶激酶(BCKDK)进行基因失活或用BCKDK的高度选择性抑制剂BT2(3,6-二氯苯并[b]噻吩-2-羧酸)进行处理,增强了支链氨基酸(BCAA)的分解代谢活性。对所有实验队列评估了左心室的心脏功能、心肌重塑和胰岛素信号传导。对经过深度表型分析的HFpEF和非HFpEF患者进行的基于系统的代谢组学分析显示,循环中BCAA水平异常与不良预后显著相关。在HFpEF的啮齿动物模型中,也观察到心脏中BCAA分解代谢活性的显著受损以及循环中BCAA水平异常。在成年小鼠中,诱导敲除BCAA分解代谢通量的限速负调节因子BCKDK,显著增强了BCAA分解代谢活性。与对照组相比,BCKDK失活减轻了因长期给予HFD/L-NAME治疗而引起的舒张功能障碍、心脏肥大和心肌重塑。这种功能改善与心肌中胰岛素信号传导改善以及心脏蛋白的S-亚硝基化减少有关,而对全身血压没有任何影响。最后,对HFpEF小鼠进行BCKDK的药理学抑制显著逆转了与HFpEF相关的舒张功能障碍和心脏肥大。我们的研究提供了首个概念验证证据,即BCAAs的整体分解代谢受损是HFpEF的一个重要致病因素和代谢特征,恢复BCAA分解代谢通量可能是治疗HFpEF的一种有效策略。

https://cdn.ncbi.nlm.nih.gov/pmc/blobs/8aad/12159833/e2ea3bd16345/thnov15p6257g001.jpg

文献AI研究员

20分钟写一篇综述,助力文献阅读效率提升50倍。

立即体验

用中文搜PubMed

大模型驱动的PubMed中文搜索引擎

马上搜索

文档翻译

学术文献翻译模型,支持多种主流文档格式。

立即体验