Suppr超能文献

基于基因表达数据对两种细菌共生体、一种类新细菌(拟杆菌门)和储粮螨类之间三方相互作用的分析。

Analysis of the tripartite interactions between two bacterial symbionts, a novel -like bacterium (Bacteroidota) and , and the stored product mite based on gene expression data.

作者信息

Hubert Jan, Xiong Qing, Glowska-Patyniak Eliza, Furtak Elizabeth V, Klimov Pavel B

机构信息

Department of Microbiology, Nutrition and Dietetics, Faculty of Agrobiology, Food and Natural Resources, Czech University of Life Sciences Prague, Prague, Czechia.

School of Biomedical Sciences, The Chinese University of Hong Kong, Hong Kong, China.

出版信息

Microbiol Spectr. 2025 Aug 5;13(8):e0060925. doi: 10.1128/spectrum.00609-25. Epub 2025 Jun 16.

Abstract

UNLABELLED

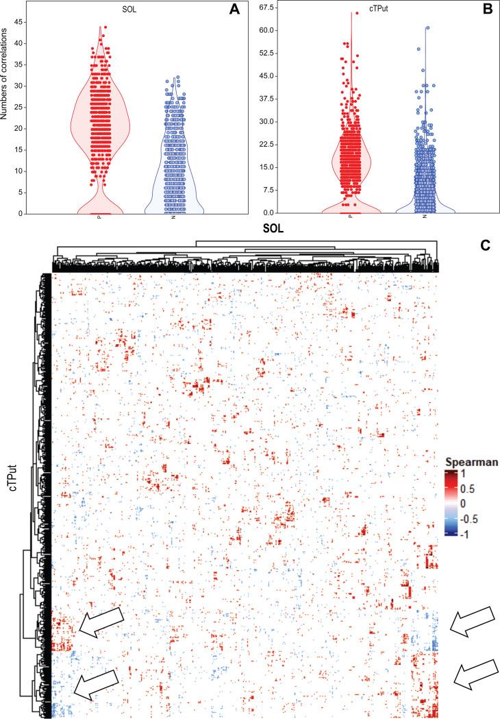
The intracellular parasite influences the bacterial microbiome composition of arthropod hosts; however, the mechanisms involved remain poorly understood. We sought to evaluate the interactions between (cTPut) and SOL in cultures based on relative abundance and gene expression data. First, we assembled the genome of Krakonobacterium acarorum (formerly the -like symbiont SOL), a novel lineage of the Bacteroidota symbiont of mites. The assemblage SOL genome (1.2 Mb) contained complete pathways for the biosynthesis of lipoic acids, pantothenate, and menaquinone from futalosine. SOL is considered a facultative inhabitant (with prevalences ranging from 36% to 80% among individuals) of the gut (from 10 to 10 copies/mite) that is not detected in eggs, suggesting an extracellular location in the gut of mites. Second, gene expression was analyzed in SOL-inhabited cultures, including two cultures with cTPut and two cultures without cTPut. Correlation-based evidence for competition between cTPut and SOL was found mainly in the expression of transporter proteins. The presence of cTPut decreased interactions between SOL and the mite host; however, SOL is under greater control by mites in the presence of cTPut than in the absence of cTPut. Mite KEGG gene expression levels in the peroxisome, autophagy, sphingolipid, apoptosis, PI3K-Akt, and lysozyme pathways were more strongly correlated with SOL gene expression in cultures without cTPut than in those with cTPut. In contrast, mite KEGG gene expression levels in the proteasome, NF-κB, TNF, calcium, and Rap1 signaling pathways were more strongly correlated with SOL in the presence of cTPut. The explanation for these results is that cTPut mostly interacts with the mite host, resulting in changes in the host's immunity-related/regulatory pathways, indirectly affecting the symbiont SOL.

IMPORTANCE

Here, we describe the novel Bacteroidetes symbiont (SOL) of mites. The analysis of gene expression in meta-transcriptomic samples from cultures with and without the intracellular parasite revealed the effect of on SOL as a model facultative symbiont of mites. Our findings suggest that there is competition between these two symbionts for nutrients. In addition, can influence other bacterial symbionts via mite host immunity-related and regulatory pathways. is a cosmopolitan pest mite that contaminates the home environment, including stored food and feed, with allergens. The interactions between intracellular bacteria and other members of the microbiome influence host physiology and indirectly affect allergen production.

摘要

未标记

细胞内寄生虫会影响节肢动物宿主的细菌微生物群组成;然而,其中涉及的机制仍知之甚少。我们试图根据相对丰度和基因表达数据评估[细胞内寄生虫名称(cTPut)]与[螨类类芽孢杆菌(SOL)]在培养物中的相互作用。首先,我们组装了螨类拟杆菌门共生菌的一个新谱系——螨栖克拉孔杆菌(以前称为类SOL共生菌)的基因组。组装得到的SOL基因组(1.2 Mb)包含从富他洛辛生物合成硫辛酸、泛酸和甲萘醌的完整途径。SOL被认为是肠道的兼性居民(个体中的流行率在36%至80%之间)(每只螨中有10至10⁵个拷贝),在卵中未检测到,这表明它在螨肠道中处于细胞外位置。其次,在有SOL的培养物中分析了基因表达,包括两个有cTPut的培养物和两个没有cTPut的培养物。基于相关性的cTPut和SOL之间竞争的证据主要存在于转运蛋白的表达中。cTPut的存在减少了SOL与螨宿主之间的相互作用;然而,在有cTPut的情况下,螨对SOL的控制比没有cTPut时更强。在没有cTPut的培养物中,过氧化物酶体、自噬、鞘脂、凋亡、PI3K - Akt和溶菌酶途径中的螨KEGG基因表达水平与SOL基因表达的相关性比有cTPut的培养物中更强。相反,在有cTPut的情况下,蛋白酶体、NF - κB、TNF、钙和Rap1信号通路中的螨KEGG基因表达水平与SOL的相关性更强。这些结果的解释是,cTPut主要与螨宿主相互作用,导致宿主免疫相关/调节途径发生变化,间接影响共生菌SOL。

重要性

在此,我们描述了螨类新的拟杆菌门共生菌(SOL)。对来自有和没有细胞内寄生虫的培养物的宏转录组样本中的基因表达分析揭示了[细胞内寄生虫名称(cTPut)]对作为螨类兼性共生菌模型的SOL的影响。我们的研究结果表明这两种共生菌之间存在对营养物质的竞争。此外,[细胞内寄生虫名称(cTPut)]可通过螨宿主免疫相关和调节途径影响其他细菌共生菌。[细胞内寄生虫名称(cTPut)]是一种世界性害虫螨,会用过敏原污染家庭环境,包括储存的食物和饲料。细胞内细菌与微生物群其他成员之间的相互作用会影响宿主生理,并间接影响过敏原产生。

https://cdn.ncbi.nlm.nih.gov/pmc/blobs/dc7d/12323627/758ca29ad391/spectrum.00609-25.f001.jpg

文献AI研究员

20分钟写一篇综述,助力文献阅读效率提升50倍。

立即体验

用中文搜PubMed

大模型驱动的PubMed中文搜索引擎

马上搜索

文档翻译

学术文献翻译模型,支持多种主流文档格式。

立即体验