Suppr超能文献

绿茶是否通过调节骨骼肌代谢改善处于热中性环境的小鼠的肥胖状况?

Does Green Tea Ameliorate Obesity in Mice Kept at Thermoneutrality by Modulating Skeletal Muscle Metabolism?

作者信息

Sousa-Filho Celso Pereira Batista, Silva Marcus Vinicius Aquino, Silva Victória, Lima Kauan, Valon Allanis, Nascimento Isabela Fiorentino Souza, Spadella Maria Angélica, Otton Rosemari

机构信息

Interdisciplinary Post-graduate Program in Health Sciences, Cruzeiro do Sul University, Sao Paulo, Sao Paulo, Brazil.

Human Embryology Laboratory, Marilia Medical School, Marilia, Sao Paulo, Brazil.

出版信息

Cell Biochem Funct. 2025 Jun;43(6):e70094. doi: 10.1002/cbf.70094.

Abstract

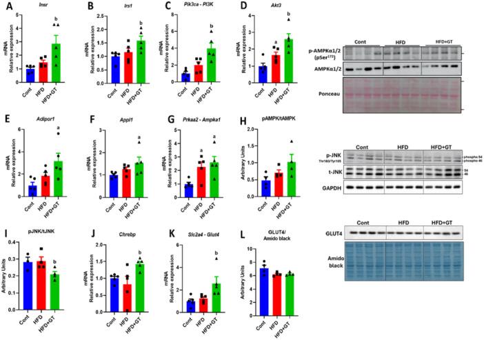
The effects of green tea on metabolic diseases such as obesity and diabetes have been extensively studied. Obesity often leads to insulin resistance, particularly in peripheral tissues such as skeletal muscle. Green tea has shown promise in mitigating insulin resistance in several diet-induced obesity models. However, its ability to improve insulin sensitivity by modulating skeletal muscle metabolism in the absence of metabolic stress, such as constant cold exposure, remains unclear. Therefore, the aim of this study was to evaluate the effect of green tea on skeletal muscle metabolism in high-fat diet (HFD)-induced obese mice maintained at thermoneutrality (28°C). Male C57BL/6 mice were fed a control diet or an HFD for 4 weeks. Then, the HFD group mice were treated with green tea extract (500 mg/kg of body weight) while maintained at thermoneutrality (28°C). At the end of the experimental protocol, we performed metabolic analyses. This study suggested that green tea treatment attenuates the negative effects of HFD by improving muscle fiber cross-sectional area in the gastrocnemius muscle and increasing the expression of genes involved in lipid metabolism. Although no effect was observed on fatty acid oxidation, green tea improved insulin and glucose sensitivity, as evidenced by glucose and insulin tolerance tests. It also increased the expression of genes associated with glucose uptake and lactate dehydrogenase activity in skeletal muscle. These findings suggest that green tea treatment improves insulin sensitivity by influencing skeletal muscle metabolism even in obese mice maintained at thermoneutrality.

摘要

绿茶对肥胖和糖尿病等代谢性疾病的影响已得到广泛研究。肥胖通常会导致胰岛素抵抗,尤其是在骨骼肌等外周组织中。在几种饮食诱导的肥胖模型中,绿茶已显示出减轻胰岛素抵抗的前景。然而,在没有代谢应激(如持续冷暴露)的情况下,其通过调节骨骼肌代谢来改善胰岛素敏感性的能力仍不清楚。因此,本研究的目的是评估绿茶对维持在热中性(28°C)的高脂饮食(HFD)诱导的肥胖小鼠骨骼肌代谢的影响。雄性C57BL/6小鼠喂食对照饮食或HFD 4周。然后,HFD组小鼠在维持热中性(28°C)的同时用绿茶提取物(500mg/kg体重)处理。在实验方案结束时,我们进行了代谢分析。本研究表明,绿茶处理通过改善腓肠肌的肌纤维横截面积和增加参与脂质代谢的基因表达来减轻HFD的负面影响。虽然未观察到对脂肪酸氧化的影响,但葡萄糖和胰岛素耐量试验证明,绿茶改善了胰岛素和葡萄糖敏感性。它还增加了骨骼肌中与葡萄糖摄取和乳酸脱氢酶活性相关的基因表达。这些发现表明,即使在维持热中性的肥胖小鼠中,绿茶处理也能通过影响骨骼肌代谢来改善胰岛素敏感性。

https://cdn.ncbi.nlm.nih.gov/pmc/blobs/8cea/12169088/a1261891b975/CBF-43-e70094-g003.jpg

文献AI研究员

20分钟写一篇综述,助力文献阅读效率提升50倍。

立即体验

用中文搜PubMed

大模型驱动的PubMed中文搜索引擎

马上搜索

文档翻译

学术文献翻译模型,支持多种主流文档格式。

立即体验