Suppr超能文献

没有证据表明人类GIGYF2与GRB10相互作用:对人类疾病的启示。

No evidence that human GIGYF2 interacts with GRB10: implications for human disease.

作者信息

Choi Jung-Hyun, Shpilman Israel, Mahmood Niaz, Farhangmehr Shaghayegh, Braunschweig Ulrich, Cruz Nathalia Gomide, Luo Jun, Ladak Reese Jalal, Pistofidis Angelos, Ragoussis Jiannis, Schmeing T Martin, Jafarnejad Seyed Mehdi, Blencowe Benjamin J, Sonenberg Nahum

机构信息

Rosalind and Morris Goodman Cancer Institute, McGill University, Montreal, Canada.

Department of Biochemistry, McGill University, Montreal, Canada.

出版信息

Life Sci Alliance. 2025 Jun 16;8(9). doi: 10.26508/lsa.202503334. Print 2025 Sep.

Abstract

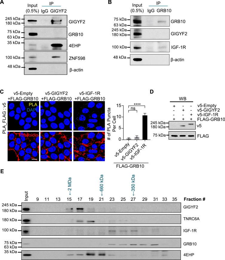
GIGYF2 (growth factor receptor-bound protein 10 [GRB10]-interacting GYF [glycine-tyrosine-phenylalanine] protein 2) reduces mRNA stability and translation via microRNAs, ribosome quality control, and several RNA-binding proteins. GIGYF2 was first identified in mouse cell lines as an interacting partner with GRB10, which binds to the insulin receptor and the insulin-like growth factor receptor 1. Mutations in the human gene were reported in autism. In mouse models, mutations engender several diseases. It was therefore thought that the GIGYF2-associated disease in humans is caused by defective GRB10 signaling. We show here that GIGYF2 does not interact with GRB10 in human cell lines, as determined by co-immunoprecipitation and proximity ligation assays. The lack of interaction is explained by the absence of the critical GYF domain-binding PPGΦ sequence in the human GRB10 protein. These results contrast with the current understanding that a GIGYF2/GRB10 complex is associated with human disease via insulin receptor and insulin-like growth factor receptor 1 signaling and underscore alternative mechanisms responsible for the observed phenotypes associated with mutations in the human gene.

摘要

GIGYF2(生长因子受体结合蛋白10[GRB10]相互作用的GYF[甘氨酸-酪氨酸-苯丙氨酸]蛋白2)通过微小RNA、核糖体质量控制和几种RNA结合蛋白降低mRNA稳定性并抑制翻译。GIGYF2最初在小鼠细胞系中被鉴定为与GRB10的相互作用伴侣,GRB10可与胰岛素受体和胰岛素样生长因子受体1结合。人类基因的突变与自闭症有关。在小鼠模型中,这些突变会引发多种疾病。因此,人们认为人类中与GIGYF2相关的疾病是由GRB10信号缺陷引起的。我们在此表明,通过免疫共沉淀和邻近连接分析确定,GIGYF2在人类细胞系中不与GRB10相互作用。人类GRB10蛋白中缺乏关键的GYF结构域结合PPGΦ序列,这解释了两者缺乏相互作用的原因。这些结果与目前认为GIGYF2/GRB10复合物通过胰岛素受体和胰岛素样生长因子受体1信号传导与人类疾病相关的认识形成对比,并强调了导致观察到的与人类基因中突变相关表型的其他机制。

https://cdn.ncbi.nlm.nih.gov/pmc/blobs/4dae/12171015/39efc20b70c1/LSA-2025-03334_Fig1.jpg

文献AI研究员

20分钟写一篇综述,助力文献阅读效率提升50倍。

立即体验

用中文搜PubMed

大模型驱动的PubMed中文搜索引擎

马上搜索

文档翻译

学术文献翻译模型,支持多种主流文档格式。

立即体验