Suppr超能文献

基于肠道微生物群和代谢组学的牡丹花多酚的降血糖作用

Hypoglycemic effect of peony flowers polyphenols based on gut microbiota and metabolomics.

作者信息

Chen Ling, Wang Xuefang, Ning Erjuan, Zhang Lipan, Li Feifei, Wang Lupeng, Zhu Jie, Zhang Huanan, Wang Tao, Ma Yanni, Wang Wei, Li Xiao

机构信息

Henan Napu Biotechnology Co., Ltd., Zhengzhou, China.

Henan Institute of Business Science Co., Ltd., Zhengzhou, China.

出版信息

Front Nutr. 2025 Jun 2;12:1573865. doi: 10.3389/fnut.2025.1573865. eCollection 2025.

Abstract

INTRODUCTION

Type 2 diabetes mellitus (T2DM), remains a significant global public health concern. Peony has a long history of consumption and medicinal in China, and is rich in polyphenols, flavonoids, polysaccharides, and other components. However, the hypoglycemic activity and underlying mechanism of action of peony flowers polyphenols (PP) remain nebulous. Therefore, we investigate the hypoglycemic effect and mechanism of action of PP on T2DM mice.

METHODS

PP was extracted and isolated from peony flowers ( "Fengdan"), the total polyphenol content (TPC) in PP was determined by the Folin-Ciocalteu method and the contents of 17 components in PP were determined by high-performance liquid chromatography. The high-fat diet (HFD) combined with streptozotocin (STZ) was used to establish T2DM mouse model, and the hypoglycemic effect and mechanism of PP based on gut microbiota and metabolomics were investigated.

RESULTS

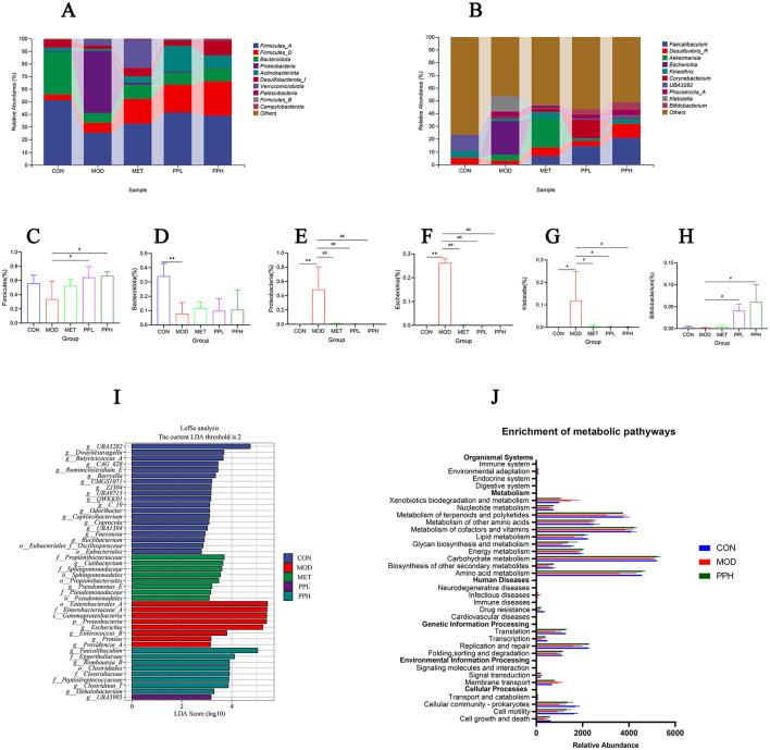
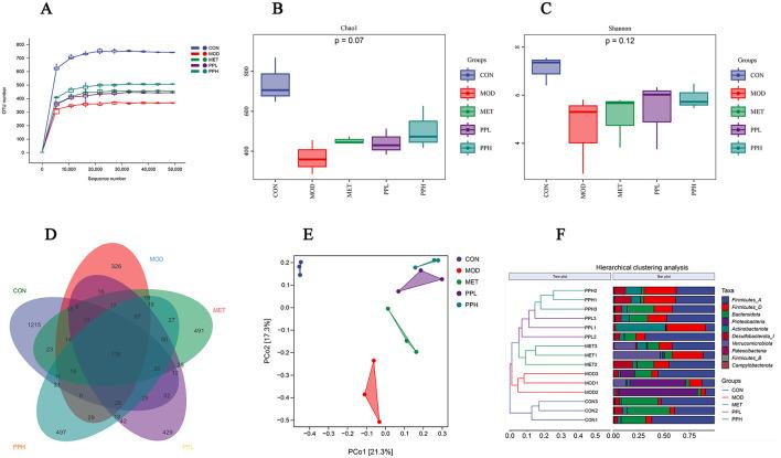
The TPC in PP was 81.13 ± 2.89%. The results showed that after 8 weeks of intragastric administration, PP significantly reduced the fasting blood glucose (FBG) ( < 0.05), serum insulin level ( < 0.05), and insulin resistance index ( < 0.05), improved impaired glucose tolerance, regulated serum liver and kidney function related indicators, significantly increased superoxide dismutase (SOD) and glutathione peroxidase (GSH-PX) levels ( < 0.05), significantly decreased malondialdehyde (MDA) level ( < 0.05) in the liver, and increased the contents of short-chain fatty acids (SCFAs) in the gut of T2DM mice. The results of sequencing showed that PP could alter the gut microbiota of T2DM mice, increase the relative abundance of Firmicutes and Bacteroidota, while decrease the relative abundance of Proteobacteria. Non-targeted metabolomics results showed that the high-dose group of PP (PPH) can reverse the metabolic disorders of metabolite markers induced by T2DM .

CONCLUSIONS

Consequently, PP may play a hypoglycemic role by regulating intestinal flora and amino acid metabolism pathway. The research establishes a foundation for using PP as a functional food to prevent or alleviate type 2 diabetes mellitus.

摘要

引言

2型糖尿病(T2DM)仍然是一个重大的全球公共卫生问题。牡丹在中国有着悠久的食用和药用历史,富含多酚、黄酮类、多糖等成分。然而,牡丹花多酚(PP)的降血糖活性及其潜在作用机制仍不明确。因此,我们研究了PP对T2DM小鼠的降血糖作用及其作用机制。

方法

从牡丹花(“凤丹”)中提取分离PP,采用福林-酚法测定PP中的总多酚含量(TPC),采用高效液相色谱法测定PP中17种成分的含量。采用高脂饮食(HFD)联合链脲佐菌素(STZ)建立T2DM小鼠模型,基于肠道微生物群和代谢组学研究PP的降血糖作用及其机制。

结果

PP中的TPC为81.13±2.89%。结果显示,灌胃8周后,PP显著降低空腹血糖(FBG)(P<0.05)、血清胰岛素水平(P<0.05)和胰岛素抵抗指数(P<0.05),改善糖耐量受损,调节血清肝肾功能相关指标,显著提高肝脏中超氧化物歧化酶(SOD)和谷胱甘肽过氧化物酶(GSH-PX)水平(P<0.05),显著降低丙二醛(MDA)水平(P<0.05),并增加T2DM小鼠肠道中短链脂肪酸(SCFA)的含量。测序结果表明,PP可改变T2DM小鼠的肠道微生物群,增加厚壁菌门和拟杆菌门的相对丰度,同时降低变形菌门的相对丰度。非靶向代谢组学结果显示,PP高剂量组(PPH)可逆转T2DM诱导的代谢物标志物的代谢紊乱。

结论

因此,PP可能通过调节肠道菌群和氨基酸代谢途径发挥降血糖作用。该研究为将PP用作预防或缓解2型糖尿病的功能性食品奠定了基础。

https://cdn.ncbi.nlm.nih.gov/pmc/blobs/80d2/12168364/5cedc3fbda51/fnut-12-1573865-g0001.jpg

文献AI研究员

20分钟写一篇综述,助力文献阅读效率提升50倍。

立即体验

用中文搜PubMed

大模型驱动的PubMed中文搜索引擎

马上搜索

文档翻译

学术文献翻译模型,支持多种主流文档格式。

立即体验