Suppr超能文献

通过炎症和蛋白质-蛋白质相互作用枢纽网络揭示胃癌潜在治疗靶点

Revealing Potential Therapeutic Targets in Gastric Cancer through Inflammation and Protein-Protein Interaction Hub Networks.

作者信息

Wu Wei, Li Guoliang, Chai Lixin, Yin Yating, Xu Xin, Han Chenlun, Liu Hongyong, Cao Yi, Wang Yumiao, Guo Qunhao, Chen Wenxuan, Wang Peter, Pan Zhijian

机构信息

Department of Gastrointestinal Hepatobiliary Surgery, The Affiliated Hospital of Hangzhou Normal University, Hangzhou City, China.

Department of Medicine, Beijing Zhongwei Research Center, Biological and Translational Medicine, Beijing, 100161, China.

出版信息

J Cancer. 2025 Jun 12;16(8):2720-2736. doi: 10.7150/jca.112218. eCollection 2025.

Abstract

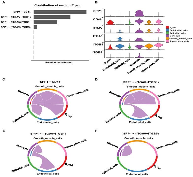
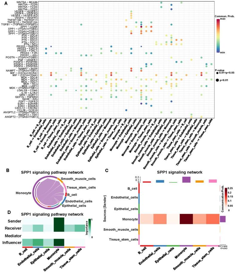
Gastric cancer (GC) ranks second in incidence and mortality among digestive system cancer, following colorectal cancer. Currently treatment options are limited, and the prognosis for GC remains poor. Four bulk RNA sequencing (RNA-seq) datasets and two single-cell RNA sequencing (scRNA-seq) datasets were downloaded from the Gene Expression Omnibus (GEO) database. Initially, we identified differentially expressed genes (DEGs). The intersection list of inflammatory response-related DEGs (IRR-DEGs) was utilized for enrichment analyses. Hub genes were extracted from the protein-protein interaction (PPI) network of DEGs, exploring their expression in the context of scRNA-seq landscapes and cell-cell communication. IRR hub DEGs were identified, and pathway and receptor-ligand pairs were analyzed at this gene level. The analysis identified 69 DEGs in GC. Among these, 8 IRR-DEGs (SPP1, TIMP1, SERPINF1, TNFAIP6, LGALS1, LY6E, MSR1, and SELE) were closely associated with 19 types of immune cells and various lymphocytes. Of the 12 hub genes (SPP1, TIMP1, FSTL1, THY1, COL4A1, FBN1, ASPN, COL10A1, COL5A1, THBS2, LUM, and SPARC), their expression is significantly enhanced in stem cells, primarily involving communication with monocytes, and four prognostic-related genes were discovered. Two IRR hub DEGs indicated that the SPP1 signaling pathway, specifically the SPP1-CD44 ligand-receptor pairs, plays a critical role. We have collectively identified 18 genes that could serve as biomarkers for future GC targeting. The discovery of the SPP1-CD44 ligand-receptor axis not only elucidates a novel inflammatory signaling pathway driving tumor progression, but also provides a potential therapeutic target for disrupting cancer-stromal interactions. Importantly, these biomarkers lay the foundation for developing precision immunotherapies that target the inflammatory-immune axis in GC management.

摘要

胃癌(GC)在消化系统癌症的发病率和死亡率中位列第二,仅次于结直肠癌。目前,治疗选择有限,胃癌的预后仍然很差。从基因表达综合数据库(GEO)下载了四个批量RNA测序(RNA-seq)数据集和两个单细胞RNA测序(scRNA-seq)数据集。最初,我们鉴定了差异表达基因(DEG)。炎症反应相关差异表达基因(IRR-DEG)的交集列表用于富集分析。从DEG的蛋白质-蛋白质相互作用(PPI)网络中提取枢纽基因,在scRNA-seq景观和细胞-细胞通讯的背景下探索它们的表达。鉴定出IRR枢纽DEG,并在该基因水平分析通路和受体-配体对。分析在胃癌中鉴定出69个DEG。其中,8个IRR-DEG(SPP1、TIMP1、SERPINF1、TNFAIP6、LGALS1、LY6E、MSR1和SELE)与19种免疫细胞和各种淋巴细胞密切相关。在12个枢纽基因(SPP1、TIMP1、FSTL1、THY1、COL4A1、FBN1、ASPN、COL10A1、COL5A1、THBS2、LUM和SPARC)中,它们在干细胞中的表达显著增强,主要涉及与单核细胞的通讯,并发现了四个与预后相关的基因。两个IRR枢纽DEG表明SPP1信号通路,特别是SPP1-CD44配体-受体对,起着关键作用。我们总共鉴定出18个基因,可作为未来胃癌靶向治疗的生物标志物。SPP1-CD44配体-受体轴的发现不仅阐明了一种驱动肿瘤进展的新型炎症信号通路,还为破坏癌症-基质相互作用提供了潜在的治疗靶点。重要的是,这些生物标志物为开发针对胃癌管理中炎症-免疫轴的精准免疫疗法奠定了基础。

https://cdn.ncbi.nlm.nih.gov/pmc/blobs/7a9b/12170991/08ff6cfeb78e/jcav16p2720g001.jpg

文献AI研究员

20分钟写一篇综述,助力文献阅读效率提升50倍。

立即体验

用中文搜PubMed

大模型驱动的PubMed中文搜索引擎

马上搜索

文档翻译

学术文献翻译模型,支持多种主流文档格式。

立即体验