Suppr超能文献

一种用于多发性骨髓瘤的单核细胞驱动的预后模型:多组学与机器学习见解

A Monocyte-Driven Prognostic Model for Multiple Myeloma: Multi-Omics and Machine Learning Insights.

作者信息

Xie Linzhi, Gao Meng, Tan Shiming, Zhou Yi, Liu Jing, Wang Liwen, Li Xin

机构信息

Department of Hematology, Third Xiangya Hospital, Central South University, Changsha, Hunan, People's Republic of China.

Department of Blood Transfusion, Third Xiangya Hospital, Central South University, Changsha, Hunan, People's Republic of China.

出版信息

Blood Lymphat Cancer. 2025 Jun 16;15:21-37. doi: 10.2147/BLCTT.S517354. eCollection 2025.

Abstract

BACKGROUND

Multiple myeloma (MM) is a haematological malignancy, driven by complex interactions between tumor and immune cells. Nevertheless, the overall pattern of immune cells and MM pathogenesis within the bone marrow tumor microenvironment (BM-TME) remains underexplored.

METHODS AND RESULTS

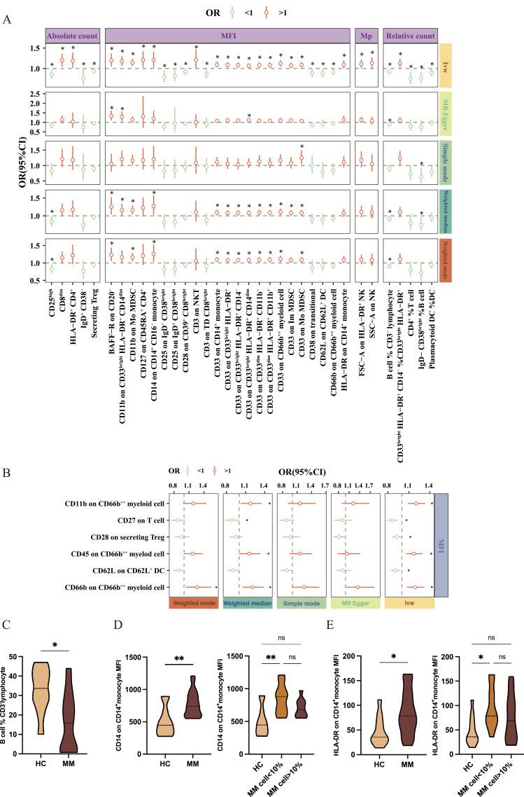
Firstly, we performed Mendelian Randomization analysis for 731 immunocyte phenotypes and MM, identifying 21 immune traits significantly associated with increased MM risk (OR>1, P<0.05). Flow cytometry analysis confirmed that the MFI of CD14 (p<0.01) and HLA-DR (p<0.05) on CD14 monocytes was significantly elevated in early-stage MM. Secondly, we analyzed monocytes gene characteristics in the MM BM-TME via scRNA-seq, identifying 1,447 differentially expressed genes (moDEGs) (p<0.05). Subsequently, based on 482 prognostic moDEGs, we developed and validated an optimal model, termed the Monocyte-related Gene Prognostic Signature (MGPS), by integrating 101 predictive models generated from 10 machine learning algorithms across multiple transcriptome sequencing datasets. MGPS was found to be an independent prognostic factor for MM (HR 2.72, 95% CI: 1.84-4.0, p<0.001), and the MGPS-based nomogram exhibits robust and reliable predictive performances. Next, MM patients with the low MGPS score exhibiting significantly better overall survival (OS) than the high MGPS score (p<0.0001). Finally, we evaluated the predictive value of MGPS for treatment response and explored its molecular mechanisms. Results indicated that low-risk patients are more likely to benefit from immunotherapy, while a high MGPS score reflects cellular functional impairment.

CONCLUSION

Our findings reveal a complex interplay between immune cells and MM. Through multi-omics analyses and machine learning algorithms, we established a robust monocyte-related prognostic signature. By identifying high-risk patients, MGPS may help refine treatment strategies, such as intensifying immunomodulatory therapies, potentially improving survival and immunotherapy outcomes for MM patients.

摘要

背景

多发性骨髓瘤(MM)是一种血液系统恶性肿瘤,由肿瘤细胞与免疫细胞之间的复杂相互作用驱动。然而,骨髓肿瘤微环境(BM-TME)中免疫细胞的整体格局及MM发病机制仍未得到充分研究。

方法与结果

首先,我们对731种免疫细胞表型与MM进行了孟德尔随机化分析,确定了21种与MM风险增加显著相关的免疫特征(OR>1,P<0.05)。流式细胞术分析证实,早期MM患者中CD14单核细胞上CD14(p<0.01)和HLA-DR(p<0.05)的平均荧光强度(MFI)显著升高。其次,我们通过单细胞RNA测序(scRNA-seq)分析了MM BM-TME中的单核细胞基因特征,确定了1447个差异表达基因(moDEGs)(p<0.05)。随后,基于482个预后moDEGs,我们通过整合从多个转录组测序数据集的10种机器学习算法生成的101个预测模型,开发并验证了一个最佳模型,称为单核细胞相关基因预后特征(MGPS)。发现MGPS是MM的独立预后因素(HR 2.72,95%CI:1.84-4.0,p<0.001),基于MGPS的列线图具有强大且可靠的预测性能。接下来,MGPS评分低的MM患者的总生存期(OS)显著优于评分高的患者(p<0.0001)。最后,我们评估了MGPS对治疗反应的预测价值,并探索了其分子机制。结果表明,低风险患者更可能从免疫治疗中获益,而高MGPS评分反映细胞功能受损。

结论

我们的研究结果揭示了免疫细胞与MM之间的复杂相互作用。通过多组学分析和机器学习算法,我们建立了一个强大的单核细胞相关预后特征。通过识别高危患者,MGPS可能有助于优化治疗策略,如加强免疫调节治疗, potentially improving survival and immunotherapy outcomes for MM patients.(原文此处表述不太准确,推测是想说“可能改善MM患者的生存率和免疫治疗效果”)

https://cdn.ncbi.nlm.nih.gov/pmc/blobs/0579/12180464/0d2a93d59dbe/BLCTT-15-21-g0001.jpg

文献AI研究员

20分钟写一篇综述,助力文献阅读效率提升50倍。

立即体验

用中文搜PubMed

大模型驱动的PubMed中文搜索引擎

马上搜索

文档翻译

学术文献翻译模型,支持多种主流文档格式。

立即体验