Suppr超能文献

尾部摆动的适应性意义:对欧洲野兔的一项测试()。

The Adaptive Significance of Tail-Flagging: A Test in European Rabbits ().

作者信息

Huang Yuqian, Sparke Reuben Evan, Caro Tim

机构信息

School of Biological Sciences University of Bristol Bristol UK.

Center for Population Biology University of California Davis California USA.

出版信息

Ecol Evol. 2025 Jun 21;15(6):e71632. doi: 10.1002/ece3.71632. eCollection 2025 Jun.

Abstract

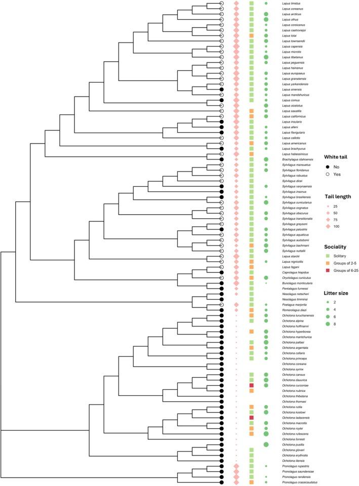
Mammals are typically characterised by dull brown or grey colouration for camouflage, yet a number of species exhibit striking white underparts, including the underside of the tail, which can be facultatively displayed when the tail is raised. Nonetheless, the adaptive significance of raising a white tail by mammals is poorly understood. To investigate this, we observed 2169 escape events from wild European rabbits (), using human approaches, taxidermy predator models (fox, marten) and live buzzard attacks and tested seven hypotheses, including alarm signalling, quality advertisement and confusion effect. We further conducted phylogenetic comparative methods across Lagomorphs to examine whether the evolution of white tails is associated with ecological and social traits. We found that tail-flagging is complex, conveying rather different information at distinct stages of predator encounters. Before escape, exposing the underside of the white tail seems to be an alarm signal to warn conspecifics. During escape, however, there was some evidence that it could serve as a quality advertisement signal to deter predator pursuit. It is also possible that in high local density populations, tail-flagging behaviour could confuse predators. We could categorically reject vigilance advertisement, perception advertisement and group cohesion as explanations for this behaviour. The study sheds light on the evolutionary significance of conspicuous undersides in mammals and highlights the surprising complexity of signalling behaviours in predator-prey interactions.

摘要

哺乳动物通常具有暗淡的棕色或灰色体色用于伪装,但许多物种的腹部,包括尾巴下面,呈现出醒目的白色,当尾巴竖起时,白色部分可以选择性地展示出来。尽管如此,哺乳动物竖起白色尾巴的适应性意义仍知之甚少。为了研究这一问题,我们观察了2169次野生欧洲野兔的逃脱事件,采用人类接近、标本捕食者模型(狐狸、貂)和活秃鹰攻击的方式,并测试了七个假设,包括警报信号、质量广告和混淆效应。我们还对兔形目动物进行了系统发育比较方法,以研究白色尾巴的进化是否与生态和社会特征有关。我们发现,摇尾行为很复杂,在与捕食者遭遇的不同阶段传达相当不同的信息。在逃脱之前,露出白色尾巴的下面似乎是一种警报信号,用来警告同种个体。然而,在逃脱过程中,有一些证据表明它可以作为一种质量广告信号来阻止捕食者的追捕。在当地高密度种群中,摇尾行为也有可能迷惑捕食者。我们可以明确排除警戒广告、感知广告和群体凝聚力作为这种行为的解释。这项研究揭示了哺乳动物显眼腹部的进化意义,并突出了捕食者 - 猎物相互作用中信号行为令人惊讶的复杂性。

https://cdn.ncbi.nlm.nih.gov/pmc/blobs/89ea/12181754/70d437d8dd68/ECE3-15-e71632-g003.jpg

文献AI研究员

20分钟写一篇综述,助力文献阅读效率提升50倍。

立即体验

用中文搜PubMed

大模型驱动的PubMed中文搜索引擎

马上搜索

文档翻译

学术文献翻译模型,支持多种主流文档格式。

立即体验