Suppr超能文献

羟基红花黄色素A减轻非酒精性脂肪性肝病小鼠肝脏的氧化应激和炎症损伤并调节肠道微生物群。

Hydroxysafflor yellow A alleviates oxidative stress and inflammatory damage in the livers of mice with nonalcoholic fatty liver disease and modulates gut microbiota.

作者信息

Wu Liang, Dong Xueyun, Sun Wen, Jiajun Tan, Ali Asmaa, He Jiayuan, Wang Pingping

机构信息

Department of Laboratory Medicine, School of Medicine, Jiangsu University, Zhenjiang, China.

Department of Laboratory Medicine, Taizhou Second People's Hospital, Taizhou, China.

出版信息

Front Pharmacol. 2025 Jun 6;16:1568608. doi: 10.3389/fphar.2025.1568608. eCollection 2025.

Abstract

INTRODUCTION

Hydroxysafflor yellow A (HSYA), its primary bioactive metabolite of . (safflower), has shown therapeutic potential in various inflammatory diseases. However, its role in alleviating inflammation and oxidative stress in non-alcoholic fatty liver disease (NAFLD) remains unclear. This study investigates the therapeutic effects of HSYA in mice with NAFLD, focusing on its impact on gut microbiota and serum non-targeted metabolomics to elucidate the mechanisms underlying its efficacy.

METHODS

NAFLD was induced in mice using a high-fat diet (HFD), followed by intragastric administration of hydroxysafflor yellow A (HSYA). Serum levels of alanine aminotransferase (ALT), aspartate aminotransferase (AST), total cholesterol (TC), and triglycerides (TG) were quantified to evaluate liver function and lipid metabolism. Oxidative stress markers, including superoxide dismutase (SOD) activity and malondialdehyde (MDA) concentration, were also assessed. The pro-inflammatory cytokines IL-6, TNF-α, and IL-1β in serum were measured using ELISA. The hepatic expression of NLRP3 inflammasome and its downstream effector, Caspase-1, was analyzed by Western blot. Histopathological examination of liver tissues was performed using hematoxylin and eosin (H&E) staining to evaluate structural damage. Furthermore, alterations in the gut microbiota composition were characterized via 16S rDNA sequencing of fecal samples. Untargeted metabolomics was conducted to identify serum metabolic variations and elucidate enriched metabolic pathways associated with HSYA treatment.

RESULTS

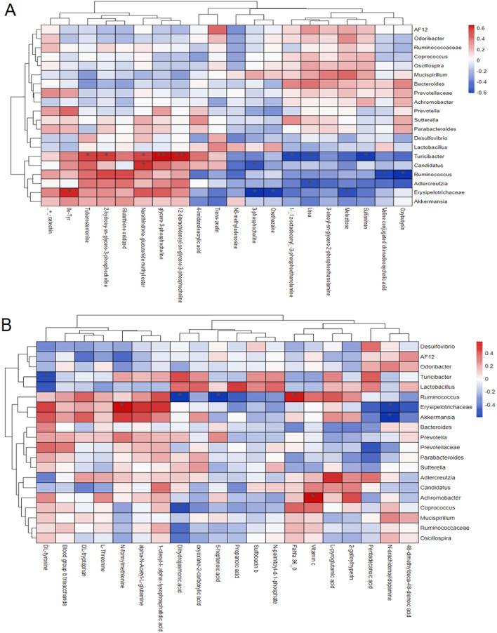
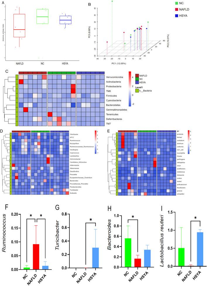
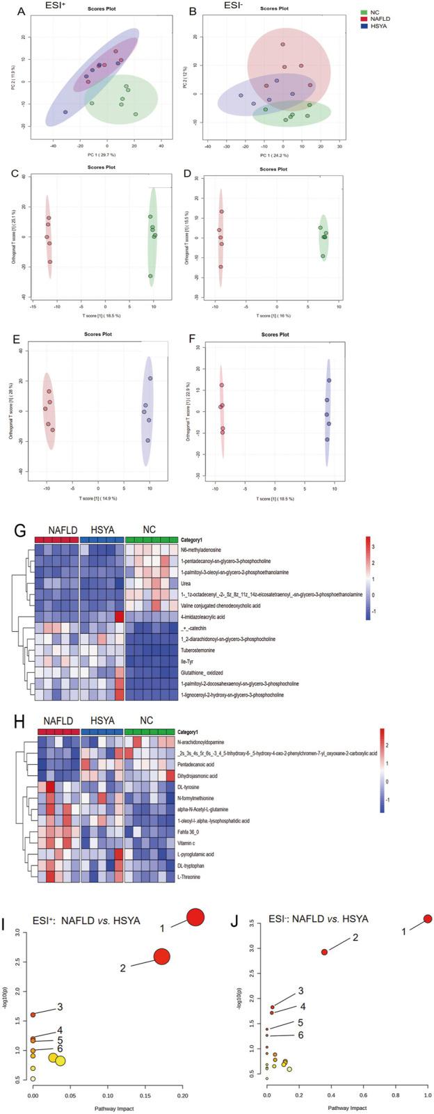
HSYA significantly inhibited HFD-induced weight gain and alleviated liver inflammation. It reduced serum levels of alanine aminotransferase (ALT), aspartate aminotransferase (AST) and triglycerides (TG) ( < 0.05). HSYA administration decreased hepatic mRNA and protein expression of nucleotide binding oligomerization domain like receptor protein 3 (NLRP3), Caspase-1 and interleukin - 1β (IL-1β) while increasing superoxide dismutase (SOD) activity ( < 0.05). Gut microbiota analysis revealed a significant increase in the abundance of , while a reduction of . Serum metabolomics identified a reduction in inflammation-associated metabolites, such as phenylalanine and tyrosine, alongside enhanced phenylalanine and tyrosine biosynthesis pathways.

DISCUSSION

HSYA demonstrates potent anti-inflammatory and antioxidant effects, effectively mitigating liver inflammation and oxidative stress in NAFLD mice. Its therapeutic mechanisms may involve modulating gut microbiota and regulating serum phenylalanine and tyrosine metabolism, offering insights into its potential as a treatment for NAFLD.

摘要

引言

羟基红花黄色素A(HSYA)是红花的主要生物活性代谢产物,已在多种炎症性疾病中显示出治疗潜力。然而,其在非酒精性脂肪性肝病(NAFLD)中减轻炎症和氧化应激的作用仍不清楚。本研究调查了HSYA对NAFLD小鼠的治疗效果,重点关注其对肠道微生物群和血清非靶向代谢组学的影响,以阐明其疗效的潜在机制。

方法

使用高脂饮食(HFD)诱导小鼠患NAFLD,随后对其进行羟基红花黄色素A(HSYA)灌胃。定量测定血清中丙氨酸氨基转移酶(ALT)、天冬氨酸氨基转移酶(AST)、总胆固醇(TC)和甘油三酯(TG)的水平,以评估肝功能和脂质代谢。还评估了氧化应激标志物,包括超氧化物歧化酶(SOD)活性和丙二醛(MDA)浓度。使用酶联免疫吸附测定法(ELISA)检测血清中促炎细胞因子IL-6、TNF-α和IL-1β。通过蛋白质免疫印迹法分析肝脏中NLRP3炎性小体及其下游效应物Caspase-1的表达。使用苏木精和伊红(H&E)染色对肝组织进行组织病理学检查,以评估结构损伤。此外,通过粪便样本的16S rDNA测序来表征肠道微生物群组成的变化。进行非靶向代谢组学分析以鉴定血清代谢变化,并阐明与HSYA治疗相关的富集代谢途径。

结果

HSYA显著抑制HFD诱导的体重增加并减轻肝脏炎症。它降低了血清中丙氨酸氨基转移酶(ALT)、天冬氨酸氨基转移酶(AST)和甘油三酯(TG)的水平(P<0.05)。给予HSYA可降低肝脏中核苷酸结合寡聚化结构域样受体蛋白3(NLRP3)、Caspase-1和白细胞介素-1β(IL-1β)的mRNA和蛋白表达,同时增加超氧化物歧化酶(SOD)活性(P<0.05)。肠道微生物群分析显示,[具体菌属1]的丰度显著增加,而[具体菌属2]减少。血清代谢组学确定炎症相关代谢物如苯丙氨酸和酪氨酸减少,同时苯丙氨酸和酪氨酸生物合成途径增强。

讨论

HSYA具有强大的抗炎和抗氧化作用,可有效减轻NAFLD小鼠的肝脏炎症和氧化应激。其治疗机制可能涉及调节肠道微生物群和调节血清苯丙氨酸和酪氨酸代谢,为其作为NAFLD治疗药物的潜力提供了见解。

https://cdn.ncbi.nlm.nih.gov/pmc/blobs/34a3/12179081/538d9d35e4f8/fphar-16-1568608-g001.jpg

文献AI研究员

20分钟写一篇综述,助力文献阅读效率提升50倍。

立即体验

用中文搜PubMed

大模型驱动的PubMed中文搜索引擎

马上搜索

文档翻译

学术文献翻译模型,支持多种主流文档格式。

立即体验