Suppr超能文献

EPHB1蛋白通过磷酸化GSK3B和激活EPHB1-GSK3B-SMAD3信号通路促进前列腺腺癌进展。

EPHB1 Protein Promoted the Progression of Prostate Adenocarcinoma Through Phosphorylating GSK3B and Activating EPHB1-GSK3B-SMAD3 Pathway.

作者信息

Xu Bohan, Lin Shen, Yang Kai

机构信息

Department of Urology, The First Affiliated Hospital, Zhejiang University School of Medicine, Hangzhou, China.

Cancer Center, Zhejiang University, Hangzhou, China.

出版信息

Hum Mutat. 2025 Jun 12;2025:4961883. doi: 10.1155/humu/4961883. eCollection 2025.

Abstract

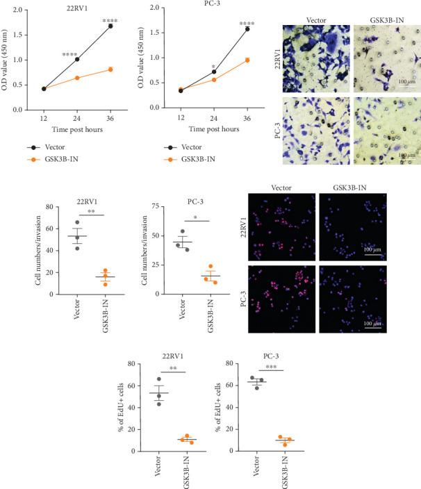
The apoptosis affected the prostate adenocarcinoma (PRAD); we aimed to explore the potential pathogenesis of high-risk patients based on the apoptosis features. The RNA-seq data of patients and apoptosis genes were used for apoptosis score calculation via "GSVA" package; then, the weighted gene coexpression network analysis (WGCNA) and Lasso algorithm were performed for a RiskScore model. After that, the "maftools" package was applied for the somatic mutation analysis. By combining the Kaplan-Meier (KM) survival curves in order to compare the prognosis of different subgroups of patients, Cell Counting Kit-8 (CCK-8), EdU staining, and Transwell assays were performed. Protein expression was measured using western blotting. Finally, the activity of PRAD cells in macrophage polarization was detected using coculture and immunofluorescence assays. The PRAD samples had significantly lower apoptosis scores, and the RiskScore supported the risk stratification of patients. In somatic mutation analysis, and from the top six mutant genes were overexpressed in 22RV1 and PC-3 tumor cells, and low levels of indicated a better prognosis. Overexpression or knockdown of affected cell viability, proliferation, and invasion. We found that high expression of interacting with GSK3B protein promoted the expression of in 22RV1 cells with high levels of antiapoptotic and invasion markers (, , and ). Importantly, and knockdown inhibited activation and promoted proapoptotic features, accompanied by a reduction in macrophage M2 polarization. This study revealed that plays a pivotal role in activating the EPHB1-GSK3B-SMAD3 pathway to facilitate PRAD progression.

摘要

细胞凋亡影响前列腺腺癌(PRAD);我们旨在基于细胞凋亡特征探索高危患者的潜在发病机制。利用患者的RNA测序数据和细胞凋亡基因,通过“GSVA”软件包计算细胞凋亡评分;然后,进行加权基因共表达网络分析(WGCNA)和套索算法以构建风险评分模型。之后,应用“maftools”软件包进行体细胞突变分析。通过结合Kaplan-Meier(KM)生存曲线以比较不同亚组患者的预后,进行了细胞计数试剂盒-8(CCK-8)、EdU染色和Transwell实验。使用蛋白质印迹法检测蛋白质表达。最后,通过共培养和免疫荧光实验检测PRAD细胞在巨噬细胞极化中的活性。PRAD样本的细胞凋亡评分显著较低,且风险评分支持患者的风险分层。在体细胞突变分析中,22RV1和PC-3肿瘤细胞中前六个突变基因中的[具体基因1]和[具体基因2]过表达,而[具体基因3]水平较低表明预后较好。[具体基因4]的过表达或敲低影响细胞活力、增殖和侵袭。我们发现,在具有高水平抗凋亡和侵袭标志物([具体标志物1]、[具体标志物2]和[具体标志物3])的22RV1细胞中,与GSK3B蛋白相互作用的[具体基因5]高表达促进了[具体基因6]的表达。重要的是,[具体基因7]和[具体基因8]的敲低抑制了[具体基因9]的激活并促进了促凋亡特征,同时伴随着巨噬细胞M2极化的减少。本研究表明,[具体基因10]在激活EPHB1-GSK3B-SMAD3通路以促进PRAD进展中起关键作用。

https://cdn.ncbi.nlm.nih.gov/pmc/blobs/c4b6/12178783/8fd983611522/HUMU2025-4961883.001.jpg

文献AI研究员

20分钟写一篇综述,助力文献阅读效率提升50倍。

立即体验

用中文搜PubMed

大模型驱动的PubMed中文搜索引擎

马上搜索

文档翻译

学术文献翻译模型,支持多种主流文档格式。

立即体验