Suppr超能文献

PCMT1 通过调控 PI3K/AKT/GSK-3β 通路调节前列腺癌细胞的迁移、侵袭和凋亡。

PCMT1 regulates the migration, invasion, and apoptosis of prostate cancer through modulating the PI3K/AKT/GSK-3β pathway.

机构信息

Department of Urology, Renmin Hospital of Wuhan University, Wuhan 430060, China.

Department of Urology, Jingzhou Central Hospital, Jingzhou 434020, China.

出版信息

Aging (Albany NY). 2023 Oct 27;15(20):11654-11671. doi: 10.18632/aging.205152.

Abstract

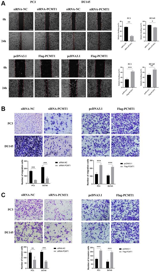
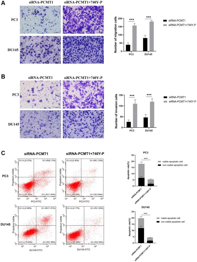
Protein L-isoaspartate (D-aspartate) O-methyltransferase (PCMT1) is a repair enzyme that catalyzes the conversion of isomerized aspartic acid (iso-Asp) residues into their normal structure, thereby restoring the configuration and function of proteins. Studies have shown that PCMT1 is overexpressed in several tumors and affects patients' prognosis. However, there are few reports on the role of PCMT1 in prostate cancer (PCa). In the present research, with the assistance of The Cancer Genome Atlas Program (TCGA) database, we found that PCMT1 was overexpressed in PCa tissues. The results of quantitative reverse transcription-polymerase chain reaction (qRT-PCR), western blot and immunohistochemistry staining also showed that PCMT1 expression was significantly increased in PCa tissues and cell lines. In PCa clinical samples, PCMT1 expression was closely related to Gleason score, clinical stage, lymph node metastasis and bone metastasis. The experiments of overexpression and knockdown of PCMT1 or showed that PCMT1 can significantly promote the proliferation, migration and invasion of PCa cells, inhibit cell apoptosis, and promote the growth of PCa. We furthermore confirmed that PCMT1 regulated the migration, invasion and apoptosis of PCa cells by modulating the phosphatidylinositol 3-kinase/AKT kinase/glycogen-synthase kinase-3β (PI3K/AKT/GSK-3β) signaling pathway. Collectively, PCMT1 plays a cancer-facilitative role in PCa by promoting the proliferation, migration and invasion of PCa cells, and inhibiting apoptosis. Therefore, PCMT1 is considered to represent a novel target for treating PCa.

摘要

蛋白质 L-异天冬氨酸(D-天冬氨酸)O-甲基转移酶(PCMT1)是一种修复酶,可催化异构天冬氨酸(iso-Asp)残基转化为正常结构,从而恢复蛋白质的构象和功能。研究表明,PCMT1 在几种肿瘤中过表达,并影响患者的预后。然而,关于 PCMT1 在前列腺癌(PCa)中的作用的报道很少。在本研究中,借助癌症基因组图谱计划(TCGA)数据库,我们发现 PCMT1 在 PCa 组织中过表达。定量逆转录-聚合酶链反应(qRT-PCR)、western blot 和免疫组织化学染色的结果也表明,PCMT1 在 PCa 组织和细胞系中的表达显著增加。在 PCa 临床样本中,PCMT1 表达与 Gleason 评分、临床分期、淋巴结转移和骨转移密切相关。过表达和敲低 PCMT1 的实验表明,PCMT1 可显著促进 PCa 细胞的增殖、迁移和侵袭,抑制细胞凋亡,并促进 PCa 的生长。我们进一步证实,PCMT1 通过调节磷酸肌醇 3-激酶/蛋白激酶 B/糖原合成酶激酶-3β(PI3K/AKT/GSK-3β)信号通路调节 PCa 细胞的迁移、侵袭和凋亡。总之,PCMT1 通过促进 PCa 细胞的增殖、迁移和侵袭,抑制凋亡,在 PCa 中发挥促进癌症的作用。因此,PCMT1 被认为是治疗 PCa 的一个新靶点。

https://cdn.ncbi.nlm.nih.gov/pmc/blobs/e559/10637816/51582e5667c3/aging-15-205152-g001.jpg

文献AI研究员

20分钟写一篇综述,助力文献阅读效率提升50倍。

立即体验

用中文搜PubMed

大模型驱动的PubMed中文搜索引擎

马上搜索

文档翻译

学术文献翻译模型,支持多种主流文档格式。

立即体验