Suppr超能文献

PCMT1 是肝癌中与肿瘤进展和免疫浸润相关的潜在靶点。

PCMT1 is a potential target related to tumor progression and immune infiltration in liver cancer.

机构信息

Department of Radiology, Third Xiangya Hospital, Central South University, Changsha, 410000, China.

Department of Gastrointestinal Surgery, Third Xiangya Hospital, Central South University, Changsha, China.

出版信息

Eur J Med Res. 2023 Aug 18;28(1):289. doi: 10.1186/s40001-023-01216-1.

Abstract

BACKGROUND

Liver cancer is a prevalent and deadly form of cancer with high incidence and mortality rates. The PCMT1 protein has been linked to cell anti-apoptosis and tumor metastasis, but its significance in liver hepatocellular carcinoma (LIHC) remains largely unexplored.

METHODS

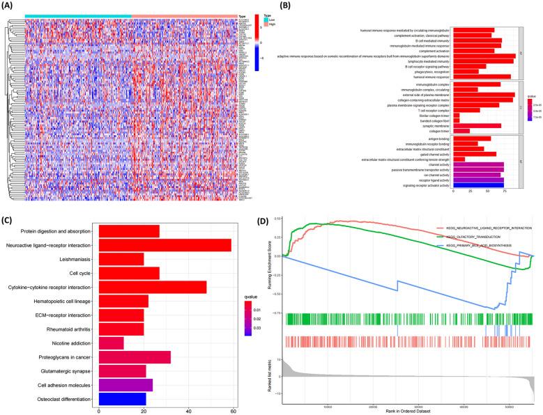
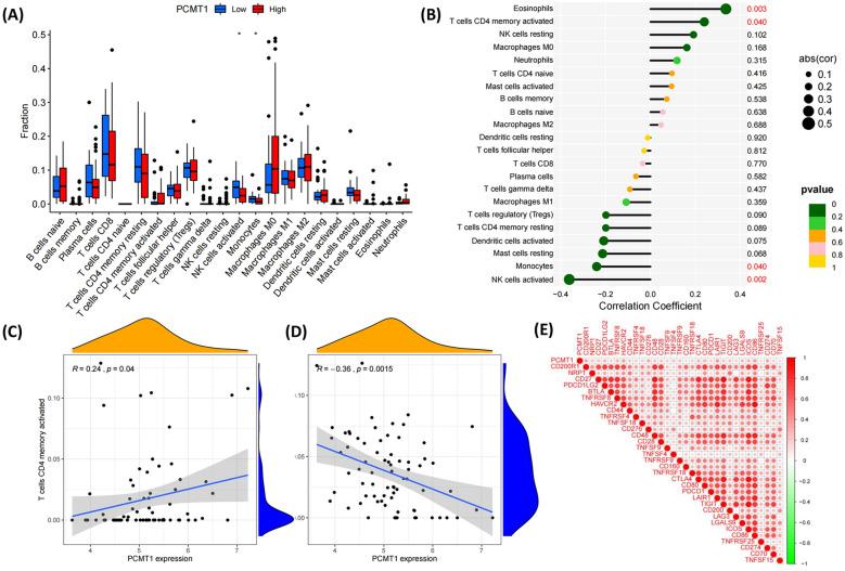
We conducted a pan-cancer analysis to examine the expression differences of PCMT1. Kaplan-Meier curves were employed to assess the prognostic impact of PCMT1 on LIHC patients, and we investigated the association between PCMT1 and clinical features, which we validated using a GEO therapeutic dataset. Gene enrichment analysis helped identify signaling pathways associated with PCMT1 expression. Moreover, we evaluated the relationship between PCMT1 and immune cell infiltration, as well as the differences in gene mutations between high-expression and low-expression groups. In vitro and in vivo experiments were performed to assess the effect of PCMT1 on tumor cell lines and mouse tumor models, and potential pathways were explored through gene sequencing.

RESULT

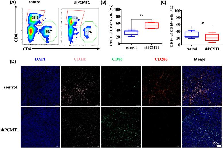
PCMT1 is highly expressed in most tumors and exhibits a significant association with prognosis in LIHC patients. Pathway enrichment analysis revealed that PCMT1 is involved in cell cycle regulation, immunity, and other processes. Further immune analysis demonstrated that high expression of PCMT1 could reduce tumor-killing immune cell infiltration. In vitro experiments indicated that PCMT1 knockdown could inhibit cancer cell proliferation and migration while promoting apoptosis. In vivo experiments showed that PCMT1 knockdown significantly reduced tumor growth rate, enhanced CD8+T cell infiltration, and increased caspase-3 expression in the tumor area. Gene sequencing suggested that PCMT1 may function through the PI3K-AKT pathway.

CONCLUSION

Our findings suggest that PCMT1 acts as a promoter of liver cancer progression and may serve as a novel prognostic indicator and therapeutic target for patients with LIHC.

摘要

背景

肝癌是一种常见且致命的癌症,发病率和死亡率都很高。PCMT1 蛋白与细胞抗凋亡和肿瘤转移有关,但它在肝细胞肝癌(LIHC)中的意义在很大程度上仍未得到探索。

方法

我们进行了泛癌症分析,以检查 PCMT1 的表达差异。Kaplan-Meier 曲线用于评估 PCMT1 对 LIHC 患者的预后影响,我们还研究了 PCMT1 与临床特征之间的关联,我们使用 GEO 治疗数据集进行了验证。基因富集分析有助于确定与 PCMT1 表达相关的信号通路。此外,我们评估了 PCMT1 与免疫细胞浸润之间的关系,以及高表达和低表达组之间基因突变的差异。进行了体外和体内实验,以评估 PCMT1 对肿瘤细胞系和小鼠肿瘤模型的影响,并通过基因测序探索潜在途径。

结果

PCMT1 在大多数肿瘤中高表达,与 LIHC 患者的预后显著相关。通路富集分析显示,PCMT1 参与细胞周期调节、免疫等过程。进一步的免疫分析表明,PCMT1 高表达可减少杀伤肿瘤免疫细胞的浸润。体外实验表明,PCMT1 敲低可抑制癌细胞增殖和迁移,同时促进细胞凋亡。体内实验表明,PCMT1 敲低可显著降低肿瘤生长速度,增强肿瘤区域的 CD8+T 细胞浸润,增加 caspase-3 表达。基因测序表明,PCMT1 可能通过 PI3K-AKT 通路发挥作用。

结论

我们的研究结果表明,PCMT1 是肝癌进展的促进因子,可能作为 LIHC 患者的一种新的预后指标和治疗靶点。

https://cdn.ncbi.nlm.nih.gov/pmc/blobs/e191/10436427/6edaaf970a4e/40001_2023_1216_Fig1_HTML.jpg

文献AI研究员

20分钟写一篇综述,助力文献阅读效率提升50倍。

立即体验

用中文搜PubMed

大模型驱动的PubMed中文搜索引擎

马上搜索

文档翻译

学术文献翻译模型,支持多种主流文档格式。

立即体验