Suppr超能文献

美国婴儿体内双歧杆菌缺乏导致普遍的肠道菌群失调。

Bifidobacterium deficit in United States infants drives prevalent gut dysbiosis.

作者信息

Jarman John B, Torres Pedro J, Stromberg Sean, Sato Hirokazu, Stack Caroline, Ladrillono Angelica, Pace Shannon, Jimenez Natalia Livier, Haselbeck Robert J, Insel Richard, Van Dien Stephen, Culler Stephanie J

机构信息

Persephone Biosciences, San Diego, CA, USA.

Department of Pediatrics, University of Rochester School of Medicine and Dentistry, Rochester, NY, USA.

出版信息

Commun Biol. 2025 Jun 24;8(1):867. doi: 10.1038/s42003-025-08274-7.

Abstract

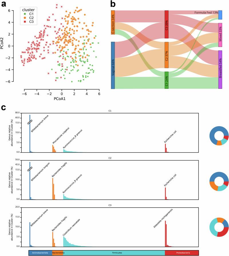
The composition of the infant gut microbiome is critical to immune development and noncommunicable disease (NCD) trajectory. However, a comprehensive evaluation of the infant gut microbiome in the United States is lacking. The My Baby Biome study, designed to address this knowledge gap, evaluated the gut microbiomes of 412 infants (representative of U.S. demographic diversity) using metagenomics and metabolomics. Regardless of birth mode and/or feeding method, widespread Bifidobacterium deficit was observed, with approximately 25% of U.S. infants lacking detectable Bifidobacterium. Bifidobacterium-dominant microbiomes exhibit distinct features when compared to microbiomes with other dominant microbial compositions including reduced antimicrobial resistance and virulence factor genes, altered carbohydrate utilization pathways, and altered metabolic signatures. In C-section birth infants, Bifidobacterium tended to be replaced in the human milk oligosaccharide utilization niche with potentially pathogenic species. Longitudinal health outcomes from these infants suggest that the disappearance of key Bifidobacterium may contribute to the development of atopy.

摘要

婴儿肠道微生物群的组成对免疫发育和非传染性疾病(NCD)轨迹至关重要。然而,美国缺乏对婴儿肠道微生物群的全面评估。“我的宝宝微生物群”研究旨在填补这一知识空白,使用宏基因组学和代谢组学评估了412名婴儿(代表美国人口统计学多样性)的肠道微生物群。无论出生方式和/或喂养方式如何,均观察到广泛的双歧杆菌缺乏,约25%的美国婴儿检测不到双歧杆菌。与具有其他主要微生物组成的微生物群相比,以双歧杆菌为主的微生物群表现出不同的特征,包括降低的抗菌抗性和毒力因子基因、改变的碳水化合物利用途径以及改变的代谢特征。在剖宫产出生的婴儿中,双歧杆菌在人乳寡糖利用生态位中往往被潜在致病物种所取代。这些婴儿的纵向健康结果表明,关键双歧杆菌的消失可能导致特应性疾病的发展。

https://cdn.ncbi.nlm.nih.gov/pmc/blobs/9095/12187928/6f652129d225/42003_2025_8274_Fig1_HTML.jpg

文献AI研究员

20分钟写一篇综述,助力文献阅读效率提升50倍。

立即体验

用中文搜PubMed

大模型驱动的PubMed中文搜索引擎

马上搜索

文档翻译

学术文献翻译模型,支持多种主流文档格式。

立即体验