Suppr超能文献

EI24与胰岛素样生长因子1受体(IGF1R)结合,增强雄性小鼠的葡萄糖稳态并促进健康衰老。

EI24 binds to IGF1R, enhancing glucose homeostasis and fostering healthy aging in male mice.

作者信息

Kim You-Min, Lee Seung Eon, Song Yaechan, Nam Tae Wook, Lee Jaehoon, Seong Je Kyung, Namkung Wan, Lee Han-Woong

机构信息

Department of Biochemistry, College of Life Science and Biotechnology, Yonsei University, Seoul, Republic of Korea.

Gemcro, Inc., Seoul, Republic of Korea.

出版信息

Front Aging. 2025 Jun 10;6:1564730. doi: 10.3389/fragi.2025.1564730. eCollection 2025.

Abstract

INTRODUCTION

The etoposide-induced 2.4 kb transcript (EI24) plays a crucial role in autophagy, facilitating the clearance of damaged proteins and organelles to maintain cellular homeostasis. While autophagy is widely recognized for its beneficial effects on healthy aging, the effects of EI24 overexpression remain unclear.

METHODS

We analyzed the interaction of EI24 with the insulin-like growth factor 1 receptor (IGF1R), a key molecule associated with aging. transgenic (TG) mice were generated to assess the effects of Ei24 overexpression on aging, glucose homeostasis, and resistance to streptozotocin (STZ)-induced diabetes.

RESULTS

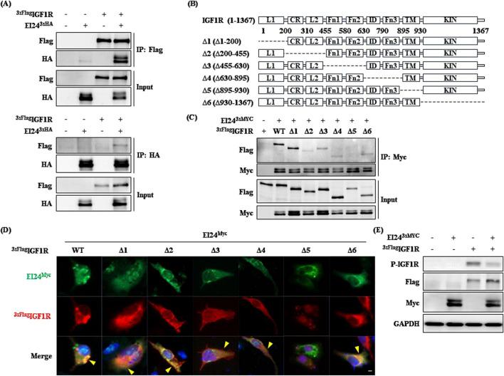
EI24 was found to bind to IGF1R, specifically engaging with its transmembrane (TM) domain near the cytoplasmic membrane, and suppress its phosphorylation. Male  TG mice exhibited signs of healthier aging, with reduced aging markers in the kidney, liver, and pancreas. Moreover, Ei24 overexpression enhanced glucose uptake, likely due to increased Glut4 expression in muscle tissue.  TG mice also demonstrated resistance to high-dose STZ-induced diabetes.

CONCLUSION

These findings suggest that Ei24 overexpression contributes to improved glucose regulation and healthier aging across multiple organs. By interacting with IGF1R, EI24 may provide a novel mechanism for promoting metabolic and age-related health.

摘要

引言

依托泊苷诱导的2.4 kb转录本(EI24)在自噬中起关键作用,促进受损蛋白质和细胞器的清除以维持细胞内稳态。虽然自噬因其对健康衰老的有益作用而被广泛认可,但EI24过表达的影响仍不清楚。

方法

我们分析了EI24与胰岛素样生长因子1受体(IGF1R)的相互作用,IGF1R是一种与衰老相关的关键分子。构建转基因(TG)小鼠以评估Ei24过表达对衰老、葡萄糖稳态以及对链脲佐菌素(STZ)诱导的糖尿病的抗性的影响。

结果

发现EI24与IGF1R结合,特异性地与靠近细胞质膜的跨膜(TM)结构域相互作用,并抑制其磷酸化。雄性TG小鼠表现出更健康的衰老迹象,肾脏、肝脏和胰腺中的衰老标志物减少。此外,Ei24过表达增强了葡萄糖摄取,这可能是由于肌肉组织中Glut4表达增加所致。TG小鼠对高剂量STZ诱导的糖尿病也具有抗性。

结论

这些发现表明,Ei24过表达有助于改善多个器官的葡萄糖调节并促进更健康的衰老。通过与IGF1R相互作用,EI24可能为促进代谢和与年龄相关的健康提供一种新机制。

https://cdn.ncbi.nlm.nih.gov/pmc/blobs/ff72/12185461/3a93132dc41f/fragi-06-1564730-g001.jpg

文献AI研究员

20分钟写一篇综述,助力文献阅读效率提升50倍。

立即体验

用中文搜PubMed

大模型驱动的PubMed中文搜索引擎

马上搜索

文档翻译

学术文献翻译模型,支持多种主流文档格式。

立即体验