Suppr超能文献

外源性泛素对M1和M2巨噬细胞的表型和功能有不同的调节作用。

Exogenous Ubiquitin Differentially Modulates the Phenotype and Function of M1 and M2 Macrophages.

作者信息

Shook Paige L, Wang-Heaton Hui, Casteel Jared L, Dalal Suman, Singh Mahipal, Yakubenko Valentin, Singh Krishna

机构信息

Department of Biomedical Sciences, James H. Quillen College of Medicine, East Tennessee State University, Johnson City, TN 37614, USA.

Department of Biomedical Health Sciences, College of Public Health, East Tennessee State University, Johnson City, TN 37614, USA.

出版信息

Cells. 2025 Jun 11;14(12):879. doi: 10.3390/cells14120879.

Abstract

BACKGROUND

Unresolved inflammation is a major predictor of heart failure following myocardial infarction. Exogenous ubiquitin (eUB) is shown to decrease inflammatory response and confer cardioprotection in mice 3 days post-ischemia/reperfusion (I/R) injury. Here, we hypothesized that eUB differentially modulates the phenotype and function of M1 and M2 macrophages.

METHODS AND RESULTS

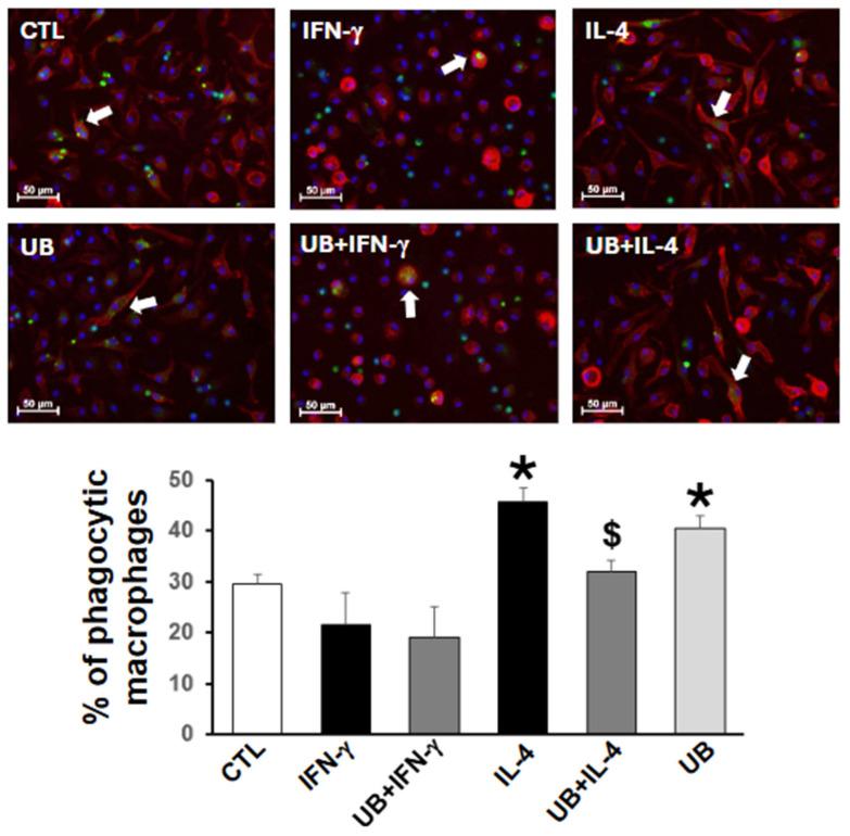
Peritoneal macrophages, pretreated with UB for 30 min, were exposed to IFN-γ (M1 polarization) or IL-4 (M2 polarization) for 72 h. Cytokine/chemokine levels were measured in conditioned media, while cells were used for functional and biochemical assays. eUB reduced TNF-α secretion in M1, and TNF-α and IL-10 secretion in M2 macrophages. eUB induced cytoskeletal reorganization and reduced surface area in M1 macrophages. eUB enhanced M1 migration; however, it decreased M2 macrophage migration and efferocytosis. It decreased STAT1 and FAK phosphorylation in M1, while increasing STAT6 and FAK phosphorylation in M2 macrophages. Total protein ubiquitination remained unchanged. In non-activated macrophages, eUB altered morphology, suppressed IL-1β, IL-2, and IL-5 secretion, and enhanced efferocytosis.

CONCLUSION

eUB modulates macrophage polarization, reduces pro-inflammatory cytokine secretion, and alters functional parameters and intracellular signaling. These effects may contribute to the cardioprotective potential of eUB 3 days post-I/R injury.

摘要

背景

未解决的炎症是心肌梗死后心力衰竭的主要预测指标。外源性泛素(eUB)已被证明可降低炎症反应,并在缺血/再灌注(I/R)损伤后3天对小鼠起到心脏保护作用。在此,我们假设eUB对M1和M2巨噬细胞的表型和功能具有不同的调节作用。

方法与结果

用泛素预处理30分钟的腹腔巨噬细胞,分别用干扰素-γ(M1极化)或白细胞介素-4(M2极化)处理72小时。在条件培养基中测量细胞因子/趋化因子水平,同时将细胞用于功能和生化分析。eUB减少了M1巨噬细胞中肿瘤坏死因子-α(TNF-α)的分泌,以及M2巨噬细胞中TNF-α和白细胞介素-10(IL-10)的分泌。eUB诱导M1巨噬细胞的细胞骨架重组并减小其表面积。eUB增强了M1巨噬细胞的迁移能力;然而,它降低了M2巨噬细胞的迁移和吞噬作用。它降低了M1巨噬细胞中信号转导和转录激活因子1(STAT1)和粘着斑激酶(FAK)的磷酸化,同时增加了M2巨噬细胞中STAT6和FAK的磷酸化。总蛋白泛素化保持不变。在未激活的巨噬细胞中,eUB改变了细胞形态,抑制了白细胞介素-1β(IL-1β)、白细胞介素-2(IL-2)和白细胞介素-5(IL-5)的分泌,并增强了吞噬作用。

结论

eUB调节巨噬细胞极化,减少促炎细胞因子分泌,并改变功能参数和细胞内信号传导。这些作用可能有助于eUB在I/R损伤后3天发挥心脏保护作用。

https://cdn.ncbi.nlm.nih.gov/pmc/blobs/f9cf/12190236/56d51cfee108/cells-14-00879-g001.jpg

文献AI研究员

20分钟写一篇综述,助力文献阅读效率提升50倍。

立即体验

用中文搜PubMed

大模型驱动的PubMed中文搜索引擎

马上搜索

文档翻译

学术文献翻译模型,支持多种主流文档格式。

立即体验