Suppr超能文献

LL-37通过ZBP1介导的自噬减轻炎症反应和上皮细胞氧化损伤,从而减轻脓毒症诱导的肺损伤。

LL-37 Attenuates Sepsis-Induced Lung Injury by Alleviating Inflammatory Response and Epithelial Cell Oxidative Injury via ZBP1-Mediated Autophagy.

作者信息

Gao Hu, Tang Fajuan, Chen Bin, Li Xihong

机构信息

Department of Emergency Medicine, West China Second University Hospital, Sichuan University, Chengdu 610041, China.

Key Laboratory of Birth Defects and Related Diseases of Women and Children (Sichuan University), Ministry of Education, Sichuan University, Chengdu 610041, China.

出版信息

Toxins (Basel). 2025 Jun 17;17(6):306. doi: 10.3390/toxins17060306.

Abstract

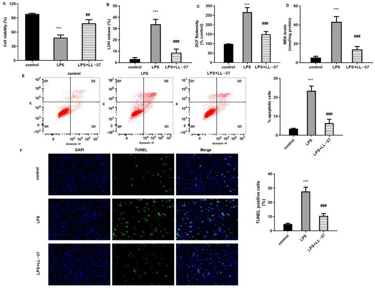
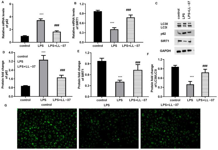
Sepsis-induced acute lung injury (ALI) is a serious disease constituting a heavy burden on society due to high mortality and morbidity. Inflammation and oxidative stress constitute key pathological mechanisms in ALI caused by sepsis. LL-37 can improve the survival of septic mice. Nevertheless, its function and underlying mechanism in sepsis-evoked ALI is elusive. The human A549 alveolar epithelial cell line was treated with LL-37 or ZBP1 recombinant vector under LPS exposure. Then, the effects on cell oxidative stress injury, inflammatory response, and autophagy were analyzed. RNA-seq analysis was performed to detect the differentially expressed genes (DEGs) between the LPS and LPS/LL-37 groups. Furthermore, the effects of LL-37 on cecal ligation and the puncture (CLP)-constructed ALI model were explored. LL-37 attenuated LPS-evoked oxidative injury in human alveolar epithelial cells by increasing cell viability and suppressing ROS, malondialdehyde, and lactate dehydrogenase levels and apoptosis. Moreover, LPS-induced releases of pro-inflammatory IL-18, TNF-α, and IL-1β were suppressed by LL-37. Furthermore, LPS's impairment of autophagy was reversed by LL-37. RNA-seq analysis substantiated 1350 differentially expressed genes between the LPS and LPS/LL-37 groups. Among them was ZBP1, a significantly down-regulated gene with the largest fold change. Moreover, LL-37 suppressed LPS-increased ZBP1 expression. Importantly, ZBP1 elevation restrained LL-37-induced autophagy in LPS-treated cells and abrogated LL-37-mediated protection against LPS-evoked oxidative injury and inflammation. LL-37 ameliorated abnormal histopathological changes, tissue edema, the lung injury score, oxygenation index (PaO2/FiO2), and glycemia contents in the CLP-constructed ALI model, which were offset through ZBP1 elevation via its activator CBL0137. Additionally, LL-37 suppressed inflammation and oxidative stress in lung tissues, concomitant with autophagy elevation and ZBP1 down-regulation. LL-37 may alleviate the progression of sepsis-evoked ALI by attenuating pulmonary epithelial cell oxidative injury and inflammatory response via ZBP1-mediated autophagy activation, indicating a promising approach for the therapy of ALI patients.

摘要

脓毒症诱导的急性肺损伤(ALI)是一种严重疾病,因其高死亡率和高发病率给社会带来沉重负担。炎症和氧化应激是脓毒症所致ALI的关键病理机制。LL-37可提高脓毒症小鼠的存活率。然而,其在脓毒症诱发的ALI中的功能及潜在机制尚不清楚。在脂多糖(LPS)暴露条件下,用LL-37或ZBP1重组载体处理人A549肺泡上皮细胞系。然后,分析其对细胞氧化应激损伤、炎症反应和自噬的影响。进行RNA测序分析以检测LPS组和LPS/LL-37组之间的差异表达基因(DEG)。此外,还探究了LL-对盲肠结扎穿孔(CLP)构建的ALI模型的影响。LL-37通过提高细胞活力、抑制活性氧(ROS)、丙二醛和乳酸脱氢酶水平及细胞凋亡,减轻了LPS诱发的人肺泡上皮细胞氧化损伤。此外 LL-37抑制了LPS诱导的促炎细胞因子白细胞介素-18(IL-18)、肿瘤坏死因子-α(TNF-α)和白细胞介素-1β(IL-1β)的释放。此外,LL-37逆转了LPS对自噬的损害。RNA测序分析证实LPS组和LPS/LL-37组之间有1350个差异表达基因。其中包括ZBP1,一个下调最显著且倍数变化最大的基因。此外,LL-37抑制了LPS诱导的ZBP1表达增加。重要的是,ZBP1升高抑制了LL-37在LPS处理细胞中诱导的自噬,并消除了LL-37介导的对LPS诱发的氧化损伤和炎症的保护作用。LL-37改善了CLP构建的ALI模型中的异常组织病理学变化、组织水肿、肺损伤评分、氧合指数(PaO2/FiO2)和血糖含量,而通过其激活剂CBL0137升高ZBP1可抵消这些作用。此外,LL-37抑制了肺组织中的炎症和氧化应激,同时伴有自噬增加和ZBP1下调。LL-37可能通过ZBP1介导的自噬激活减轻肺上皮细胞氧化损伤和炎症反应,从而缓解脓毒症诱发的ALI的进展,这为ALI患者的治疗提供了一种有前景的方法。

https://cdn.ncbi.nlm.nih.gov/pmc/blobs/e0d1/12197590/70188c5ea552/toxins-17-00306-g001.jpg

文献AI研究员

20分钟写一篇综述,助力文献阅读效率提升50倍。

立即体验

用中文搜PubMed

大模型驱动的PubMed中文搜索引擎

马上搜索

文档翻译

学术文献翻译模型,支持多种主流文档格式。

立即体验