Suppr超能文献

蛋白质组学分析揭示了噬菌体驱动的耐甲氧西林金黄色葡萄球菌(MRSA)的代谢变化和生物膜破坏。

Proteomic analysis reveals phage-driven metabolic shifts and biofilm disruption in methicillin-resistant Staphylococcus aureus (MRSA).

作者信息

Dakheel Khulood Hamid, Rahim Raha Abdul, Al-Obaidi Jameel R, Razali Nurhanani, Neela Vasantha Kumari, Hun Tan Geok, Yusoff Khatijah

机构信息

Department of Biology, College of Science, Mustansiriyah University, Palestine Street, PO Box 14022, Baghdad, Iraq.

Department of Cell and Molecular Biology, Faculty of Biotechnology and Biomolecular Sciences, Universiti Putra Malaysia, 43400, Serdang, Selangor Darul Ehsan, Malaysia.

出版信息

World J Microbiol Biotechnol. 2025 Jun 25;41(7):230. doi: 10.1007/s11274-025-04397-5.

Abstract

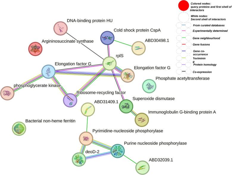
Methicillin-resistant Staphylococcus aureus (MRSA) biofilms pose a severe risk to public health, showing resistance to standard antibiotics, which drives the need for novel antibacterial strategies. Bacteriophages have emerged as potential agents against biofilms, especially through their phage-encoded enzymes that disrupt the biofilm matrix, enhancing bacterial susceptibility. In this study, two bacteriophages, UPMK_1 and UPMK_2, were propagated on MRSA strains t127/4 and t223/20, respectively. Biofilms formed by these strains were treated with phages at specified concentrations, followed by protein extraction and analysis. Comparative proteomic profiling was performed using one-dimensional and two-dimensional SDS-PAGE, with protein identification facilitated by MALDI-TOF/TOF MS spectrometry, to observe biofilm degradation effects. Proteomic analysis revealed that phage treatment induced significant changes in biofilm protein expression, particularly with upregulated ribosome-recycling factors and elongation factors linked to enhanced protein synthesis, reflecting a reactivation of amino acid metabolism in the treated biofilms. This was marked by upregulated intracellular proteases like CIpL, which play a role in protein refolding and degradation, critical for phage progeny production and biofilm disruption. Phage treatment demonstrated notable effects on the metabolic and protein synthesis pathways within MRSA biofilms, suggesting that phages can redirect bacterial cellular processes to favour biofilm breakdown. This indicates the potential of bacteriophages as a viable adjunct to traditional antimicrobial approaches, particularly in combating antibiotic-resistant infections like MRSA. The study underscores the efficacy of bacteriophages as anti-biofilm agents, offering a promising strategy to weaken biofilms and combat antibiotic resistance through targeted disruption of bacterial metabolic pathways and biofilm integrity.

摘要

耐甲氧西林金黄色葡萄球菌(MRSA)生物膜对公众健康构成严重威胁,它对标准抗生素具有抗性,这促使人们需要新的抗菌策略。噬菌体已成为对抗生物膜的潜在制剂,特别是通过其噬菌体编码的酶破坏生物膜基质,增强细菌的敏感性。在本研究中,两种噬菌体UPMK_1和UPMK_2分别在MRSA菌株t127/4和t223/20上繁殖。用特定浓度的噬菌体处理这些菌株形成的生物膜,然后进行蛋白质提取和分析。使用一维和二维SDS-PAGE进行比较蛋白质组分析,通过MALDI-TOF/TOF MS光谱法促进蛋白质鉴定,以观察生物膜降解效果。蛋白质组分析表明,噬菌体处理诱导生物膜蛋白质表达发生显著变化,特别是与增强蛋白质合成相关的核糖体循环因子和延伸因子上调,反映了处理后生物膜中氨基酸代谢的重新激活。这表现为细胞内蛋白酶如CIpL上调,其在蛋白质重折叠和降解中起作用,这对噬菌体后代产生和生物膜破坏至关重要。噬菌体处理对MRSA生物膜内的代谢和蛋白质合成途径显示出显著影响,表明噬菌体可以重定向细菌细胞过程以促进生物膜分解。这表明噬菌体作为传统抗菌方法的可行辅助手段的潜力,特别是在对抗像MRSA这样的抗生素抗性感染方面。该研究强调了噬菌体作为抗生物膜剂的功效,提供了一种有前景的策略,通过靶向破坏细菌代谢途径和生物膜完整性来削弱生物膜并对抗抗生素抗性。

https://cdn.ncbi.nlm.nih.gov/pmc/blobs/7bc4/12198068/561830b29bdf/11274_2025_4397_Fig1_HTML.jpg

文献AI研究员

20分钟写一篇综述,助力文献阅读效率提升50倍。

立即体验

用中文搜PubMed

大模型驱动的PubMed中文搜索引擎

马上搜索

文档翻译

学术文献翻译模型,支持多种主流文档格式。

立即体验