Suppr超能文献

循环线粒体生物能量学特征缺陷反映肝脏特征并勾勒出遗传代谢相关脂肪性肝病。

A Defective Circulating Mitochondrial Bioenergetics Profile Reflects the Hepatic One and Outlines Genetic MASLD.

作者信息

Paolini Erika, Longo Miriam, Meroni Marica, Podini Paola, Maggioni Marco, Quattrini Angelo, Fracanzani Anna Ludovica, Dongiovanni Paola

机构信息

Medicine and Metabolic Diseases, Fondazione IRCCS Ca' Granda Ospedale Maggiore Policlinico, 20122 Milan, Italy.

Neuropathology Unit, Institute of Experimental Neurology, IRCCS San Raffaele Scientific Institute, 20132 Milan, Italy.

出版信息

Antioxidants (Basel). 2025 May 22;14(6):618. doi: 10.3390/antiox14060618.

Abstract

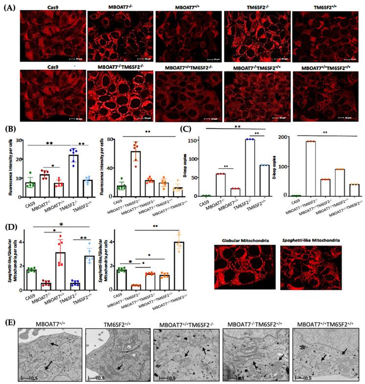
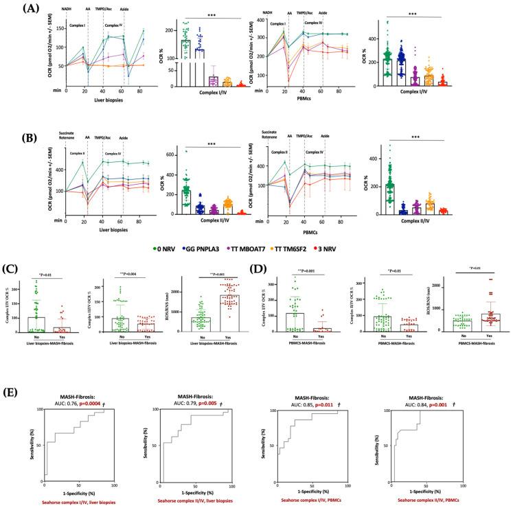
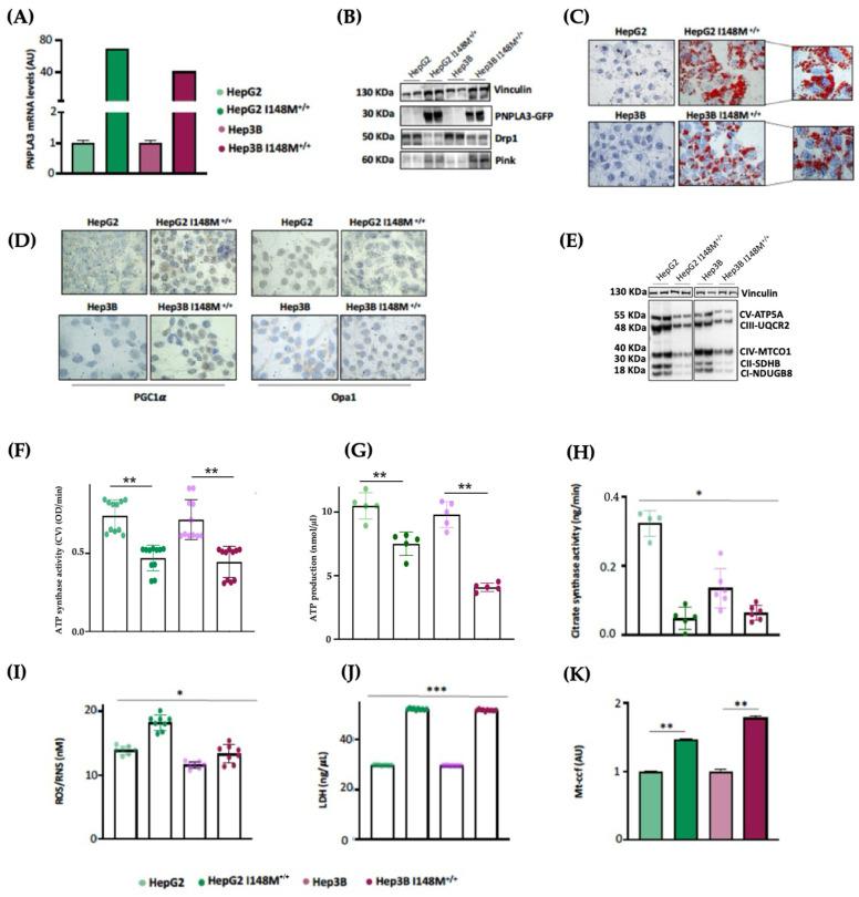
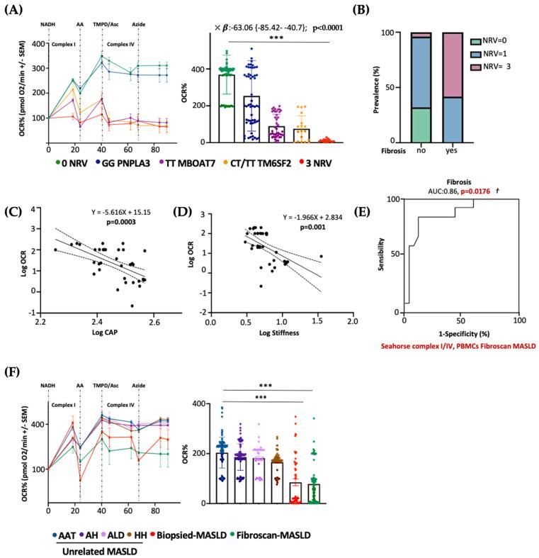
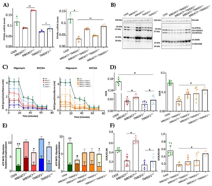
Genetics and mitochondrial (mt) dysfunction contribute to metabolic dysfunction-associated steatotic liver disease (MASLD). Recently, we demonstrated that the co-presence of , and polymorphisms predisposes to disease progression in MASLD patients and that their deletion triggers mt maladaptation in vitro. Here, we deepened the impact of the silencing of these genes on mt dynamism and respiration by reintroducing TM6SF2 and/or MBOAT7 wild-type proteins in deleted cells through lentiviral infection. Since hepatic mt bioenergetics is impaired in MASLD, in the attempt to identify a non-invasive signature, we then compared the enzymatic mt activity of seahorses, which was assessed in liver biopsies and peripheral blood mononuclear cells (PBMCs) of biopsy-proven MASLD patients (n = 44; Discovery cohort) stratified according to the number of the three at-risk variants (3NRV). Concerning the in vitro results, the rescue of MBOAT7 and/or TM6SF2 wild-type proteins resulted in the assembly of spaghetti-shaped mitochondria with improved oxidative phosphorylation (OXPHOS) capacity. In the Discovery cohort, the hepatic bioenergetic profile fully reflected that in PBMCs and was impaired especially in 3NRV carriers. A lowered serum respiration rate was confirmed in noninvasively assessed MASLD (n = 45; Fibroscan-MASLD cohort), while it did not change in unrelated liver disease patients (n = 45). In summary, we firstly demonstrated that mt circulating respirometry reflects that in liver and is specific in defining genetic MASLD.

摘要

遗传学和线粒体(mt)功能障碍与代谢功能障碍相关脂肪性肝病(MASLD)有关。最近,我们证明了 、 和 多态性的共同存在易导致MASLD患者疾病进展,并且它们的缺失在体外会引发线粒体适应不良。在此,我们通过慢病毒感染在缺失细胞中重新引入TM6SF2和/或MBOAT7野生型蛋白,从而深入研究了这些基因沉默对线粒体动态变化和呼吸作用的影响。由于MASLD患者肝脏线粒体生物能量学受损,为了寻找一种非侵入性特征,我们随后比较了经活检证实的MASLD患者(n = 44;发现队列)的肝脏活检组织和外周血单核细胞(PBMC)中,根据三种风险变异体(3NRV)数量分层的海马体线粒体酶活性。关于体外实验结果,MBOAT7和/或TM6SF2野生型蛋白的挽救导致了线粒体呈意大利面条状组装,氧化磷酸化(OXPHOS)能力得到改善。在发现队列中,肝脏生物能量学特征完全反映了PBMC中的情况,并且在3NRV携带者中尤其受损。在非侵入性评估的MASLD患者(n = 45;Fibroscan-MASLD队列)中,血清呼吸率降低得到证实,而在无关肝病患者(n = 45)中则没有变化。总之,我们首次证明线粒体循环呼吸测定法反映了肝脏中的情况,并且在定义遗传性MASLD方面具有特异性。

https://cdn.ncbi.nlm.nih.gov/pmc/blobs/d00f/12189253/704ce9df626f/antioxidants-14-00618-g001.jpg

文献AI研究员

20分钟写一篇综述,助力文献阅读效率提升50倍。

立即体验

用中文搜PubMed

大模型驱动的PubMed中文搜索引擎

马上搜索

文档翻译

学术文献翻译模型,支持多种主流文档格式。

立即体验