Suppr超能文献

靶向精胺氧化酶以减轻衰老大脑中的创伤性脑损伤病理

Targeting Spermine Oxidase to Mitigate Traumatic Brain Injury Pathology in the Aging Brain.

作者信息

Sun Jui-Ming, Jan Jing-Shiun, Yen Ting-Lin, Chen Yu-Hao, Teng Ruei-Dun, Yang Chih-Hao, Hsieh Cheng-Ta

机构信息

Section of Neurosurgery, Department of Surgery, Ditmanson Medical Foundation, Chia-Yi Christian Hospital, Chia-Yi City 600, Taiwan.

Department of Nursing, School of Nursing, Fooyin University, Kaohsiung City 831, Taiwan.

出版信息

Antioxidants (Basel). 2025 Jun 11;14(6):709. doi: 10.3390/antiox14060709.

Abstract

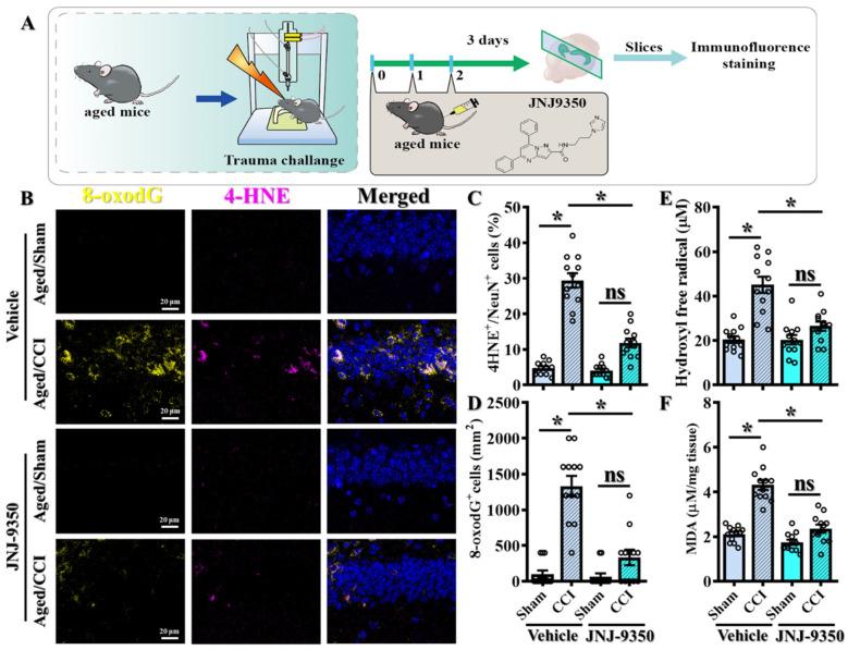
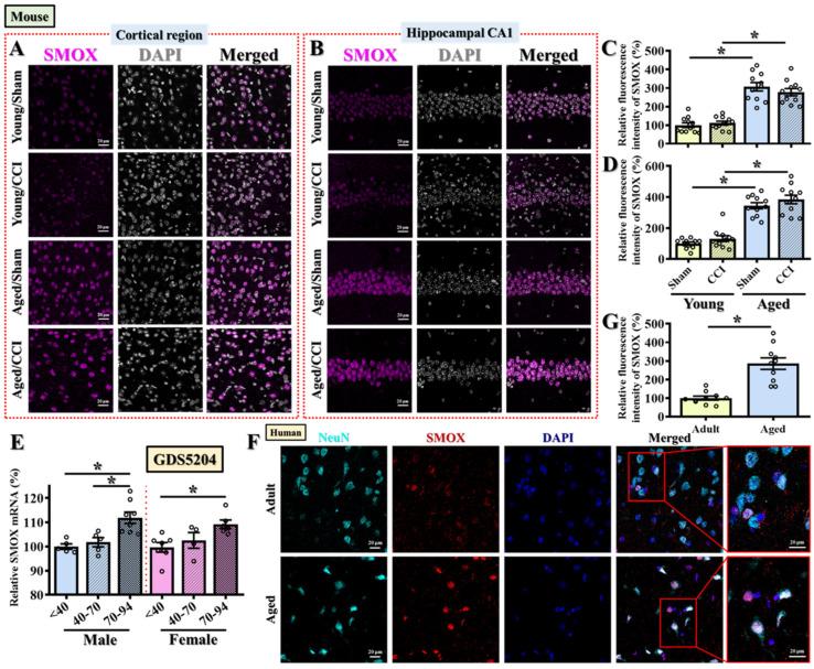
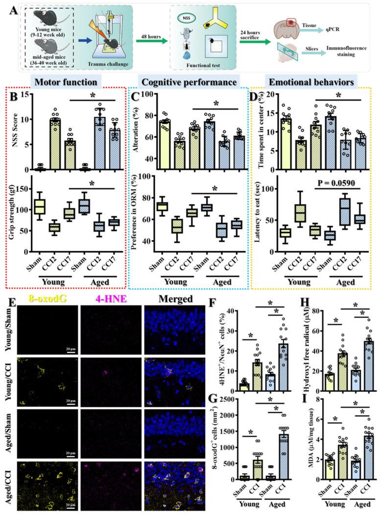
Traumatic brain injury (TBI) in the elderly is frequently associated with worsened neurological outcomes and prolonged recovery, yet the age-specific molecular mechanisms driving this vulnerability remain poorly understood. Aging is characterized by increased oxidative stress and chronic neuro-inflammation, both of which may amplify the brain's susceptibility to injury. In this study, we identify spermine oxidase (SMOX), a polyamine-catabolizing enzyme that produces reactive oxygen species, as a key mediator linking oxidative stress and neuro-inflammation to age-dependent TBI susceptibility. Using a mouse model of controlled cortical impact (CCI), we found that SMOX expression was significantly upregulated in aged brains, primarily in neurons and microglia, and this increase correlated with greater microglial activation, elevated pro-inflammatory cytokine expression, and widespread neuronal degeneration. Notably, SMOX upregulation also impaired astrocytic glutamate clearance by disrupting the membrane localization of the transporter GLT-1, contributing to excitotoxic stress. Importantly, analysis of postmortem human brain samples and transcriptomic data revealed a parallel age-related increase in SMOX expression, supporting its translational relevance. The pharmacological inhibition of SMOX with JNJ-9350 in aged mice reduced oxidative and inflammatory markers, preserved neuronal viability, and improved motor, cognitive, and emotional outcomes up to 30 days post-injury. These findings establish SMOX as a critical molecular driver of age-related vulnerability to TBI and highlight its inhibition as a promising therapeutic strategy for improving outcomes in elderly TBI patients.

摘要

老年人创伤性脑损伤(TBI)常伴有神经功能恶化和恢复时间延长,然而导致这种易感性的年龄特异性分子机制仍知之甚少。衰老的特征是氧化应激增加和慢性神经炎症,这两者都可能增强大脑对损伤的易感性。在本研究中,我们确定了精胺氧化酶(SMOX),一种产生活性氧的多胺分解代谢酶,是将氧化应激和神经炎症与年龄依赖性TBI易感性联系起来的关键介质。使用可控皮质撞击(CCI)小鼠模型,我们发现SMOX表达在老年大脑中显著上调,主要在神经元和小胶质细胞中,这种增加与更大程度的小胶质细胞激活、促炎细胞因子表达升高以及广泛的神经元变性相关。值得注意的是,SMOX上调还通过破坏转运体GLT-1的膜定位损害星形胶质细胞谷氨酸清除,导致兴奋性毒性应激。重要的是,对死后人类大脑样本和转录组数据的分析显示,SMOX表达随年龄增长呈平行增加,支持其转化相关性。在老年小鼠中用JNJ-9350对SMOX进行药理抑制可降低氧化和炎症标志物水平,维持神经元活力,并改善损伤后30天内的运动、认知和情绪结果。这些发现确立了SMOX作为与年龄相关的TBI易感性的关键分子驱动因素,并突出了其抑制作为改善老年TBI患者预后的一种有前景的治疗策略。

https://cdn.ncbi.nlm.nih.gov/pmc/blobs/64af/12189194/c5f1fe2ec02c/antioxidants-14-00709-g001.jpg

文献AI研究员

20分钟写一篇综述,助力文献阅读效率提升50倍。

立即体验

用中文搜PubMed

大模型驱动的PubMed中文搜索引擎

马上搜索

文档翻译

学术文献翻译模型,支持多种主流文档格式。

立即体验