Suppr超能文献

拓扑异构酶IIα介导反应性星形胶质细胞对创伤性脑损伤的干性反应。

Topoisomerase IIα-mediated stemness response in reactive astrocytes to traumatic brain injury.

作者信息

Qin Shangyao, Huang Xiao, Yuan Yimin, Liu Hong, Li Jiali, Dai Ziwei, Lan Zhida, Pu Yingyan, He Cheng, Su Zhida

机构信息

Institute of Neuroscience and Key Laboratory of Molecular Neurobiology of Ministry of Education, Naval Medical University, Shanghai 200433, China.

Department of Anesthesiology, Sichuan Academy of Medical Sciences and Sichuan Provincial People's Hospital, University of Electronic Science and Technology of China, Chengdu, 610072, China.

出版信息

Theranostics. 2025 Apr 13;15(11):5402-5419. doi: 10.7150/thno.111923. eCollection 2025.

Abstract

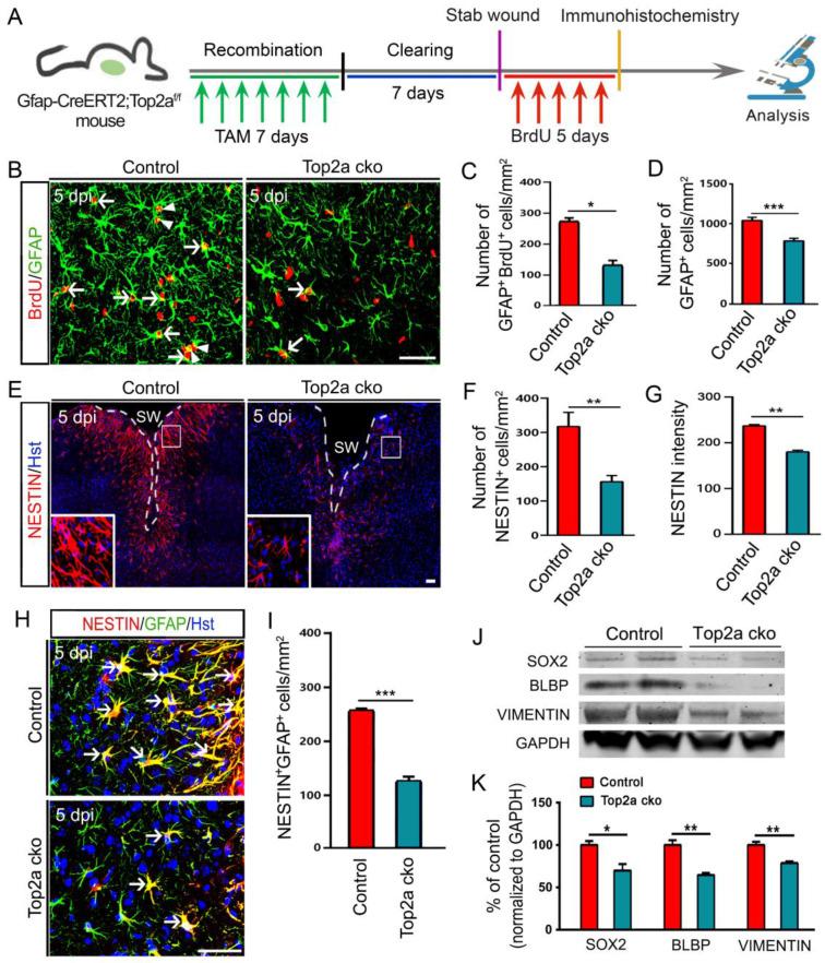
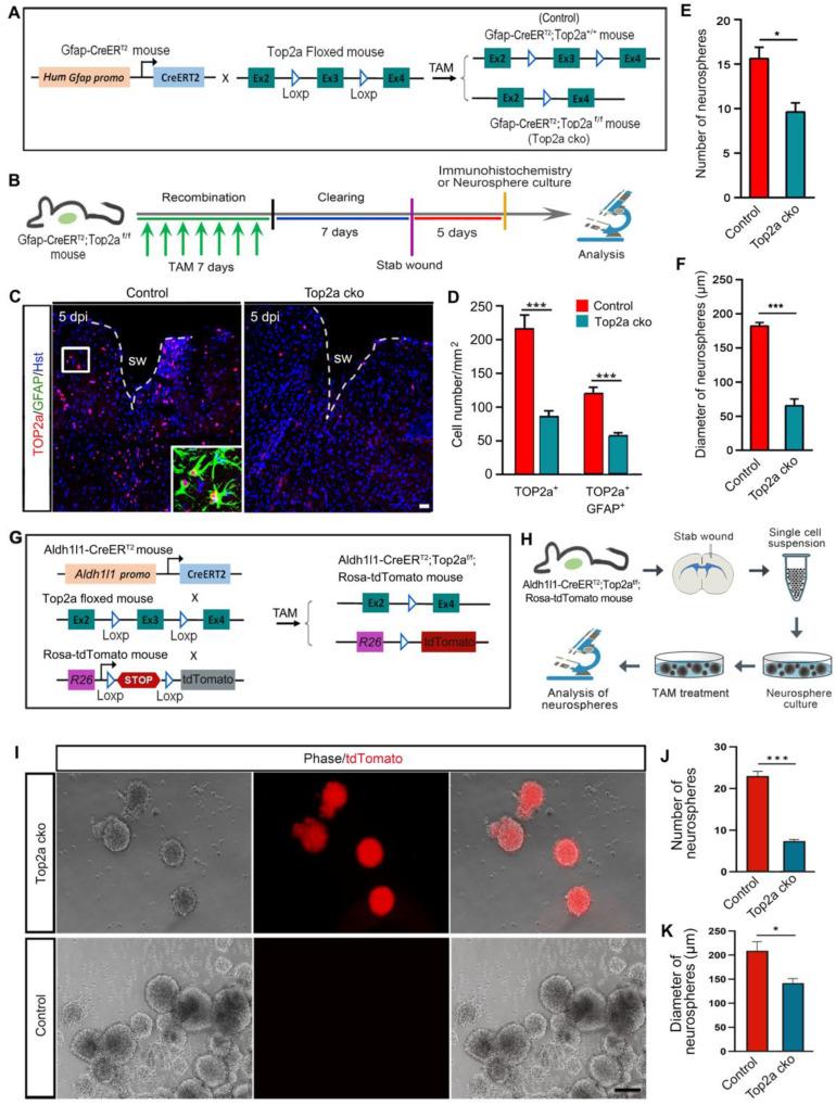
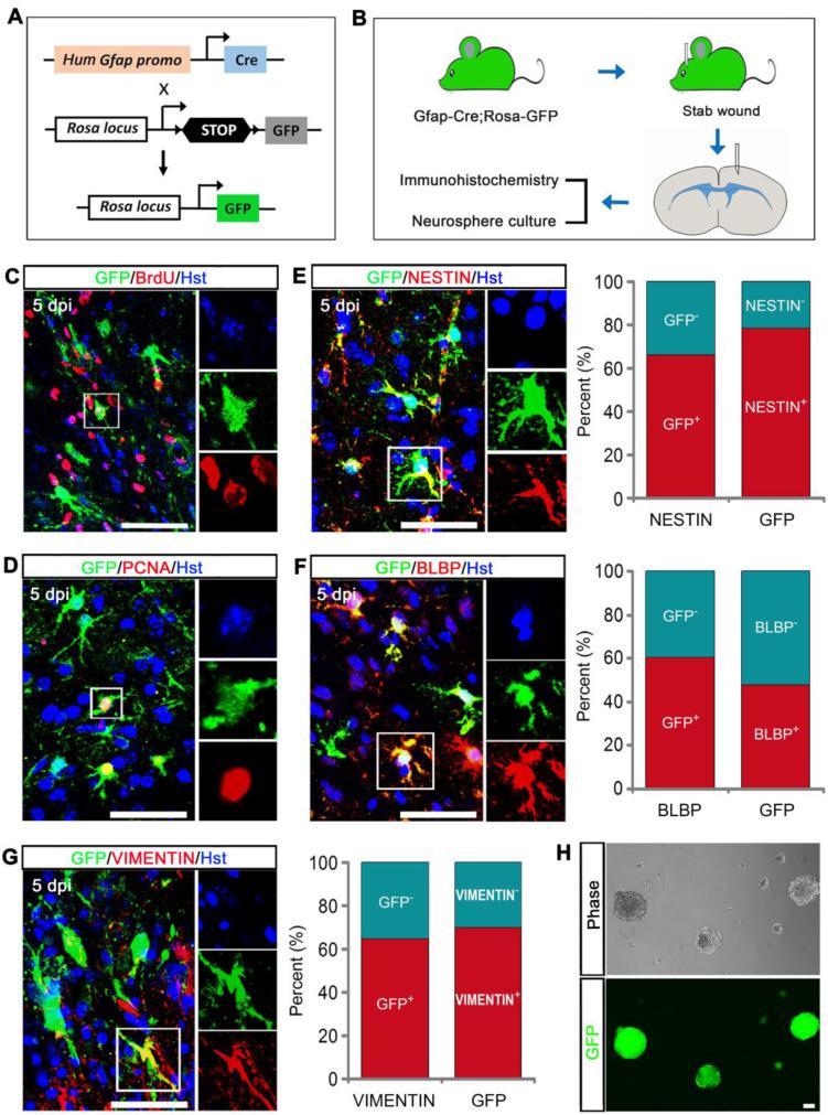
As a highly plastic population, parenchymal astrocytes have demonstrated the capacity to become activated and recapitulate neurogenic potential in response to traumatic central nervous system (CNS) injuries, representing a latent reservoir for neuronal regeneration in non-neurogenic brain regions. However, the extrinsic and intrinsic factors regulating this process remain poorly characterized. Elucidating these molecular mechanisms is crucial to harnessing the regenerative potential of reactive astrocytes in CNS repair. A multidisciplinary approach combining immunostaining, western blotting, RNA interference (RNAi), gene knock out and fate-mapping was used to investigate the role of topoisomerase IIα (TOP2a) in regulation of the stemness response in reactive astrocytes to traumatic brain injury (TBI). Both and analyses demonstrated that TBI induces a stem cell-like response in reactive astrocytes concomitant with TOP2a upregulation. Pharmacological inhibition or genetic deletion of TOP2a significantly attenuated this stemness response. Neurosphere culture assay indicates that TOP2a might act as a downstream factor of Sonic Hedgehog (SHH) signaling to mediate the acquisition of stem cell potential. This study identifies TOP2a as a pivotal intrinsic regulator of astrocytic stem cell potential in the injured brain, which will advance our understanding of the molecular underpinnings of the stem cell response and its therapeutic application in neural regeneration.

摘要

作为一个具有高度可塑性的群体,实质星形胶质细胞已显示出在创伤性中枢神经系统(CNS)损伤后被激活并重现神经发生潜能的能力,这代表了非神经源性脑区神经元再生的潜在储备。然而,调节这一过程的外在和内在因素仍未得到充分表征。阐明这些分子机制对于利用反应性星形胶质细胞在中枢神经系统修复中的再生潜能至关重要。采用免疫染色、蛋白质印迹、RNA干扰(RNAi)、基因敲除和命运图谱相结合的多学科方法,研究拓扑异构酶IIα(TOP2a)在调节反应性星形胶质细胞对创伤性脑损伤(TBI)的干性反应中的作用。免疫染色和蛋白质印迹分析均表明,TBI诱导反应性星形胶质细胞产生干细胞样反应,同时TOP2a上调。TOP2a的药理学抑制或基因缺失显著减弱了这种干性反应。神经球培养试验表明,TOP2a可能作为声波刺猬因子(SHH)信号的下游因子,介导干细胞潜能的获得。本研究确定TOP2a是损伤脑中星形胶质细胞干细胞潜能的关键内在调节因子,这将增进我们对干细胞反应分子基础及其在神经再生中的治疗应用的理解。

https://cdn.ncbi.nlm.nih.gov/pmc/blobs/7a03/12036888/50d26b0c6284/thnov15p5402g001.jpg

文献AI研究员

20分钟写一篇综述,助力文献阅读效率提升50倍。

立即体验

用中文搜PubMed

大模型驱动的PubMed中文搜索引擎

马上搜索

文档翻译

学术文献翻译模型,支持多种主流文档格式。

立即体验