Suppr超能文献

巴斯:一种用于分析表观遗传转变的贝叶斯方法揭示了H3K27me3在软骨形成中的双重作用。

Bath: a Bayesian approach to analyze epigenetic transitions reveals a dual role of H3K27me3 in chondrogenesis.

作者信息

Neu Christoph, Wuelling Manuela, Waterkamp Christoph, Hoffmann Daniel, Vortkamp Andrea

机构信息

Developmental Biology, University Duisburg-Essen, Universitätsstr. 2, Essen, 45141, NRW, Germany.

Bioinformatics and Computational Biophysics, University Duisburg-Essen, Universitätsstr. 2, Essen, 45141, NRW, Germany.

出版信息

Epigenetics Chromatin. 2025 Jun 27;18(1):38. doi: 10.1186/s13072-025-00594-6.

Abstract

BACKGROUND

Histone modifications are key epigenetic regulators of cell differentiation and have been intensively studied in many cell types and tissues. Nevertheless, we still lack a thorough understanding of how combinations of histone marks at the same genomic location, so-called chromatin states, are linked to gene expression, and how these states change in the process of differentiation. To receive insight into the epigenetic changes accompanying the differentiation along the chondrogenic lineage we analyzed two publicly available datasets representing (1) the early differentiation stages from embryonic stem cells into chondrogenic cells and (2) the direct differentiation of mature chondrocyte subtypes.

RESULTS

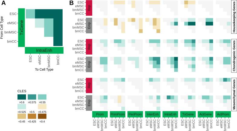
We used ChromHMM to define chromatin states of 6 activating and repressive histone marks for each dataset and tracked the transitions between states that are associated with the progression of differentiation. As differentiation-associated state transitions are likely limited to a reduced set of genes, one challenge of such global analyses is the identification of these rare transitions within the large-scale data. To overcome this problem, we have developed a relativistic approach that quantitatively relates transitions of chromatin states on defined groups of tissue-specific genes to the background. In the early lineage, we found an increased transition rate into activating chromatin states on mesenchymal and chondrogenic genes while mature chondrocytes are mainly enriched in transition between activating states. Interestingly, we also detected a complex extension of the classical bivalent state (H3K4me3/H3K27me3) consisting of several activating promoter marks besides the repressive mark H3K27me3. Within the early lineage, mesenchymal and chondrogenic genes undergo transitions from this state into active promoter states, indicating that the initiation of gene expression utilizes this complex combination of activating and repressive marks. In contrast, at mature differentiation stages the inverse transition, the gain of H3K27me3 on active promoters, seems to be a critical parameter linked to the initiation of gene repression in the course of differentiation.

CONCLUSIONS

Our results emphasize the importance of a relative analysis of complex epigenetic data to identify chromatin state transitions associated with cell lineage progression. They further underline the importance of serial analysis of such transitions to uncover the diverse regulatory potential of distinct histone modifications like H3K27me3.

摘要

背景

组蛋白修饰是细胞分化的关键表观遗传调节因子,已在许多细胞类型和组织中得到深入研究。然而,我们仍然缺乏对同一基因组位置的组蛋白标记组合(即所谓的染色质状态)如何与基因表达相关联,以及这些状态在分化过程中如何变化的全面理解。为了深入了解软骨形成谱系分化过程中伴随的表观遗传变化,我们分析了两个公开可用的数据集,分别代表(1)从胚胎干细胞到软骨形成细胞的早期分化阶段,以及(2)成熟软骨细胞亚型的直接分化。

结果

我们使用ChromHMM为每个数据集定义了6种激活和抑制组蛋白标记的染色质状态,并追踪了与分化进程相关的状态之间的转变。由于与分化相关的状态转变可能仅限于一组减少的基因,这种全局分析的一个挑战是在大规模数据中识别这些罕见的转变。为了克服这个问题,我们开发了一种相对论方法,将特定组织基因定义组上的染色质状态转变与背景进行定量关联。在早期谱系中,我们发现间充质和软骨形成基因向激活染色质状态的转变率增加,而成熟软骨细胞主要富集于激活状态之间的转变。有趣的是,我们还检测到经典双价状态(H3K4me3/H3K27me3)的复杂扩展,除了抑制标记H3K27me3之外,还包括几种激活启动子标记。在早期谱系中,间充质和软骨形成基因从这种状态转变为活跃启动子状态,表明基因表达的起始利用了这种激活和抑制标记的复杂组合。相反,在成熟分化阶段,反向转变,即活跃启动子上H3K27me3的获得,似乎是与分化过程中基因抑制起始相关的关键参数。

结论

我们的结果强调了对复杂表观遗传数据进行相对分析以识别与细胞谱系进展相关的染色质状态转变的重要性。它们进一步强调了对这些转变进行系列分析以揭示不同组蛋白修饰(如H3K27me3)的多种调节潜力的重要性。

https://cdn.ncbi.nlm.nih.gov/pmc/blobs/c707/12203727/6f4f8340674a/13072_2025_594_Fig1_HTML.jpg

文献AI研究员

20分钟写一篇综述,助力文献阅读效率提升50倍。

立即体验

用中文搜PubMed

大模型驱动的PubMed中文搜索引擎

马上搜索

文档翻译

学术文献翻译模型,支持多种主流文档格式。

立即体验