Suppr超能文献

麝香通心滴丸通过调节超氧化物歧化酶/肿瘤坏死因子-α/白细胞介素-6通路抑制炎症和氧化应激,改善小鼠心肌缺血再灌注损伤。

Shexiang Tongxin Dripping Pills regulates SOD/TNF-α/IL-6 pathway to inhibit inflammation and oxidative stress to improve myocardial ischemia-reperfusion injury in mice.

作者信息

Du Wanying, Zhai Chenguang, Zhang Huijie, Ren Jun, Chen Xiaoyang, Sun Xuejing, Li Chun, Wang Wei, Chen Yijun

机构信息

College of Basic Medicine, Guangzhou University of Chinese Medicine, Guangzhou, Guangdong, China.

Guangdong Key Laboratory of Institute of Formula and Syndrome, Guangzhou, Guangdong, China.

出版信息

Front Cardiovasc Med. 2025 Jun 12;12:1571925. doi: 10.3389/fcvm.2025.1571925. eCollection 2025.

Abstract

INTRODUCTION

Shexiang Tongxin Dropping Pills (STDP), a traditional Chinese medicine (TCM), is clinically used for cardiovascular diseases like myocardial ischemia. Myocardial ischemia-reperfusion injury (MIRI), worsened by oxidative stress and inflammation, remains a significant problem, and the mechanisms underlying STDP's cardioprotection are incompletely understood. This study aimed to investigate STDP's effects on the SOD/TNF-α/IL-6 pathway and its impact on inflammation and oxidative stress in MIRI.

METHODS

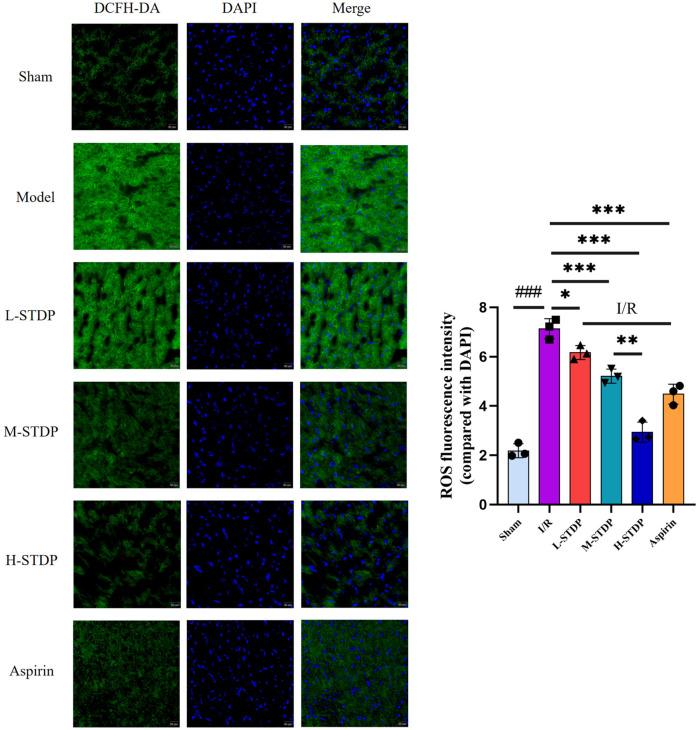
A mouse model of MIRI was employed to evaluate the cardioprotective effects and mechanisms of STDP . Pretreatment with STDP was administered prior to MIRI induction. Assessments included serum SOD activity, cardiac tissue ROS levels, cardiomyocyte apoptosis rates (TUNEL assay), mRNA and protein expression of IL-1β, TNF-α, and IL-6 (qPCR, Western blot), histopathological evaluation of myocardial tissue morphology and inflammatory infiltration (H&E staining), myocardial infarction size (TTC staining), and cardiac function parameters (contractility, diastolic function).

RESULTS

STDP pretreatment significantly enhanced serum SOD activity and reduced cardiac ROS levels and cardiomyocyte apoptosis. It effectively downregulated mRNA and protein expression of IL-1β, TNF-α, and IL-6. Histopathology revealed reduced inflammatory cell infiltration and more intact cardiomyocyte morphology in STDP-treated groups. TTC staining confirmed a reduction in myocardial infarction size. Cardiac function assessments showed STDP improved both contractility and diastolic function post-MIRI and reduced arrhythmia incidence.

DISCUSSION

STDP ameliorates MIRI in mice by inhibiting inflammatory responses and oxidative stress, primarily through modulation of the SOD/TNF-α/IL-6 pathway. Its cardioprotective effects include reducing apoptosis, inflammation, ROS, infarction size, and arrhythmias, while improving cardiac function and tissue repair. These findings elucidate a key mechanism for STDP and provide empirical support for its clinical use in MIRI, offering innovative perspectives for managing cardiovascular disorders with TCM and facilitating the integration of traditional and modern medicine.

摘要

引言

麝香通心滴丸(STDP)是一种传统中药,临床上用于治疗心肌缺血等心血管疾病。心肌缺血再灌注损伤(MIRI)因氧化应激和炎症而加重,仍然是一个重大问题,而STDP心脏保护作用的潜在机制尚未完全明确。本研究旨在探讨STDP对超氧化物歧化酶(SOD)/肿瘤坏死因子-α(TNF-α)/白细胞介素-6(IL-6)通路的影响及其对MIRI炎症和氧化应激的作用。

方法

采用MIRI小鼠模型评估STDP的心脏保护作用及其机制。在诱导MIRI之前给予STDP预处理。评估指标包括血清SOD活性、心脏组织活性氧(ROS)水平、心肌细胞凋亡率(TUNEL检测)、白细胞介素-1β(IL-1β)、TNF-α和IL-6的mRNA和蛋白表达(实时定量聚合酶链反应(qPCR)、蛋白质免疫印迹法)、心肌组织形态和炎症浸润的组织病理学评估(苏木精-伊红(H&E)染色)、心肌梗死面积(氯化三苯基四氮唑(TTC)染色)以及心功能参数(收缩性、舒张功能)。

结果

STDP预处理显著提高血清SOD活性,降低心脏ROS水平和心肌细胞凋亡。它有效下调IL-1β、TNF-α和IL-6的mRNA和蛋白表达。组织病理学显示,STDP治疗组炎症细胞浸润减少,心肌细胞形态更完整。TTC染色证实心肌梗死面积减小。心功能评估显示,STDP改善了MIRI后的收缩性和舒张功能,并降低了心律失常的发生率。

讨论

STDP通过抑制炎症反应和氧化应激,主要通过调节SOD/TNF-α/IL-6通路,改善小鼠MIRI。其心脏保护作用包括减少细胞凋亡、炎症、ROS、梗死面积和心律失常,同时改善心功能和组织修复。这些发现阐明了STDP的关键作用机制,为其在MIRI中的临床应用提供了实验依据,为运用中药治疗心血管疾病提供了创新思路,并促进了传统医学与现代医学的融合。

https://cdn.ncbi.nlm.nih.gov/pmc/blobs/484a/12198137/5220308ee1ff/fcvm-12-1571925-g001.jpg

文献AI研究员

20分钟写一篇综述,助力文献阅读效率提升50倍。

立即体验

用中文搜PubMed

大模型驱动的PubMed中文搜索引擎

马上搜索

文档翻译

学术文献翻译模型,支持多种主流文档格式。

立即体验